PA ADS simulation problem
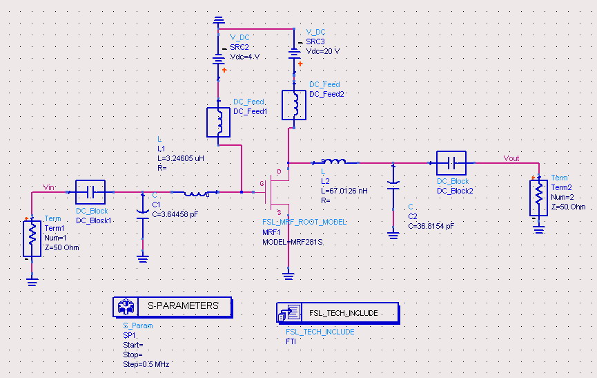
I did some PA simulation on ADS.as following.

I want to see Vin and Vout,but there is an error as the figure below after simulation.

and there is no problem when I simulate the S-parameters of the circuit as following.


what is wrong? who can help me? Thank in advance!
HI
attach your ADS project file, so that we will help quickly.
i think u need to do decrease the time step in the trasient simulation
khouly
Hello Kholy,
You mean increase...
The error message says it's too small...
i am so sorry , i miss understood the message
also boowie i don't recommend that u use s paramter in PA design , use LSSP , which Large signal S paramter , and also u need to use HB engine
try to post ur projct so we can check on it
khouly
Here is my project.
I have change the time step,but it don't work
Dear boowie
i have check the image , u need to check the box , like the image

khouly
It's a typical convergence problem.There are something either in model files or "jumping" while transient simulation is running..
For transient simulation, you must use a time step that is a multiple of the frequencies of interest or the results will not be correct.
Example:
To sample the fundamental (1900 MHz) plus harmonics, you must calculate @ 2 x (rate of highest harmonic desired).
1 / (2 x 15 x 1900MHz) = 17.54 picoseconds.
In your project, you set up the trans1/time setup/Min time step 0.1 picoseconds, this will bring convergence problem. let it be blank generally.
Thank you! khouly . Your advice is ok.
Added after 6 minutes:
khouly How to use LSSP in ADS?
the LSSP , is like the HB
so insert the LSSP smiulator into the schematic , insert a power source and insert the termination for the load
adjust the Freq in the controller and here u go
khouly
