How to calculate the parameters for DR of a LC oscillator and simulate it with ADS?
时间:04-07
整理:3721RD
点击:
Hi,
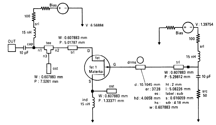
I have an All-PMOS LC oscillator working on 3050MHz frequency. I am required to replace the LC circuit with dielectric resonator. Can anyone guide me how to calculate the parameters for DR and simulate it with ADS? Is it possible to have the dielectric resonator in a cross-coupled structure?
Thanks,
/Shirin
I have an All-PMOS LC oscillator working on 3050MHz frequency. I am required to replace the LC circuit with dielectric resonator. Can anyone guide me how to calculate the parameters for DR and simulate it with ADS? Is it possible to have the dielectric resonator in a cross-coupled structure?
Thanks,
/Shirin
In AWR, there is a simulation example for DR, the DR equivelent model is L//C//R parallel. You can use that model to begin simulate in ADS.
What is the cross-coupled structure do you mean?
Dielectric Resonator Oscillators
I think cross-coupled structure doesn't allow for maximum variation near resonance in order to insure high circuit Q.

- Questions about S22 calculation of frequency tripler in ads simulation
- MC145151/2 p2 calculation dip swich vs xtal divader
- How to calculate bandwidth for this circuit, including lower and higher cut off freq
- Re: Calculate Capacitance Value from Smith Chart
- Calculate Capacitance Value from Smith Chart
- Calculating total radiated power (TRP)
