VCO 100Hz to 100Khz , i have some problems
I saw something about PLL but i don't understand how to change the range?
i'm novice, thank you
the simplest VCO can be designed using 566 PLL
basically the frequency of oscillation can be varied by applying voltage....
Simplest one can be designed with 555 timer
1.555 Timer Voltage-Controlled Oscillator
Here is another good tutorial
2.555 Timer
Now circuits with 565 as vco
3.http://www.classiccmp.org/rtellason/chipdata/ne565.pdf
Thank you , bro, i'm going to do all , and i'm going to see what happen
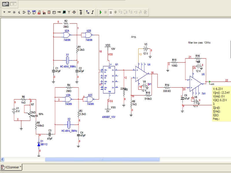
Hey, the problem is the range, es 100:1 then i have to use this. but i have not got any freq. Why? Thankyou for all[IMG]

C6 is shorting out any output. You have got two oscillators, do they both run?. One has its frequency shifted by the switch KEY, does this happen? The output from the 4066 should be difference between the two oscillators (0 -> 1kHz) with some 5Mhz. the two remaining op amps should amplify the difference frequency and they should include a LPF to get rid off the 5MHz. I doubt if you can pull a 5 MHz crystal by 100kHz.
Frank
This is the new circuit,
are there any mistakes?
[IMG]

As I said do the two oscillators produce any output? Look at points 27 and 28. As for the 4066, I don't know this chip, does your simulator? Output circuit looks OK though there could be a small capacitor across R10 to filter off residual 5MHz components.
Frank
