Selecting RF FET for low frequency LNA
My application is narrowband (maybe 200KHz) with a center frequency between 7-15MHz (not sure yet). I'm hoping for a NF less than 1dB from a 50 source (though I will need some impedance transformation at the input).
Right now I just want to get an idea of what technologies would give good NF at such frequencies. I'm looking at GaAs Fets, dual gate silicon FETs, HEMTs, etc, but none of them are specced below 100MHz. Also before anyone suggests it, I don't have access to good simulation software like ADS or Ansoft.
Also, I've been preemptively investigating methods for noise characterization, but am still unsure how to approach this. I have access to a good signal analyzer with a NF measurement setup, and a decent network analyzer. Do you think it should be necessary to measure the input referred noise currents and voltages, then calculate my noise impedance and match to that? Or should I just try and find the optimal reflection coefficient by trial and error?
Thanks in advance.
Some microwave GaAs FETs have greater NF at lower frequencies (below 100MHz) than at higher frequencies, due to increase of the noise resistance Rn.
Perhaps there are plenty of BJT's with NF below at 1dB at 15MHz, but you can try using the dual-gate MOSFET BF998, which from my knowledge has about 0.7dB NF at HF frequencies (up to 30MHz).
http://www.nxp.com/documents/data_sheet/BF998.pdf
If you can find SiGe, use it no doubt... ( Infineon..)
Otherwise use BJT but never use GaAs or compound semicon. discretes..They are very noisy below 100-150MHz
Okay the BF998 looks like a possibility. I'm not really interested in using one of the gates for AGC, so should I just use both gates in parallel or tie one to a fixed bias voltage?
Huh, never thought of SiGe. The only thing I can see available on digikey is the BFP 640, is that a good candidate?
Yes, it may be used..You'll obtain probably 0.15dB NF or less at those frquencies.
It's good enough..
Not sure what your application is but if for communication applications at thoughs frequencies the background noise will swamp out a 1 db noise figure receiver so the noise figure of the receiver does not need to be that low.
1 db NF is noise temp of 78 degs K, typical atmospherics and interference in the 7-15 MHz range is 500-1500 degs K.
Intermod performance and dynamic range are more important then NF in this RF comm range.
Wow, that would be great. What kind of noise impedances should I expect to need for SiGe? I'm having trouble finding relevant literature on the topic (for low frequency anyways).
My application isn't communications; but rather NMR coil reception. So throwing the whole thing in a shield is no problem for me, fortunately.
I got the transistors in today and threw together a simple circuit with the BF998. I took a shot in the dark and went for a match impedance of 2Kohm, and I'm already measuring NF of between 1.0-1.5dB, with a gain of around 17dB, at frequencies between 17-25MHz. Great so far. The trouble is going to be when I want to drop the frequency down to around to 10MHz, since it will be hard to get inductors with good Q. Also my noise source is only rated down to about 10MHz, so it might lose accuracy around there. I'll keep updating my progress though, since this may be of interest to other people in the future.
So today I'm playing with the SiGe BFP 640, and I'm getting poor results so far. The circuit is built in much the same way as my circuit with the BF998 (except for the biasing of the input). The most strange thing is that if I bias the collector current much below 5ma, it starts a strange relaxation on the emitter and collector (though not on the base), with a frequency ranging from 800KHz to 2MHz. I think it might be the CE junction breaking down then recovering repeatedly, but I don't see why this should be the case since the Vce never reaches 4v (it's usually under 3V).
When I increase the bias current to around 10ma, it becomes stable, but the overall gain seems pretty poor (15dB max). And the measured noise figure is also bad (4-5dB minimum). I would take the bias current up higher, but the datasheet implies that above 10ma the NF degrades sharply.
Any advice would be appreciated.
Can you post the schematic you use? At these low frequencies (an bias current) the gain of SiGe BFP640 should be very high (>30dB) and your LNA is possible to oscillate.
Hi,
What surprise me is that you are using high frequency transistors, for a low frequency application, i.e. for about 20MHz. Maybe you can try using just low noise transistors. The other thing is how much amplification do you really need, i.e. if you have a 15 to 17 dB amplification, why don't you try to put an attenuator on the output, this will lower the signal, but will also lower the noise.
I have also a small comment about the simulation software. I think you can look at this ( LTspice is currently free ) :
I would either use a silicon bipolar, or use an instrumentation op amp with a low input noise voltage.
Hm? Seems my thread has been brought back...
Only high frequency transistors seem to be specified for low noise. I've looked for lower frequency parts, but they don't tend to specify any noise characteristics. 15dB is adequate, though 20dB would be nice. As for putting an attenuator on the output, that certainly wouldn't help. I'm concerned about my SNR, not the actual noise on the output.
Yeah, I found this back when I was designing the thing and it was somewhat helpful for simulating noise figures, but ultimately I couldn't replicate its results. It always gave absurdly optimistic NF (like 0.3dB). But it was useful for biasing and stability analysis.
I tried a couple bipolar transistors, but they always had stability issues, even when I tried cascoding. The BF998 on the other hand never had any issues and gave acceptable results.
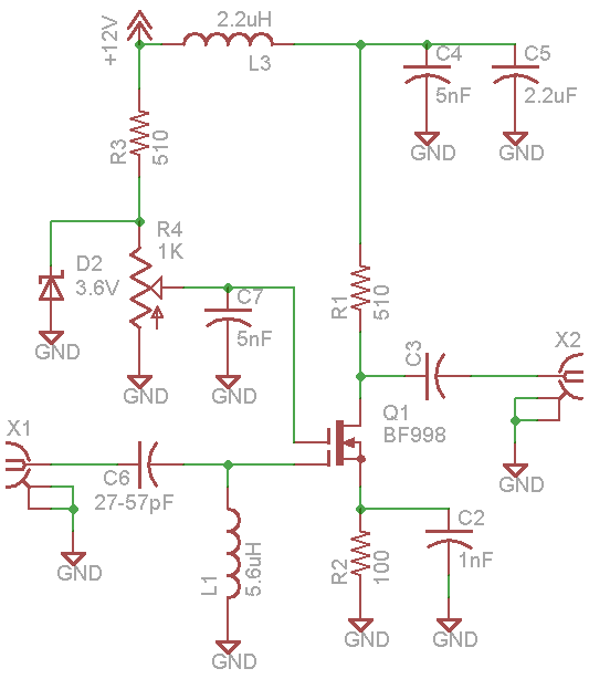
Here's a schematic of what I've got working right now:

Its gain is about 16.5dB and its noise figure measures at ~0.9dB, tuned for 10MHz. I believe the NF is limited by the Q of the tuning inductor. I could work on lowering it down to 0.5dB, but it"s good enough to use right now.
mtwieg,
Your results are really good! Congratulations! BF998 is a really good transistor, your results confirm that once again.
May I just ask, what is the current application of this LNA ? Radio astronomy ?
Why not using a different schematic for the drain :
+12V -> R1 -> 2.2uF -> L3 -> 5nF -> Q1 drain
Edited:
I just did a quick check with datasheet of BF998, it is given that NF at 45 MHz is 2.8 dB, how is it possible that you measure 0.9 dB at 10 MHz? I would expect that with lowering the frequency the NF goes high.
Datasheet from Infineon : http://de.sitestat.com/infineon/infi...1493688fd31042
It's meant for use in small NMR receivers.
Sure, that bypassing scheme would probably work too, though you'd still need some impedance on the drain.
[/quote]It certainly will start to increase at some point. In general I've seen that most transistors have a bathtub shaped curve of NF vs frequency. But that 2.8dB number at 45MHz seems way too high... I know that when I was first playing with it, I had it tuned to 20MHz at one point and its NF was around 1.5dB.
edit: I've also seen that switching in different BF998s in the same circuit gives significant variation in gain (by 2dB sometimes) and up to 0.5dB in NF. So those datasheet specs are likely worst case.
NMR receiver, you mean for MRI application ?
Why not to cool down the transistor? Maybe you can try with cooling spray, just cool down as in the circuit, let's say to -40 degC and measure NF again. As far as I know the nuclear magnetic resonance, cooling is widely used in those machines.
The other possible option is vacuum tube, maybe there is a ready application for LNA with valve for NMR ?
Might be worth trying soldering another BF998 in parallel to the one in your circuit. At VHF the NF is further reduced using parallel transistors. Just another idea to try lowering the NF...
This is meant for small scale, low field NMR (not imaging), using permanent magnets, so no cryogens available. And even in clinical superconducting magnet scanners, none of the electronics (except for those monitoring the cryogens) are supercooled (otherwise we'd never be able to tinker with them without quenching the magnet).
---------- Post added at 08:33 ---------- Previous post was at 08:32 ----------
Yeah, I've seen this done and might try it myself if I run into a wall and still need lower NF.
