初学者,遇到JTAG链不完整问题,请大神帮忙
时间:10-02
整理:3721RD
点击:
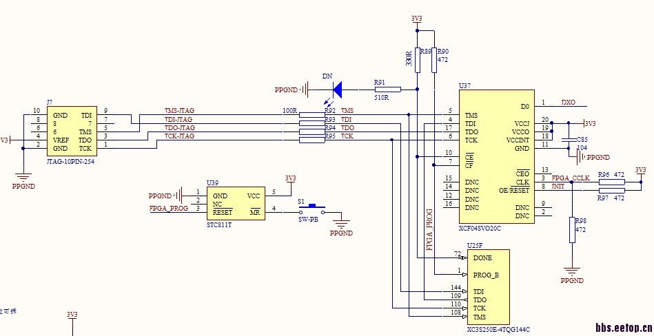
平台情况:xilinx Spartan 3E XC3S250E-4tq144,软件版本ISE 14.1,PROM XCF04S.
iMPACT初始化jtag链的时候提示如下:
ERROR:iMPACT - A problem may exist in the hardware configuration. Check that the cable, scan chain, and power connections are intact, that the specified scan chain configuration matches the actual hardware, and that the power supply is adequate and delivering the correct voltage.
尝试过的方法:
1,焊掉PROM,将PROM的TDI与JTAG TDI链接,能找到FPGA,能正常烧写,LED亮,说明单独烧FPGA正常。
2,将FPGA 144脚(TDI)与JTAG断开,将prom的TDI和JTAG的TDI相连(此时FPGA的TDO还和PROM的TDI相连),烧写不正常。这能否确认PROM有问题?但是买的两片PROM都是这个情况。
3,配置M0,M1,M2,改成101(NESXYS 2 )和000(DATASHEET),都不行。烧写PROM应该和这三个信号值没有联系,但是和启动方式有联系。
4,在单独链接PROM时,用示波器看,TDI,TCK,TMS有波形,但TDO没有脉冲,正常的JTAG链TDO能看到脉冲。这里能否说明PROM是故障原因。
5,测量电压,CF为2.7V,CE为0.1V,复位芯片没到货,没焊。CCLK有持续脉冲。
iMPACT初始化jtag链的时候提示如下:
ERROR:iMPACT - A problem may exist in the hardware configuration. Check that the cable, scan chain, and power connections are intact, that the specified scan chain configuration matches the actual hardware, and that the power supply is adequate and delivering the correct voltage.
尝试过的方法:
1,焊掉PROM,将PROM的TDI与JTAG TDI链接,能找到FPGA,能正常烧写,LED亮,说明单独烧FPGA正常。
2,将FPGA 144脚(TDI)与JTAG断开,将prom的TDI和JTAG的TDI相连(此时FPGA的TDO还和PROM的TDI相连),烧写不正常。这能否确认PROM有问题?但是买的两片PROM都是这个情况。
3,配置M0,M1,M2,改成101(NESXYS 2 )和000(DATASHEET),都不行。烧写PROM应该和这三个信号值没有联系,但是和启动方式有联系。
4,在单独链接PROM时,用示波器看,TDI,TCK,TMS有波形,但TDO没有脉冲,正常的JTAG链TDO能看到脉冲。这里能否说明PROM是故障原因。
5,测量电压,CF为2.7V,CE为0.1V,复位芯片没到货,没焊。CCLK有持续脉冲。

在线等,
猜想两个可能:
1、你bit文件转mcs文件的时候,配置模式,关于串并的地方你是否勾选正确;
2、你的done连ce再连LED,ce脚为高时,prom会进入stand_by模式,此时JTAG口是不能去控制的,具体你找找手册,只是说下有这个可能。
问题已经解决,那批PROM有问题,重新买了一批,换上就解决了。谢谢。
