微波EDA网,见证研发工程师的成长!
首页 > 研发问答 > 嵌入式设计讨论 > FPGA,CPLD和ASIC > 求助——TLC5510电路与磁珠困惑

求助——TLC5510电路与磁珠困惑

时间:10-02 整理:3721RD 点击:
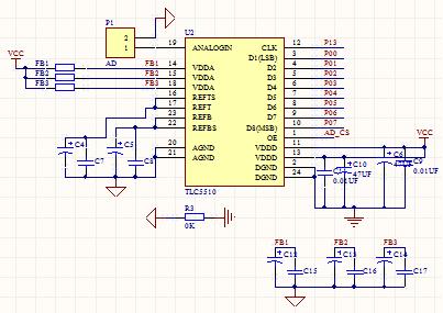
我想用FPGA采集高频信号,用到tlc5510,但对电路有些困惑,以及电路中的磁珠用的是什么类型的?请知道的朋友告知一二,以下是我的电路,请赐教!

Copyright © 2017-2020 微波EDA网 版权所有

网站地图

Top