我写的RS232没出结果怀疑是这个原理图有问题?
时间:10-02
整理:3721RD
点击:
我写的RS232没出结果怀疑是这个原理图有问题?
原理图是DE1的
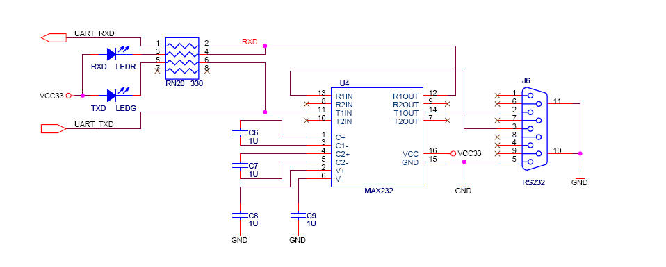
我认为原理图中来自PC的RX与TX信号接反了吧?
原理图是DE1的
我认为原理图中来自PC的RX与TX信号接反了吧?



刚开始我一直怀疑是自己那个模块写的不对导致没结果
后来逐渐发现问题出在硬件上
附图是用内部分频时钟的方法替代RX信号输入做的仿真波形
验证至少设计的状态逻辑应该是没问题的
下载后数码管显示55与预期一致
我看了一些关于串口线的定义 如果是一公一母的那种内部的RX与TX是交叉的 这样对于PC来说它是从第三管脚进去的而作为接受端则是从第二管脚输出 我手上的一公一母串口线没有一一对应那种 我是感觉时不时输出DE1硬件上设计的问题? 还是因为这样的设计是基于某种考虑? 通用的一公一母线到底应该是交叉的才对吧?
你把DB9上pin2和pin3线交叉一下
DB9(male)上pin2和pin3线交叉;V+电容耦合到VCC。
