allegro画功率电源板很少呀
时间:10-02
整理:3721RD
点击:
有谁回画电源板,开个帖子,上次一个呗,谢谢

电源板大多用ad和pads,也有少部分公司用mentor
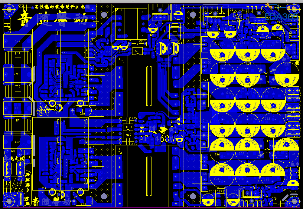
开关电源板一直用ALLEGRO画,用了ALLEGRO后把AD ,PADS这些都扔了.
教程分享一个啊
有发在群共享里

什么skill,不是软件自带的命令?还是EDA365上下载的
是想学习电源板的画法,
共享一个电源板?想知道功率电源板画法,
我叫本论坛大侠帮写的一个skill,到skill版块还以找到这个skill的,专门为单面板写的一个skill,省了不少时间。
EDA365这个群里?有链接?我画的是24v转5v的电源板
不管画什么板子,画法都是一样的吧?不都是走线和铺铜这些技俩吗?不管怎么是线还是铜皮,能达到目的都是一样的.我画单面板就是都是铺铜完成的.个人习惯问题。

要什么SKILL,多此一举!,出GERBER文件时不出顶层的GERBER就行了,搞那么复杂,没必要.
不要skill你怎么给几百上千的铜赋上网络属性?当然你可以不赋,那就是另一回事了
