分享自己的第一块四层板 制作心得 (有图有真象)
时间:10-02
整理:3721RD
点击:
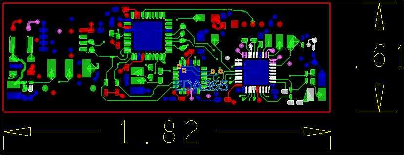
还算顺利吧,感觉四层板要比二层板好走线多了。板子上有MCU,DSP音频,EPPROM,ADC, CODEC,LDO等芯片,花了我三天的时间啊。尺寸大拇指大小。
不过板子上没有较小PP的BGA 芯片,下次做一块有BGA芯片的蓝牙RF的板子,有盲埋孔的。
4层板可以做,6、8 、12 层板更容易走线了。关健是开始把各种地、电源、信号分类,走不同的层就可以了。哈哈哈


不过板子上没有较小PP的BGA 芯片,下次做一块有BGA芯片的蓝牙RF的板子,有盲埋孔的。
4层板可以做,6、8 、12 层板更容易走线了。关健是开始把各种地、电源、信号分类,走不同的层就可以了。哈哈哈
不错,再接再厉……
强大…………
感觉能在两层上做,面积大但是成本低,那个粉色是什么层?形状有意思
我试了一下,同样的面积,二层板不好弄。我四层板子后面还有元器件呢,底层的图没上。不过高手可能二层板上可行。粉色的是电源层,做了电源分割,3.3V和1.8V
两层板完全能搞定
3.3V为什么要把1.8V包住?
没有什么特殊的原因,他布局造成的而已
布局时也可以考虑电源的布局会更好吧!
