RF power amplifier!
时间:04-08
整理:3721RD
点击:
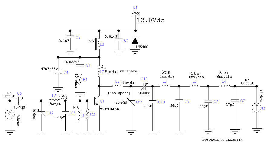
guys tell me what if i dont use the RFC(ferrite core) in this circuit,what will be the result!

RFC is necessarily to provide relative high BB impedance at the connection with L7, point where is connected the filter R1, C3, which prevents the low frequency oscillation.
It's an empirical circuit, in my opinion rather designed by trial-and-error than systematicly. Hopefully it's operating as intended,
the lossy supply bypass looks somewhat strange. Usually, a tank inductor would have a low impedance bypass. However, asking
"what happens, if I omit/add/change part xx .." won't get you anywhere, unless you understand the basic PA circuit concepts.
