Re: Why this oscillator does not work?
The oscillator is still an epic fail despite all the posts offered to the OP.
I gave a revised circuit that would oscillate in an earlier post but maybe the goal is to try and make the original circuit oscillate despite it being 'wrong' for so many reasons...
GOHZU,
I have also started building another circuit with your suggestions and will let you know what happens, yes, despite all the suggestions the original circuit still does not seem to work.
I quickly built up my circuit in dead bug style and it works fine.
I didn't have any 4k7 resistors or a 560p cap to hand so I built the circuit attached below.
I also used 100nF decoupling caps rather than 10nF but this should make no difference.
I also moved the 470p cap such that it grounds direct rather than via the AC ground on the top of the inductor. I did this to make it easier to build on my PCB but either position will work fine as both act as ground.
I had a quick look at the phase noise but I don't have a very good analyser here at home for close in phase noise (old HP8568B). However, it showed better than -100dBc/Hz at 1kHz offset when measured direct at the emitter. Also, it gave +6dBm output power. However, it would be better to use a buffer stage rather than feed direct to 50 ohm.
osc27b.doc
Zeller,
It is a petty not to see your oscillator's display.
I have simulated it (using Micro Cap) and it seems to work properly. Nevertheless, the following items have to be considered:
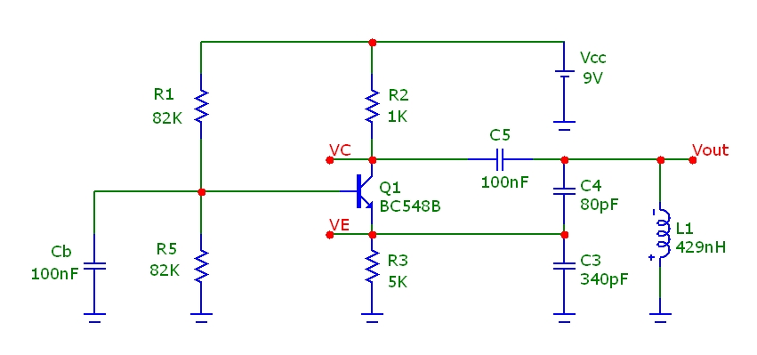
1) The output oscillation range is no more than 2Vpp, taken at the COLLECTOR. This low range is due to the high value of R3, which raises too much the Collector voltage of the transistor during saturation. The current value of R3 does not avoid oscillations to happen but the output is greatly reduced.
2) You are taking your measure directly from the EMITTER. Even if this is possible, you should consider that it is the input pin and its voltage range will be much less than at the output pin (COLLECTOR). In my simulation, the voltage range for the EMITTER is about 0.5Vpp. You should require a ZOOM to see it correctly at the oscilloscope.
In addition, your are measuring directly at the EMITTER, which has a DC value of about 4VDC due to the transistor bias. So you have a 0.5Vpp signal over a 4VDC !
For that reason I propose to measure only AC on the oscilloscope and make a zoom.
3) I suppose you are using an oscilloscope probe. Usually they come with a X10 switch on it, allowing to decouple the circuit you are measuring from the oscilloscope input. But if it used, the signal reaching the oscilloscope is reduced of 10 times. Be sure you are not using the X10 switch on the probe itself, otherwise you should be displaying a 0.5/10 = 50mV signal.
As a conclusion, the oscillator should be working correctly but you should take the measure from the COLLECTOR pin. Also you should limit the measure to AC and make a ZOOM on the signal.
Performances are not very good because you have an output of about 2Vpp while using a 9VDC power supply. To increase performances, you should effectively reduce the R3 value OR increase R2.
As support, you can find attached some shots of my simulation
Obviously you should also consider GOHZU's proposal as an alternative. Nevertheless the challenge (my challenge) was to find out why your original circuit was not working, not to propose an alternative one.
Note: I assume that the self is correctly manufactured. is it a bought one or a hand-made one?
Note: any photo of your circuit already mounted ?





@Zeller,
I alsused Microcap and simulated and it oscillates in Microcap. But: If I add a series resistor of 0,03 Ohm or more in series with the 429nH inductor it will not work. In real life you have about 4 Ohm in series with your smd-inductor. This resistor gives you the real Q-factor of the coil. Apply such a resistor in your simulator! Good coils with adjustment core have about 1 Ohm instead of 4 Ohm but never only 0,02 Ohm, which is necessary in your oscillator2-1.doc schematic.
I think the basic circuit (as in post#24) can be made to oscillate strongly (eg if the emitter resistor is reduced) but I don't see the point of pursuing it. The circuit is fundamentally flawed because it has the 1k ohm resistor in the collector. This will damp the Q of the tuned circuit resulting in limited performance in terms of noise and output power.
If the 1k collector resistor is made smaller this problem will get worse.
If it gets made bigger then there will be a poor DC operating point set for the transistor.
That's why I modified the circuit to put the inductor in place of the 1k resistor. It cures this problem and also means the 100nF capacitor is removed from the loop as well.
I believe my minor circuit changes are more valid than trying to improve the original oscillator design by changing component values. The original oscillator topology is very poor.
The version I proposed uses the same LC components but less the 1k resistor and the 100nF capacitor. So it is simpler...
Gonzu,
But i have also built your circuit but it did not work, I doublechecked everything but could not see any oscillations on the oscilloscope!
Take an image of your circuit board with a camera and post it on here. The circuit I posted up will work fine as it has loads of loop gain and a good phase response (although not ideal)
I suspect you have assembled it incorrectly or one or more components are unsuitable quality (or faulty) or you haven't followed normal RF layout practice or there is an issue with your scope.
Don't forget I built my circuit here and it oscillated strongly and gave good noise performance so you must be doing something wrong... post up the image of your test board.
Thanks very nuch for your advice.I have done as advised and by puuting the scope probe on the collector the line jumps up but it does not oscillate.I have basically changed R2 to 10kohm and R3 to 500 ohms.I have attached the actual design on the circuit board.All thanks for your help so far please advise what is wrong on the circuit board as everything looks okay, at least on paper for the circuit to work. See attachment.
This is nearly driving me to drink!

All,
What looks wrong with my practical design above on the PCB?
Thanks.
You have built it on vero board and this is only suitable for low frequency. (although I could probably rebuild it on veroboard and make it work at 27MHz by making the foil side of the vero board more suitable for RF)
You should really build using a groundplane and also your connections are too far apart. the components should be connected closer.
I'll take a picture of my version of the oscillator and post it up. My version looks ugly but it looks pretty to RF :)
The built contruction method I have used will support RF circuits to about 100MHz.
Note that I built this very quickly and used basic parts. Ideally, it should be built using SMD parts on a proper PCB but I built this to prove the circuit works fine.
Also, ignore the second transistor at the top of the circuit. I added this in the PSU feed to provide an active filter on the PSU rail to reduce noise so I could measure the phase nnoise on an analyser without the PSU noise spoiling the result.

Also, your picture doesn't look like it follows my schematic. The vero layout you have posted up looks like the original circuit although without seeing your PCB underside I can't be sure.
Have you simply cut and linked the underside to make the old circuit appear like my schematic?
If you only have vero board then try building it in the centre of the PCB with tight connections and try and gang together three adjacent vero rails above AND below the circuit to act as your ground.
Gang the ground rails together using lots of connections so it resembles a grid.
Also isolate the sides and create another thick ground grid up both sides so your oscillator is surrounded by a thick 'moat' of ground tracks. Isolate all redundant vero traces that are not ground and it will probably oscillate although you should really build it like I have or on a proper PCB with a decent ground foil area and tight connections.
For 27 MHz, I would expect the circuit to work as is, without a ground plane. The connection length mainly causes additional inductance, possibly a slightly reduced resonance frequency, but not much extra losses. The coil Q should be fine.
The circuit is apparently the modified original one, with 1k collector resistance.
P.S.: Your "baking sheet" design is of course superiour for RF circuits, particular for those that are intended as amplifiers rather than oscillators, and required for higher frequencies in any case.
I agree it could be made to work on vero board but without seeing the underside I'm uncertain as to how good the connections are. You don't need much series inductance with the 560pF cap (470pF in my second circuit provided) to get resonance problems that will kill the bode plot and I don't know how directly this is connected on the underside. If he has modified the underside to mimic my first circuit this could have a thin connection several cm long.
Also, I quickly retested my oscillator and turned down the supply volts until it stopped oscillating. Then I turned them back up until it started again. It restarted with only 2.5V at the collector.
Does the vero board version still have the 10k in the collector and the 100nF in the feedback? These aren't needed any more.
Also, I can't see for sure that there is any RF decoupling on the 9V rail. Is this on the underside?
Is this picture really showing the revised schematic with the inductor now in the collector?
It doesn't look right to me unless the underside has been hacked a lot.
---------- Post added at 23:32 ---------- Previous post was at 23:00 ----------
The more I look at this the more I think the OP has simply modified the original circuit values and this isn't my oscillator scheamtic at all. If he has put 10k in the collector of the post #29 schematic then the DC operating point of the transistor will be totally wrong and it won't oscillate. It looks like the awful circuit in post #29 but with 500R in the emitter and 10k in the collector.
One step forward and a huge step backwards. :(
Note: I also tried adding a loop of wire a few cm long in series with the emitter capacitor on my circuit. Above a few cm long the oscillator loses output level and then stops working. OK, the wire had to be about 7 to 8cm long but that is veroboard territory.
Ghonzu,
This picture is showing the the original colpitts with the R2 and R3 changed to 10k to 500 ohm respectively. The underside of the pcb is shown.

---------- Post added at 22:39 ---------- Previous post was at 22:34 ----------
GOHZU,
The below shows the way I implemented your design, top and underside, why should it work on a PCB?

and underside

OK, the layout above looks bad.
However, the components themseleves look fine. I don't wish to appear rude but I think you have two choices here.
1) You can improve the vero board layout (the 560pF connections need to be fairly direct with no long leg wires for a start)
1) Or you can accept that laying out RF circuits on veroboard isn't ideal. You could get it to oscillate on veroboard but maybe you should learn two things here. How to get the oscillator running AND also how to understand how to lay out components on a board for good RF performance. Fvm is correct in that you can get it working on veroboard but maybe you should copy my layout technique on a sheet of blank copper PCB.
It WILL oscillate if you lay it out using good RF practice.
To help you understand why long capacitor leg lengths are bad you need to understand that the legs act as inductors. If you add inductance to a 560pF capacitor leg connection at 27MHz then at 27MHz the 560pF actually starts to 'grow' in value. It starts to look like a higher capacitance. If you add a few cm of skinny wire in series with 560pF (as per your layout above) then you no longer have a 560pF capacitor there any more at 27MHz. It could look like several nF of capacitance at 27MHz instead of 560pF. You would have a low impedance path that can ruin your oscillator performance. The 560pF connection needs to be much shorter. Try and get it (much?) less than 2cm.
Use my revised circuit at post #23 as this provides an alternative location for the 560pF capacitor and it allows a more direct connection. However, either location is the same as far as 27MHz RF sees it. I think you will prefer my circuit in post #23. This is the circuit shown in my picture.
Please don't give up. I am trying not to give up on your oscillator project so please keep trying :)
Looking sharp at the new circuit bottomside, there's no feedback connected to the emitter node. It can't oscillate.
And the suggested supply decoupler still isn't there.
Brian.
It looks like the OP didn't spend much time checking this second board :)
You could try adding the missing stuff but I still think that using an exploded veroboard layout like this is 'wrong'
Even if it fires up OK I think the approach is wrong. What will be done with this oscillator? Will it be fed to more circuitry or is it just a student project?
Apologies if I'm appearing a bit stubborn but I think the goal here shouldn't be just to achieve oscillation, I think there should be a learning exercise in how to connect up RF components wisely on a PCB layout.
For a bit of fun I stuck a leaded 470pF capacitor with it's original uncropped long legs (bowed apart as per the layout) on the VNA and it showed about 470pF at low frequencies but 2.7nF at 27MHz. They don't have to be very much longer to get an acceptor circuit at 27MHz. Certainly not as long as the complete 560pF connections in the layout above.
The components themseleves look fine for 27MHz use so I think the PCB layout is the only issue. Try and get short and direct connections, especially for the 560pF capacitor and use my circuit in post #23 (you can use either 560pF or 470pF at the emitter)
You're right of course, that the capacitive colpitts divider is critical at 27 MHz. The respective branch could be made much smaller, even on a veroboard. I would do this intuitively, without much thinking.
Yes, indeed.
Yes but you are correct too in that many nodes in this circuit can have longer connections and it will still oscillate on veroboard.
I'm afraid I hate veroboard and tend to dismiss it perhaps too harshly.
If the circuit is rebuilt with short connections everywhere, then it has to oscillate :)
oscillator work 相关文章:
