VCO 100Hz-10Khz i have this circuit with a mixer 4066
i used a mixer.
i have a dude.
Can i use a 566. but i want a range since 100Hz to 10Khz
100:1
it is posible?
If you want to cover the full range with the potentiometer tuning and without switching ranges, this circuit can work. There are also special ICs like XR-2206 by Exar which can also operate with one potentiometer over a wide frequency range.
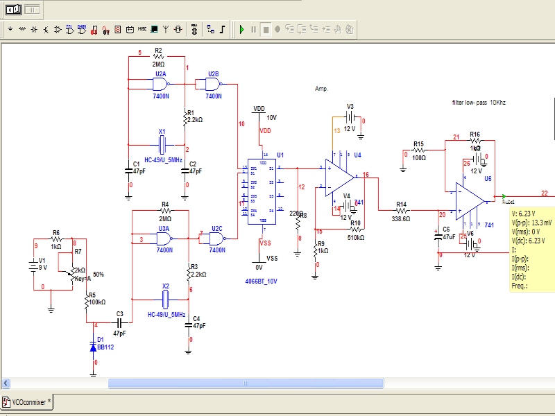
I don't see the circuit actually related to the question. Assuming 10 MHz crystals and 300 ppm pull range for the VCO, maximum mixer output frequency would be 3 kHz.
the simulation on multisim, i have a problem, idon't have any freq.
4066 is the mixer-balanced
do you see any mistake?
thankyou for all [IMG]

I guess, you won't even see the quartz oscillators work. You may want to look for there output signals in the first place. They can be simulated in SPICE/Multisim, but only with special prerequisites. I don't know anything about the involved quartz models, also I wonder, if 7400 is modelled as an analog comonent. Mostly likely it's a "mixed signal" digital component, means, you can't build an oscillator with it.
As a first step, you would want to place VPULSE sources instead of both oscillators to test the other part of the circuit. The exact circuit purpose is still unclear. The low pass in the signal chain has a 10 Hz cut off frequency, so it seems to be rather intended as 0 to 10Hz than 100 to 10 kHz generator, apart from the already mentioned restricted pull range problem.
4066 of course can't work as balanced mixer, but modulation products will be generated anyway. Because both input signals to the mixer are "digital", a XOR gate would be my first approach for a mixer.
You might run into injection locking problems if the two oscillators are located close to each other as well. I'm not sure you will get enough frequency shift by pulling one crystal alone but you could wire the tuning control differently and use a second varicap so one tunes up as the other tunes down. It might make the control a bit more linear as well. I second the idea of an XOR gate !
Brian.
