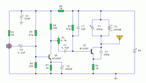
Oscillator configuration in transmitter
I recently receive some question on an oscillator in some AM transmitter. I searched the web and find this circuit. According to author, the oscillator is some kind of "hartley oscillator". But shouldn't "Hartley Oscillator" consists of two coupled inductors? And based on my knowledge, merely C1 and C2 couldn't provide enough gain to maintain oscillation. The author claims "C7" is critical to feedback loop. I deduced the equation and find it's a complicated one. Not a clear clue.
If anyone has worked on this kind of circuit, please give some quick help.
1. What kind of oscillator is it?
2. On what condition, the oscillator will work?

Thanks,
Nick
The circuit is a Common-Base Colpitts oscillator.
To make it oscillate have to increase the value of C7 decoupling base capacitor, to about 10nF.
C2 is the feedback capacitor, and its role is important making the circuit to oscillate.
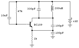
For faster start-up of the oscillation can add a capacitor from emitter to ground (see the picture).
For example with C1=330pF, the oscillation frequency is about 500kHz.

Hi Vfone,
Thanks a lot for you kind help and picture.
So it means even without this emitter to ground capacitor this circuit will oscillate? This is somehow different from Razavi's book "Design of Analog CMOS integrated Circuit".
Thanks again for the reply. It's helpful. I'll try to see what's underlying in theory.
Nick
Because the base is grounded, it will oscillate without the emitter-to-ground capacitor, but it will start slower. It is better to use the emitter cap.
