Technology map viwer post fitting
时间:10-02
整理:3721RD
点击:



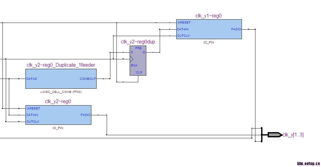
通过Technology map viwer post fitting查看映射结果,时钟clk 后面紧跟的白色框框是表示什么,就是组合电路吗,
浅蓝色的 clk_y3~reg0_Dupilcate_1feeder 代表也是祝贺逻辑吗,Technology map viwer post fitting跟Technology map viwer
的理论差别在哪里?
望指点。
建议你把源代码传上来看看。参照着看大家会比较清楚一些,似乎不像是组合逻辑,如果是组合逻辑,你还可以继续点进去看底层细节的。
我刚刚发了一个求助的帖子,麻烦您帮看下,
多谢了,
这个是时钟network上的buffer,每个全局时钟都会有的,可以提高驱动能力。
看不太明白
