微波EDA网,见证研发工程师的成长!
首页 > 研发问答 > 嵌入式设计讨论 > FPGA,CPLD和ASIC > 请教一个计数器和分频器的问题

请教一个计数器和分频器的问题

时间:10-02 整理:3721RD 点击:
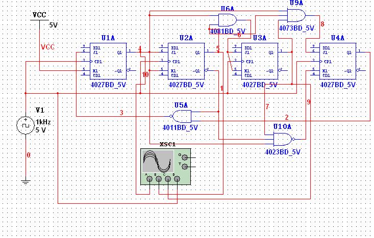
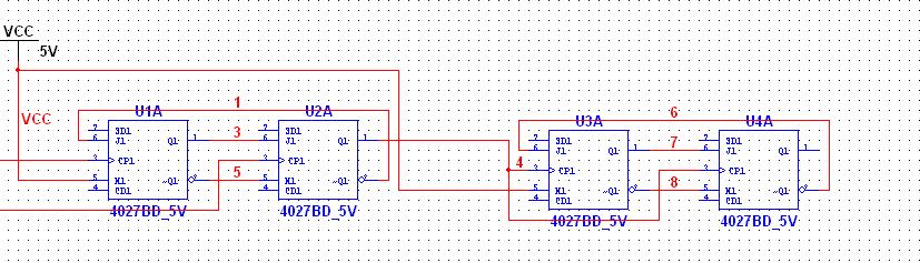
如图我做了计数器和分频器 都是9进制的 9分频器是不是不能像9进制计数器一样能够读出0-8 9个不同的状态呢?9进制计数器和9分频器的区别是什么呢 ,我的9分频是用两个三分频串联的。小弟是初学者 请大家指教

Copyright © 2017-2020 微波EDA网 版权所有

网站地图

Top