 图4 控制流程 由于没有现成的蓄电池,需用替代电池来进行实验。充电过程中蓄电池内阻和端电压都在不断变化,并且充电过程中电池蓄积能量,根据对蓄电池的物理性质的分析和相关资料,采用"电阻串联电容"来替代单体蓄电池来进行实验。
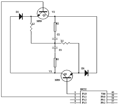
本实验中,选用两个小功率NPN管C1815(Q1、Q2)来替代开关管,用89C51芯片的P1.0和P1.1脚控制Q1、Q2的开关。同时,蓄电池的端电压V1和V2由差动放大电路采集,经A/D转换送到CPU。在整个过程中,电压每20ms采样一次,每隔1s上传上位机并保存并自动绘制曲线。图5为试验电路图。
 图5 实验电路原理图 图6为根据采样数值绘制的曲线。
 图6 充电过程中蓄电池端电压曲线 实验结果与分析
通过实验结果可以看出,充电开始时电压相差为1.98V ,在经过充电140s后,电压相差值约为0.2V;在均充过程中,电池电压有趋向一致的趋势。均充方法能根据单体电池的差异,缩短蓄电池组之间的不一致性,使蓄电池组的整体性能得到提高,寿命延长。
同时,从实验结果来看,该方法也有效果不理想的地方,那就是两节电池端电压差值较大。究其原因,一是本实验中用"电阻串联电容"来替代蓄电池,这和真实的蓄电池存在差别,无法达到理想的模拟状态;二是本实验主要是检验开关管的开关对电压的均衡影响,在很多环节上进行了简化处理,忽略了一些次要因素,而这些因素也对实验结果有一定的影响。
但总的来说,本实验达到了预定的目的,证明了无损均充法的可行性。
| | |