详解MOSFET的驱动技术及应用
时间:02-25
来源:互联网
点击:
去探测G极的电压,发现电压波形如下:
这种情况有什么危害呢?实际情况下,MOS肯定有驱动电路的么,要么导通,要么关掉。问题就出在开机,或者关机的时候,最主要是开机的时候,此时你的驱动电路还没上电。但是输入上电了,由于驱动电路没有工作,G级的电荷无法被释放,就容易导致MOS导通击穿。那么怎么解决呢?
在GS之间并一个电阻.
几乎为0V.
假如驱动是个理想脉冲源,那么其驱动能力就是无穷大,想提供多大电流就给多大。但实际中,驱动是有内阻的,假设其内阻为10欧姆,在10V电压下,最多能提供的峰值电流就是1A,通常也认为其驱动能力为1A。
那什么叫驱动电阻呢,通常驱动器和MOS的G极之间,会串一个电阻,就如下图的R3。
第二个,重要作用就是调解驱动器的驱动能力,调节开关速度。当然只能降低驱动能力,而不能提高。
对上图进行仿真,R3分别取1欧姆,和100欧姆。下图是MOS的G极的电压波形上升沿。
下图,是驱动的下降沿
那么驱动的快慢对MOS的开关有什么影响呢?下图是MOS导通时候DS的电压:
下图是电流波形
可以看到,驱动电阻增加可以降低MOS开关的时候得电压电流的变化率。比较慢的开关速度,对EMI有好处。下图是对两个不同驱动情况下,MOS的DS电压波形做付利叶分析得到
但是驱动速度慢,又有什么坏处呢?那就是开关损耗大了,下图是不同驱动电阻下,导通损耗的功率曲线。
结论:驱动电阻到底选多大?还真难讲,小了,EMI不好,大了,效率不好。
所以只能一个折中的选择了。
那如果,开通和关断的速度要分别调节,怎么办?就用以下电路。
对于NMOS来说,必须是G极的电压高于S极一定电压才能导通。那么对于对S极和控制IC的地等电位的MOS来说,驱动根本没有问题,如上图。
但是对于一些拓扑,比如BUCK(开关管放在上端),双管正激,双管反激,半桥,全桥这些拓扑的上管,就没办法直接用芯片去驱动,那么可以采用自举驱动电路。
看下图的BUCK电路:
那么输入才12V,怎么得到15V的电压呢?
其实上管Q1驱动的供电在于 Cboot。
看下图,芯片的内部结构:
当然芯片内部的逻辑信号在提供给驱动的时候,还需要Level shift电路,把信号的电平电压也提上去。
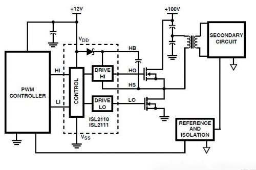
Buck电路,现在有太多的控制芯片集成了自举驱动,让整个设计变得很简单。但是对于,双管的,桥式的拓扑,多数芯片没有集成驱动。那样就可以外加自举驱动芯片,48V系统输入的,可以采用Intersil公司的ISL21XX,HIP21XX系列。如果是AC/DC中,电压比较高的,可以采用IR的IR21XX系列。
下图是ISL21XX的内部框图。
ISL21XX驱动桥式电路示意图:
当然以上都是示意图,没有完整的外围电路,但是外
MOSFET 开关电源 电压 电路 仿真 电阻 PWM 电流 电感 电容 PCB 二极管 Intersil 变压器 电子 相关文章:
- 电源设计小贴士 1:为您的电源选择正确的工作频率(12-25)
- 超低静态电流电源管理IC延长便携应用工作时间(04-14)
- 电源SOC:或许好用的“疯狂”创意(07-24)
- 过压保护及瞬态电压抑制电路设计(04-03)
- 用于低成本高效率离线LED驱动器的初级端调节技术(05-14)
- 隔离式MOSFET驱动器集成电路的功率效率在轻负载时得到改善(07-31)
