一种带定时功能的数控无极功率调控装置的设计
时间:08-04
来源:互联网
点击:
目前,绝大多数阻性(主要依靠电阻发热工作的电器)大功率家电的功率调节一般是包含在产品内部的、由机械开关分档(强、弱)调节的装置,基于二极管的单向导通特性,容易实现半功率和全功率两档,不能进行无级调节,功能有限,在很多场合不能满足使用需求。也有通过控制可控硅导通角度进行调节的,但没有使用单片机控制,也没有数码显示,功能相对较弱,使用不方便。特别是没有外置的通用型功率调控装置。
本设计提供了一种通用的外置功率调控装置,能够高精度、线性地调节功率,还可定时开关,并具有数码显示功能,从而克服了上述功率调节中存在的问题。
系统总体设计
该设计主要由过零采样、按键输入、单片机控制、数码显示和可控硅功率控制模块组成。
总体设计思想为,对50Hz的交流电信号进行过零采样后,由单片机检测过零点,并触发单片机内部定时器,执行延时程序。延时长短由外部按键输入设定,不同的延时使可控硅在不同的角度导通,实现不同的功率输出,由于延时变量可以达到很高的精度,从而实现了功率的精细调控。
过零检测模块
220V市电通过9V双抽头同芯工频变压器降压后进行交流取样,同时还为单片机系统供电,并提供给运算放大器NE5532工作所需的正负电压。过零检测电路的工作过程是:NE5532反相端接地,同相端接变压器次级50Hz无相移的取样交流信号,经开环放大后,通过限流电阻R1和5V稳压二极管D1限幅整形后,输出满足单片机I/O输入要求的TTL信号。该TTL信号在市电过零点翻转,上升沿、下降沿处为过零点。
可控硅功率控制电路
采用大功率的双向可控硅对220V交流市电进行控制,其工作状态相当于一个无触点的的高效开关。
双向可控硅有第一阳极A1(T1),第二阳极A2(T2)和控制极G三个引脚。
无论所加电压的极性是正向还是反向,只要控制极G和第一阳极A1间加有正负极性不同的触发电压,就可触发导通,呈低阻状态。此时,A1、A2间压降约1V。双向可控硅一旦导通,即使失去触发电压,也能继续保持导通状态。只有当A1、A2电流减小,小于维持电流或A1、A2间电压极性改变且没有触发电压时,双向可控硅才截止,此时,只有重新加触发电压方可导通。
单片机控制系统
单片机控制系统主要完成对过零TTL信号的检测、键值识别、延时调控可控硅、显示输出和定时开关控制这5项任务。
本系统采用AVR单片机ATMEGA8,其内部带有多通道的10位ADC和低温漂的内部能隙基准,可以满足高精度的设计要求;两个8位、一个16位的定时器,除了可以进行普通的定时、计数外,还具有比较匹配、捕捉、RTC等功能,高精度可校准的片内RC振荡时钟在减低成本的同时,满足了时钟精度要求,实现精确定时开关。
其控制工作过程如图1所示,单片机检测到零点后,启动定时器,定时延迟结束后,在k点开启可控硅,之后,可控硅在g点自动关断,其中,延迟由外部按键输入设定。
图1 单片机控制工作过程
按键输入
为了使设计更加实用方便,更具有人性化的交互性,按键输入界面由5个按键和若干电阻构成。按键采用电阻分压,利用不同按键输入不同电压值,依靠A/D转换得到键值。
显示模块
显示模块由LED七段数码管和两个发光二极管构成。七段数码管显示当前功率百分比值,发光二极管指示当前工作模式,数码显示采用动态扫描的方式,使得电路简单。
硬件电路
系统硬件电路主要由过零采样模块、按键输入模块、单片机、数码显示、可控硅功率控制电路几部分组成,单片机I/O输入端与过零检测电路输出端和按键输出端相连,单片机I/O输出端与可控硅电路、数码显示电路相连。
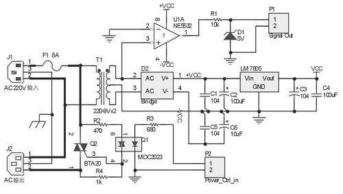
图2是本设计的模拟部分硬件电路图,包括电源、过零采样和可控硅接口电路。220V市电由外接电源插头输入,串联可控硅电路后,外接扩展电源接线板输出。同时,经220V-9V×2变压器降压、整流、滤波后,提供本系统所需的低压电源,包括±9V和+5V电源,+5V是经过7805稳压后得到的,为单片机系统供电。过零采样电路由运算放大器NE5532反相端接地,同相端接变压器次级50Hz交流信号,经开环放大、整形后输出满足单片机I/O输入要求的TTL信号。图2中与输入插头、输出接线板相连的导线加粗,表示需承载大电流通过,串联其中的保险管,以保证输出电路短路时的系统安全。可控硅控制电路选用的是双向大功率可控硅BTA20,还需加装散热片。
图2 模拟部分的电路图
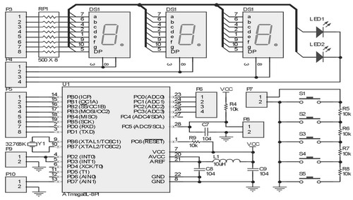
图3是单片机系统及输入/输出和数码显示硬件电路图。显示模块接口P3、P4同单片机P5、P6相连;按键输入接口P7同单片机P8相连;单片机输入接口P9同图2中过零检测电路接口P1相连,P10同图2中可控硅电路接口P2相连。数码显示采用动态扫描模式,电路简单,按键采用电阻分压,依靠单片机A/D转换得到键值,这样就简化了硬件电路。
图3 单片机、输入/输出和显示电路
本设计提供了一种通用的外置功率调控装置,能够高精度、线性地调节功率,还可定时开关,并具有数码显示功能,从而克服了上述功率调节中存在的问题。
系统总体设计
该设计主要由过零采样、按键输入、单片机控制、数码显示和可控硅功率控制模块组成。
总体设计思想为,对50Hz的交流电信号进行过零采样后,由单片机检测过零点,并触发单片机内部定时器,执行延时程序。延时长短由外部按键输入设定,不同的延时使可控硅在不同的角度导通,实现不同的功率输出,由于延时变量可以达到很高的精度,从而实现了功率的精细调控。
过零检测模块
220V市电通过9V双抽头同芯工频变压器降压后进行交流取样,同时还为单片机系统供电,并提供给运算放大器NE5532工作所需的正负电压。过零检测电路的工作过程是:NE5532反相端接地,同相端接变压器次级50Hz无相移的取样交流信号,经开环放大后,通过限流电阻R1和5V稳压二极管D1限幅整形后,输出满足单片机I/O输入要求的TTL信号。该TTL信号在市电过零点翻转,上升沿、下降沿处为过零点。
可控硅功率控制电路
采用大功率的双向可控硅对220V交流市电进行控制,其工作状态相当于一个无触点的的高效开关。
双向可控硅有第一阳极A1(T1),第二阳极A2(T2)和控制极G三个引脚。
无论所加电压的极性是正向还是反向,只要控制极G和第一阳极A1间加有正负极性不同的触发电压,就可触发导通,呈低阻状态。此时,A1、A2间压降约1V。双向可控硅一旦导通,即使失去触发电压,也能继续保持导通状态。只有当A1、A2电流减小,小于维持电流或A1、A2间电压极性改变且没有触发电压时,双向可控硅才截止,此时,只有重新加触发电压方可导通。
单片机控制系统
单片机控制系统主要完成对过零TTL信号的检测、键值识别、延时调控可控硅、显示输出和定时开关控制这5项任务。
本系统采用AVR单片机ATMEGA8,其内部带有多通道的10位ADC和低温漂的内部能隙基准,可以满足高精度的设计要求;两个8位、一个16位的定时器,除了可以进行普通的定时、计数外,还具有比较匹配、捕捉、RTC等功能,高精度可校准的片内RC振荡时钟在减低成本的同时,满足了时钟精度要求,实现精确定时开关。
其控制工作过程如图1所示,单片机检测到零点后,启动定时器,定时延迟结束后,在k点开启可控硅,之后,可控硅在g点自动关断,其中,延迟由外部按键输入设定。
图1 单片机控制工作过程
按键输入
为了使设计更加实用方便,更具有人性化的交互性,按键输入界面由5个按键和若干电阻构成。按键采用电阻分压,利用不同按键输入不同电压值,依靠A/D转换得到键值。
显示模块
显示模块由LED七段数码管和两个发光二极管构成。七段数码管显示当前功率百分比值,发光二极管指示当前工作模式,数码显示采用动态扫描的方式,使得电路简单。
硬件电路
系统硬件电路主要由过零采样模块、按键输入模块、单片机、数码显示、可控硅功率控制电路几部分组成,单片机I/O输入端与过零检测电路输出端和按键输出端相连,单片机I/O输出端与可控硅电路、数码显示电路相连。
图2是本设计的模拟部分硬件电路图,包括电源、过零采样和可控硅接口电路。220V市电由外接电源插头输入,串联可控硅电路后,外接扩展电源接线板输出。同时,经220V-9V×2变压器降压、整流、滤波后,提供本系统所需的低压电源,包括±9V和+5V电源,+5V是经过7805稳压后得到的,为单片机系统供电。过零采样电路由运算放大器NE5532反相端接地,同相端接变压器次级50Hz交流信号,经开环放大、整形后输出满足单片机I/O输入要求的TTL信号。图2中与输入插头、输出接线板相连的导线加粗,表示需承载大电流通过,串联其中的保险管,以保证输出电路短路时的系统安全。可控硅控制电路选用的是双向大功率可控硅BTA20,还需加装散热片。
图2 模拟部分的电路图
图3是单片机系统及输入/输出和数码显示硬件电路图。显示模块接口P3、P4同单片机P5、P6相连;按键输入接口P7同单片机P8相连;单片机输入接口P9同图2中过零检测电路接口P1相连,P10同图2中可控硅电路接口P2相连。数码显示采用动态扫描模式,电路简单,按键采用电阻分压,依靠单片机A/D转换得到键值,这样就简化了硬件电路。
图3 单片机、输入/输出和显示电路
电阻 二极管 可控硅 单片机 变压器 放大器 电压 电路 电流 AVR ADC LED 发光二极管 电路图 运算放大器 相关文章:
- 一种新型防伪读码器的设计(01-01)
- 航天器DC/DC变换器的可靠性设计(02-12)
- 卫星电源分系统可靠性设计与研究(02-12)
- 采用信号调理IC驱动应变片电桥传感器(05-26)
- 家居安防无线监控报警系统(04-02)
- 安森美90W太阳能LED街灯高能效解决方案(05-18)
