运算放大器稳定性
时间:10-26
来源:互联网
点击:
在写“保持容性负载稳定的六种方法”部分时发生了一件有趣的事情。我们选择了具有“轨至轨”输出的 CMOS 运算放大器并测量了 ROUT,但在高频区域没有环路增益,因而无法确定 RO。根据 RO 测量结果,我们预测了在 1μF 容性负载情况下放大器“Aol 修正曲线图”中第二个极点的位置。令我们大吃一惊的是,Tina SPICE 仿真在“Aol 修正”曲线图进行 x5 处理时关闭了!基于先前的第一轮分析结果,这个错误完全超出了可以接受的限度,因而我们对放大器输出阻抗进行了仔细研究。
本系列刊文的第 7 部分,即本部分将针对两种最常用于小信号放大器的输出拓扑重点讨论放大器的开环输出阻抗 ZO。对于传统的双极性射极跟随器 (bipolar emitter-follower) 而言,放大器输出级 ZO 性能良好,并且在整个放大器的单位增益带宽范围内主要呈现为阻性 (RO)。然而,对于许多 CMOS 轨至轨输出放大器而言,在该放大器的单位增益带宽范围内,ZO 同时呈现容性和阻性。
本文并不针对“全 NPN 输出”的双极性技术 (bipolar topology) 进行分析,其最常用于功率运算放大器,一种能够提供从50mA 至超过 10A 电流的、在线性区域工作的放大器。
具备丰富的输出阻抗知识非常重要,将有助于正确预测“Aol修正图”,同时也是网络综合技术中用于稳定放大器电路的基本工具。
双极性射极跟随器输出放大器的 ZO
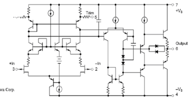
图 7.1 显示了射极跟随器拓扑的典型双极性输出级。在此类型的输出级中,RO(小信号、开环输出电阻)通常是 ZO(小信号、开环输出阻抗)的主要组成部分。对于既定的 DC 电流负载,RO 一般为常数。我们先分析一些射极跟随器 RO 的经验法则,然后借助这些法则来预测不同DC 输出电流值对应的 RO。我们最后将用 Tina SPICE 仿真程序来检验预测值是否正确。

图 7.1:OPA542 的关键参数 —— 典型射极跟随器、双极性输出放大器
图 7.2 显示了典型射极跟随器、双极性输出放大器的参数。当输入偏置电流为 nA 级(如 10nA)时,采用这种拓扑的器件能够实现极低的噪声与偏移输入参数等优异特性。某些双极性放大器在输入级中采用 JFET 使输入偏置电流降低至很低的 pA 级。该常用模式的输入级范围一般是两个电源均为 2V 左右。输出电压摆幅通常被限制在任一电源轨电压的 2V 范围内或稍高,采用双电源(如 +/-5V ~ +/-15V)的放大器通常可获得最佳性能。

图 7.2:示例参数:射极跟随器、双极性输出放大器
高级射极跟随器、双极性放大器的简化模型采用两个 GM(电流增益)级,其后跟随了一个晶体管电压输出器输出级,如图 7.3 所示。开环输出阻抗 ZO 主要由 RO 决定,对于该放大器的单位增益带宽而言是常数。

图 7.3:两级简化模型:射极跟随器、双极性输出放大器
对于大多数放大器而言,放大器输出端空载时,输出级的 AB 类偏置电流约为整个放大器静态电流的 ?。双极晶体管的 RO 与 1/gm 成正比,其中 gm 为晶体管的电流传输比 (current transfer ratio) 或电流增益。由于 gm 与集电极电流 IC 成正比,因而 RO 与 IC 成反比。当 IC 从空载输出电流向满负载输出电流增加时,RO 将会降低。这可能会使人有这样的推测,即当输入电流高到一定极限时 RO 将为零。然而,由于晶体管的物理特性、内部驱动以及偏置排列 (bias arrangement) 等原因,上述推测不成立。我们将测量最高可用负载电流下的 RO 值,并把它定义为 RX。然后测量空载电流下的 RO 值,并得出给定放大器电路的常数 KZ,该常数可用于预测任何负载电流下的 RO 变化情况。从图 7.4 中,我们可清楚了解,如何用射极跟随器的输出项描述从前端 gm 级到放大器输出引脚之间的路径。

图 7.4:ZO 定义:射极跟随器、双极性输出放大器
图 7.5 详细描述了常数为 RX 的射极跟随器 ZO 模型,测量环境为:满负载电流、传输函数为 KZ / IC 的串联式电流控制电阻器。由于器件具有推(PNP 晶体管)和拉(NPN 晶体管)输出级,所以 ZO 模型包括每个输出级的等价 RO 模型。回馈至输出引脚的有效小信号 AC 输出阻抗等于推输出级与拉输出级阻抗的并联组合。对于 ZO 小信号 AC 模型而言,VCC 及 VEE 两个电源均对 AC 短路。

图 7.5:ZO 模型:射极跟随器、双极性输出放大器
并不是放大器的所有 SPICE 宏模型都相同。要研究输出阻抗 ZO 的所有仿真,必须在使用真实器件正确建立输出模型的宏模型上完成,以及需要相匹配的 A-B 类偏置电路对真实器件进行精确建模。我们通常无法判断制造商提供的模型是否完备。在过去 4 年中,Analog & RF Models (http://www.home.earthlink.net/%7Ewksands/) 公司的 W. K. Sands 为德州仪器 (TI) Burr-Brown 产品部开发的高精度放大器创建了大部分 SPICE 模型。如上所示,这些放大器 SPICE 模型极致诠释了真实的硅芯片放大器,其中包含了详细的功能列表,如输出级的正确建模以及 AB 类偏置电路等。参见
本系列刊文的第 7 部分,即本部分将针对两种最常用于小信号放大器的输出拓扑重点讨论放大器的开环输出阻抗 ZO。对于传统的双极性射极跟随器 (bipolar emitter-follower) 而言,放大器输出级 ZO 性能良好,并且在整个放大器的单位增益带宽范围内主要呈现为阻性 (RO)。然而,对于许多 CMOS 轨至轨输出放大器而言,在该放大器的单位增益带宽范围内,ZO 同时呈现容性和阻性。
本文并不针对“全 NPN 输出”的双极性技术 (bipolar topology) 进行分析,其最常用于功率运算放大器,一种能够提供从50mA 至超过 10A 电流的、在线性区域工作的放大器。
具备丰富的输出阻抗知识非常重要,将有助于正确预测“Aol修正图”,同时也是网络综合技术中用于稳定放大器电路的基本工具。
双极性射极跟随器输出放大器的 ZO
图 7.1 显示了射极跟随器拓扑的典型双极性输出级。在此类型的输出级中,RO(小信号、开环输出电阻)通常是 ZO(小信号、开环输出阻抗)的主要组成部分。对于既定的 DC 电流负载,RO 一般为常数。我们先分析一些射极跟随器 RO 的经验法则,然后借助这些法则来预测不同DC 输出电流值对应的 RO。我们最后将用 Tina SPICE 仿真程序来检验预测值是否正确。

图 7.1:OPA542 的关键参数 —— 典型射极跟随器、双极性输出放大器
图 7.2 显示了典型射极跟随器、双极性输出放大器的参数。当输入偏置电流为 nA 级(如 10nA)时,采用这种拓扑的器件能够实现极低的噪声与偏移输入参数等优异特性。某些双极性放大器在输入级中采用 JFET 使输入偏置电流降低至很低的 pA 级。该常用模式的输入级范围一般是两个电源均为 2V 左右。输出电压摆幅通常被限制在任一电源轨电压的 2V 范围内或稍高,采用双电源(如 +/-5V ~ +/-15V)的放大器通常可获得最佳性能。

图 7.2:示例参数:射极跟随器、双极性输出放大器
高级射极跟随器、双极性放大器的简化模型采用两个 GM(电流增益)级,其后跟随了一个晶体管电压输出器输出级,如图 7.3 所示。开环输出阻抗 ZO 主要由 RO 决定,对于该放大器的单位增益带宽而言是常数。

图 7.3:两级简化模型:射极跟随器、双极性输出放大器
对于大多数放大器而言,放大器输出端空载时,输出级的 AB 类偏置电流约为整个放大器静态电流的 ?。双极晶体管的 RO 与 1/gm 成正比,其中 gm 为晶体管的电流传输比 (current transfer ratio) 或电流增益。由于 gm 与集电极电流 IC 成正比,因而 RO 与 IC 成反比。当 IC 从空载输出电流向满负载输出电流增加时,RO 将会降低。这可能会使人有这样的推测,即当输入电流高到一定极限时 RO 将为零。然而,由于晶体管的物理特性、内部驱动以及偏置排列 (bias arrangement) 等原因,上述推测不成立。我们将测量最高可用负载电流下的 RO 值,并把它定义为 RX。然后测量空载电流下的 RO 值,并得出给定放大器电路的常数 KZ,该常数可用于预测任何负载电流下的 RO 变化情况。从图 7.4 中,我们可清楚了解,如何用射极跟随器的输出项描述从前端 gm 级到放大器输出引脚之间的路径。

图 7.4:ZO 定义:射极跟随器、双极性输出放大器
图 7.5 详细描述了常数为 RX 的射极跟随器 ZO 模型,测量环境为:满负载电流、传输函数为 KZ / IC 的串联式电流控制电阻器。由于器件具有推(PNP 晶体管)和拉(NPN 晶体管)输出级,所以 ZO 模型包括每个输出级的等价 RO 模型。回馈至输出引脚的有效小信号 AC 输出阻抗等于推输出级与拉输出级阻抗的并联组合。对于 ZO 小信号 AC 模型而言,VCC 及 VEE 两个电源均对 AC 短路。

图 7.5:ZO 模型:射极跟随器、双极性输出放大器
并不是放大器的所有 SPICE 宏模型都相同。要研究输出阻抗 ZO 的所有仿真,必须在使用真实器件正确建立输出模型的宏模型上完成,以及需要相匹配的 A-B 类偏置电路对真实器件进行精确建模。我们通常无法判断制造商提供的模型是否完备。在过去 4 年中,Analog & RF Models (http://www.home.earthlink.net/%7Ewksands/) 公司的 W. K. Sands 为德州仪器 (TI) Burr-Brown 产品部开发的高精度放大器创建了大部分 SPICE 模型。如上所示,这些放大器 SPICE 模型极致诠释了真实的硅芯片放大器,其中包含了详细的功能列表,如输出级的正确建模以及 AB 类偏置电路等。参见
CMOS 放大器 PIC 仿真 运算放大器 电流 电路 电阻 电压 德州仪器 电感 电容 MOSFET 电容器 滤波器 电路图 相关文章:
- 德州仪器高性能模拟运放产品系列介绍集锦(11-13)
- CMOS求和比较器在PWM开关电源控制中的应用(11-27)
- 如何将CMOS LDO应用于便携式产品中(01-15)
- 2.5 Gb/s 0.35μmCMOS光接收机前置放大器设计(01-22)
- 用于下一代移动电话的电源管理划分(08-28)
- 不同电源供电的器件间的桥接(04-27)
