运算放大器稳定性
时间:10-26
来源:互联网
点击:
7.16:完整的 ZO 曲线:双极性射极跟随器
双极性射极跟随器输出放大器的ZO 及容性负载
对于射极跟随器输出级的容性负载,我们将采用图 7.17 中的模型。我们可以从产品说明书中查询参数,也可以通过测量放大器无容性负载下的 Aol 曲线获得参数。在放大器的空载 Aol 曲线上,RO 与 CL 相互作用形成第二个极点 fp2。

图 7.17:双极性射极跟随器 ZO 及容性负载
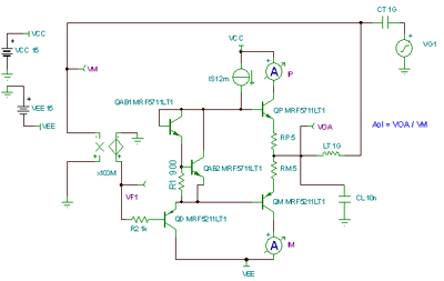
我们将在射极跟随器双极性放大器上施加许多不同的容性负载,并测出 RO 及 CL 相互作用形成的极点 fp2。图 7.18 中的电路使用 LT 作为 DC 短路器来建立 DC 工作点。LT 对于任选的 AC 频率实现开路,因而我们可以观察到已修正的 Aol 曲线。CT 对 DC 开路但对任何频率的目标 AC 短路,并且 CT 还起到将 AC 测试源 VG1 与电路连接的作用。通过检验我们发现 Aol = VOA / VM。

图 7.18:用于测量修正 Aol 曲线的 Tina SPICE 电路
图 7.19 显示了多种不同容性负载情况下的最终修正 Aol 曲线。

图 7.19:不同 CL 值的修正 Aol 曲线
图 7.20 详细描述了 RO 及 CL 引起的 fp2 极点在修正 Aol 曲线中的预测位置。图中还显示了对应于每个 fp2 的实际的 Tina SPICE 测量位置。由于采用了稳定的综合技术,Tina SPICE 测量的 fp2实际值与我们的预测值并无显著差异。

图 7.20:不同 CL 的 fp2位置:预测值及实际值
双极性射极跟随器输出放大器ZO 的总结
图 7.21 汇总了双极性射极跟随器放大器 ZO 的关键参数。在放大器的单位增益带宽范围内,ZO 由 RO 决定,且相对频率而言为常数。当 DC 输出负载电流增加时,RO 降低并与 IOUT 成反比。容性负载、CL 与 RO 相互作用以在原先的放大器 Aol 曲线上形成第二个极点 fp2。我们可以使用修正 Aol 曲线,来综合考虑适当的闭环补偿值以获得更好的稳定性。RO 会随过程与温度的变化而相应发生变化。对应于过程及温度变化的经验法则是 0.65* ROtyp (-55C) ~ 1.5* ROtyp (125C),其中 ROtyp 为 25C 时的 RO 典型值。我们业已开发的经验法则不总是适用于双极性射极跟随器放大器的开环输出阻抗。可从放大器制造商处获得最完整和最精确的 ZO 数据,经测量也能获得。

图 7.21:双极性射极跟随器ZO 的总结
CMOS RRO(轨至轨输出)放大器的 ZO
图 7.22 显示了典型的 CMOS RRO 放大器拓扑。此类输出级中,RO(小信号、开环输出电阻)通常是 ZO(小信号、开环输出阻抗)的主要组成部分。RO 与大多数 DC 负载电流成反比。然而在轻负载电流情况下,RO 与 DC 负载电流成正比。在中低频区域,ZO 通常呈现为容性。由于 RL(输出端的阻性负载)与 ZO 容性部分相互作用,因而放大器 Aol 曲线在低频区域将受到影响。

图 7.22:典型的 CMOS RRO 放大器
图 7.23 以 CMOS RRO 放大器为例列出了相关参数。OPA348 也是一种 RRI(轨至轨输入)放大器。CMOS RRIO(轨至轨输入/输出)拓扑理想适用于具有以下特性的单电源应用:输入和输出轨上的摆幅很小、极低的静态电流以及极低的输入偏置电流。其噪声通常比双极性射极跟随器放大器要高得多。

图 7.23:示例参数:CMOS RRIO 放大器
图 7.24 是我们针对典型 CMOS RRO放大器绘制的简化模型,该放大器使用可控制电流源 GM2 的电压输出差分前端。GM2 驱动 RO,从而产生可控制输出电流源 GMO 的电压。电容 CO 反馈至 RO、GM2 结点。从这个简化模型可以看出,在高频段 ZO = RO。当频率从高频向中、低频变化时,我们将看到 CO 产生的作用,ZO 也因此呈现容性。

图 7.24:简化模型:CMOS RRO 放大器
如图 7.25所示,对于大多数 CMOS RRO 放大器而言,放大器输出端无负载时,输出级的 AB 类偏置电流约为整个放大器静态电流的 ?。在高频段 ZO = RO。RO 与 gm(MOSFET 的电流转换率)成正比。但是 MOSFET 的 gm 与 ID(漏极电流)的平方根成反比。

图 7.25:ZO 定义:CMOS RRO 放大器
图 7.26 详细描述了 CMOS RRO RO 模型,其由半推 (QP) 拉 (QM) 输出 MOSFET 的电流控制电阻器组成。每个电流控制电阻器 RPip 及 RMim 与相应 MOSFET 上的漏极电流的平方根成正比。当回馈至放大器的输出端时,两个电流控制电阻器并联,相应的值为 RO。这些电阻器的并联方程可以建立一个数学方程,通过该方程意外地得出了一个传输函数。当 IOUT 小幅增大时,RO 将持续增大直至其中一个输出 MOSFET 完全关闭并且退出 A-B 类模式。

图 7.26:RO 模型:CMOS RRO 放大器
图 7.27 中的计算示例显示出 RO 与 IOUT 小幅变化值之间的特有关系。在A-B 类偏置
双极性射极跟随器输出放大器的ZO 及容性负载
对于射极跟随器输出级的容性负载,我们将采用图 7.17 中的模型。我们可以从产品说明书中查询参数,也可以通过测量放大器无容性负载下的 Aol 曲线获得参数。在放大器的空载 Aol 曲线上,RO 与 CL 相互作用形成第二个极点 fp2。

图 7.17:双极性射极跟随器 ZO 及容性负载
我们将在射极跟随器双极性放大器上施加许多不同的容性负载,并测出 RO 及 CL 相互作用形成的极点 fp2。图 7.18 中的电路使用 LT 作为 DC 短路器来建立 DC 工作点。LT 对于任选的 AC 频率实现开路,因而我们可以观察到已修正的 Aol 曲线。CT 对 DC 开路但对任何频率的目标 AC 短路,并且 CT 还起到将 AC 测试源 VG1 与电路连接的作用。通过检验我们发现 Aol = VOA / VM。

图 7.18:用于测量修正 Aol 曲线的 Tina SPICE 电路
图 7.19 显示了多种不同容性负载情况下的最终修正 Aol 曲线。

图 7.19:不同 CL 值的修正 Aol 曲线
图 7.20 详细描述了 RO 及 CL 引起的 fp2 极点在修正 Aol 曲线中的预测位置。图中还显示了对应于每个 fp2 的实际的 Tina SPICE 测量位置。由于采用了稳定的综合技术,Tina SPICE 测量的 fp2实际值与我们的预测值并无显著差异。

图 7.20:不同 CL 的 fp2位置:预测值及实际值
双极性射极跟随器输出放大器ZO 的总结
图 7.21 汇总了双极性射极跟随器放大器 ZO 的关键参数。在放大器的单位增益带宽范围内,ZO 由 RO 决定,且相对频率而言为常数。当 DC 输出负载电流增加时,RO 降低并与 IOUT 成反比。容性负载、CL 与 RO 相互作用以在原先的放大器 Aol 曲线上形成第二个极点 fp2。我们可以使用修正 Aol 曲线,来综合考虑适当的闭环补偿值以获得更好的稳定性。RO 会随过程与温度的变化而相应发生变化。对应于过程及温度变化的经验法则是 0.65* ROtyp (-55C) ~ 1.5* ROtyp (125C),其中 ROtyp 为 25C 时的 RO 典型值。我们业已开发的经验法则不总是适用于双极性射极跟随器放大器的开环输出阻抗。可从放大器制造商处获得最完整和最精确的 ZO 数据,经测量也能获得。

图 7.21:双极性射极跟随器ZO 的总结
CMOS RRO(轨至轨输出)放大器的 ZO
图 7.22 显示了典型的 CMOS RRO 放大器拓扑。此类输出级中,RO(小信号、开环输出电阻)通常是 ZO(小信号、开环输出阻抗)的主要组成部分。RO 与大多数 DC 负载电流成反比。然而在轻负载电流情况下,RO 与 DC 负载电流成正比。在中低频区域,ZO 通常呈现为容性。由于 RL(输出端的阻性负载)与 ZO 容性部分相互作用,因而放大器 Aol 曲线在低频区域将受到影响。

图 7.22:典型的 CMOS RRO 放大器
图 7.23 以 CMOS RRO 放大器为例列出了相关参数。OPA348 也是一种 RRI(轨至轨输入)放大器。CMOS RRIO(轨至轨输入/输出)拓扑理想适用于具有以下特性的单电源应用:输入和输出轨上的摆幅很小、极低的静态电流以及极低的输入偏置电流。其噪声通常比双极性射极跟随器放大器要高得多。

图 7.23:示例参数:CMOS RRIO 放大器
图 7.24 是我们针对典型 CMOS RRO放大器绘制的简化模型,该放大器使用可控制电流源 GM2 的电压输出差分前端。GM2 驱动 RO,从而产生可控制输出电流源 GMO 的电压。电容 CO 反馈至 RO、GM2 结点。从这个简化模型可以看出,在高频段 ZO = RO。当频率从高频向中、低频变化时,我们将看到 CO 产生的作用,ZO 也因此呈现容性。

图 7.24:简化模型:CMOS RRO 放大器
如图 7.25所示,对于大多数 CMOS RRO 放大器而言,放大器输出端无负载时,输出级的 AB 类偏置电流约为整个放大器静态电流的 ?。在高频段 ZO = RO。RO 与 gm(MOSFET 的电流转换率)成正比。但是 MOSFET 的 gm 与 ID(漏极电流)的平方根成反比。

图 7.25:ZO 定义:CMOS RRO 放大器
图 7.26 详细描述了 CMOS RRO RO 模型,其由半推 (QP) 拉 (QM) 输出 MOSFET 的电流控制电阻器组成。每个电流控制电阻器 RPip 及 RMim 与相应 MOSFET 上的漏极电流的平方根成正比。当回馈至放大器的输出端时,两个电流控制电阻器并联,相应的值为 RO。这些电阻器的并联方程可以建立一个数学方程,通过该方程意外地得出了一个传输函数。当 IOUT 小幅增大时,RO 将持续增大直至其中一个输出 MOSFET 完全关闭并且退出 A-B 类模式。

图 7.26:RO 模型:CMOS RRO 放大器
图 7.27 中的计算示例显示出 RO 与 IOUT 小幅变化值之间的特有关系。在A-B 类偏置
CMOS 放大器 PIC 仿真 运算放大器 电流 电路 电阻 电压 德州仪器 电感 电容 MOSFET 电容器 滤波器 电路图 相关文章:
- 德州仪器高性能模拟运放产品系列介绍集锦(11-13)
- CMOS求和比较器在PWM开关电源控制中的应用(11-27)
- 如何将CMOS LDO应用于便携式产品中(01-15)
- 2.5 Gb/s 0.35μmCMOS光接收机前置放大器设计(01-22)
- 用于下一代移动电话的电源管理划分(08-28)
- 不同电源供电的器件间的桥接(04-27)
