运算放大器稳定性
时间:10-26
来源:互联网
点击:
模式下,流过两个器件的 QP 及 QM 的电流均为 22uA时,RO 等于 200Ω。Im 增大表示 IOUT 流入放大器输出端的电流也在增大,QP 接收的电流逐渐减小直至当 Im = 44μA 时完全关闭。此时,RO 为最大值 (RO Max = 282.25Ω )。IOUT 电流增大则 RO 将会减校

图 7.27:RO 增大/减小参数实例
我们已经选择了 OPA348、CMOS RRIO 放大器来研究 CMOS RRO ZO。该器件具有非常精确的 SPICE 宏模型,其 ZO 参数通过了实验室测评。通过 Tina SPICE 能方便地查看 ZO 参数。在第一个 ZO 测量中我们将使用最大负载电流 10mA。请注意:图 7.28 所示的测试电路中,电流计 IOUT 的作用是确保将 IOUT 的 DC 值精确控制在 10mA。简单地将 V1 除以 RL 不能完全解决放大器输入补偿电压的参数问题,这可能会导致意外误差。

图 7.28:ZO、重负载、IOUT = +10mA
IOUT 等于 10mA 时的 ZO AC 图中包含一个 34.79Ω 的高频 RO 元件。ZO 在低于 10kHz 的频段明显呈现容性。我们推测 RO 的输出电流最低,原因是 QM 完全关闭且所有的输出级电流都流过 QP。

图 7.29:ZO AC 图、重负载 IOUT = +10mA
图 7.30中的重负载 RO 模型说明:RO 的输出电流最低,原因是 QM 完全关闭且所有的输出级电流都流过 QP。

图 7.30:重负载 RO 模型
我们将使用图 7.31中的电路计算空载 ZO 曲线。根据 IQ 与 IAB 关系的经验法则,OPA348 中 IQ=45μA,所以 IAB=22.5μA。483.65fA 的误差电流对空载 ZO 曲线不会有显著的影响。

图 7.31:ZO、无负载 IOUT = 0mA
如图 7.32 所示,IOUT 等于 0mA 时的 ZO 包含一个 196.75Ω 的高频 RO 元件。ZO 在低于 3kHz 的频段明显呈现容性。

图 7.32:ZO AC 图、无负载 IOUT = 0mA
图 7.33 中的空载 RO 模型表明,OPA348 中的输出 QP 及 QM 对 RO 具有相同的影响。图中同时假定 A-B 类偏置电流为 22.5μA。

图 7.33:无负载 RO 模型
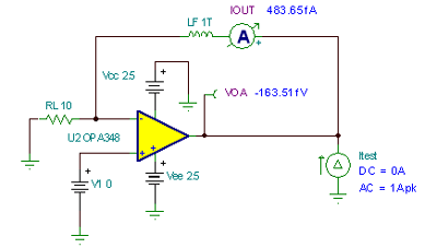
我们现在知道了重负载和空载时的 ZO 意味着什么。我们关心的另一个关键曲线是 RO 变成最大值时的轻负载。我们并不十分清楚该工作点的位置,原因是我们不能看到 OPA348 A-B 类偏置级的内部,但在计算 AC 传输曲线之前,我们需要知道该点的位置。使用图 7.34 中的技术和电路将能够很快达到目的。如果我们继续运行如图所示的 AC 分析/计算 AC 结点电压分析,就可以变换 V1 值并迅速更新 VOA。VOA 的读数为均方根值。我们将 IG1 设定为 1A、AC 生成器、f=1MHz(这正好处于 RO 主导 ZO 的频率范围之内)。一旦找到能够产生最大 VOA 的 V1 值,就可以用其计算 AC 传输曲线。请注意:VOA 的读数为均方根值,其中包含 VOA 的所有 DC 分量。另请注意:关于电流电平,在 7.35μVrms 区域中的DC 值将会下降,与 VOA 在 254.56Vrms 区域的没有显著区别。轻负载下 RO 的 AC 幅度值为 254.56Vrms / .707Arms = 360Ω(AC 正弦波 Arms = 0.707Ap)。

图 7.34:轻负载寻求最大 RO
图 7.35 为 ZO 轻负载测试电路。

Fig. 7.35: ZO, light lLoad, IOUT = +7.35uA
图 7.36 是 ZO 轻负载 AC 传输函数分析结果。图中显示了我们预测到的 360Ω RO,ZO 在低于大约 3kHz 处呈现容性。

图 7.36:ZO AC 图、轻负载 IOUT = +7.35mA
轻负载模型(如图 7.37 所示)的 QP 处于开启状态而 QM 处于关闭状态,QP 因其阻抗最低所以将决定 RO 的值。因为仅需 7.35μA 的负载电流即可关闭 QM,所以最初假定的 A-B 类偏置电流为 22.5μA 可能不正确。IAB 的大小可能比 7.35μA 大不了多少。

图 7.37:轻负载 ZO 模型
图 7.38 为 OPA348 的完整 ZO 曲线集。我们所关心的关键曲线包括:
IOUT = +7.35uA (RO = 360Ω à RO 最大)
IOUT = +7.35uA (RO = 196.75Ω à RO 空载)
IOUT = +87.4uA (RO = 198.85Ω ) ,在此IOUT 值下,RO 约等于 RO 空载。?
IOUT > 87.4μA 导致 RO < RO 空载
IOUT = +10mA (RO = 34.79Ω )
图示的其他曲线仅供验证处于关键曲线之间的工作状态。另外 ZO 曲线可用于判断负电流值的 IOUT。但是在电流曲线的正值区域,这些曲线间距过密,无法将其置于 IOUT 的顶部,故将其省略以保证图表清晰。所有 CMOS RRO 放大器产品说明书应包含这些关键的 ZO 曲线。

图 7.38:完整的 ZO 曲线:CMOS RRO
要建立 RRO CMOS 放大器的等价 ZO 模型,我们需要分析 ZO 曲线上的断点 fz。图 7.39 显示了这些断点在重负载和空载下的测量值。根据频率和 RO 值可以确定 CO 值。

图 7.39: ZO 曲线上的断点fz
使用 ZO 图可以完成空载和重负载 (10mA)(如图

图 7.27:RO 增大/减小参数实例
我们已经选择了 OPA348、CMOS RRIO 放大器来研究 CMOS RRO ZO。该器件具有非常精确的 SPICE 宏模型,其 ZO 参数通过了实验室测评。通过 Tina SPICE 能方便地查看 ZO 参数。在第一个 ZO 测量中我们将使用最大负载电流 10mA。请注意:图 7.28 所示的测试电路中,电流计 IOUT 的作用是确保将 IOUT 的 DC 值精确控制在 10mA。简单地将 V1 除以 RL 不能完全解决放大器输入补偿电压的参数问题,这可能会导致意外误差。

图 7.28:ZO、重负载、IOUT = +10mA
IOUT 等于 10mA 时的 ZO AC 图中包含一个 34.79Ω 的高频 RO 元件。ZO 在低于 10kHz 的频段明显呈现容性。我们推测 RO 的输出电流最低,原因是 QM 完全关闭且所有的输出级电流都流过 QP。

图 7.29:ZO AC 图、重负载 IOUT = +10mA
图 7.30中的重负载 RO 模型说明:RO 的输出电流最低,原因是 QM 完全关闭且所有的输出级电流都流过 QP。

图 7.30:重负载 RO 模型
我们将使用图 7.31中的电路计算空载 ZO 曲线。根据 IQ 与 IAB 关系的经验法则,OPA348 中 IQ=45μA,所以 IAB=22.5μA。483.65fA 的误差电流对空载 ZO 曲线不会有显著的影响。

图 7.31:ZO、无负载 IOUT = 0mA
如图 7.32 所示,IOUT 等于 0mA 时的 ZO 包含一个 196.75Ω 的高频 RO 元件。ZO 在低于 3kHz 的频段明显呈现容性。

图 7.32:ZO AC 图、无负载 IOUT = 0mA
图 7.33 中的空载 RO 模型表明,OPA348 中的输出 QP 及 QM 对 RO 具有相同的影响。图中同时假定 A-B 类偏置电流为 22.5μA。

图 7.33:无负载 RO 模型
我们现在知道了重负载和空载时的 ZO 意味着什么。我们关心的另一个关键曲线是 RO 变成最大值时的轻负载。我们并不十分清楚该工作点的位置,原因是我们不能看到 OPA348 A-B 类偏置级的内部,但在计算 AC 传输曲线之前,我们需要知道该点的位置。使用图 7.34 中的技术和电路将能够很快达到目的。如果我们继续运行如图所示的 AC 分析/计算 AC 结点电压分析,就可以变换 V1 值并迅速更新 VOA。VOA 的读数为均方根值。我们将 IG1 设定为 1A、AC 生成器、f=1MHz(这正好处于 RO 主导 ZO 的频率范围之内)。一旦找到能够产生最大 VOA 的 V1 值,就可以用其计算 AC 传输曲线。请注意:VOA 的读数为均方根值,其中包含 VOA 的所有 DC 分量。另请注意:关于电流电平,在 7.35μVrms 区域中的DC 值将会下降,与 VOA 在 254.56Vrms 区域的没有显著区别。轻负载下 RO 的 AC 幅度值为 254.56Vrms / .707Arms = 360Ω(AC 正弦波 Arms = 0.707Ap)。

图 7.34:轻负载寻求最大 RO
图 7.35 为 ZO 轻负载测试电路。

Fig. 7.35: ZO, light lLoad, IOUT = +7.35uA
图 7.36 是 ZO 轻负载 AC 传输函数分析结果。图中显示了我们预测到的 360Ω RO,ZO 在低于大约 3kHz 处呈现容性。

图 7.36:ZO AC 图、轻负载 IOUT = +7.35mA
轻负载模型(如图 7.37 所示)的 QP 处于开启状态而 QM 处于关闭状态,QP 因其阻抗最低所以将决定 RO 的值。因为仅需 7.35μA 的负载电流即可关闭 QM,所以最初假定的 A-B 类偏置电流为 22.5μA 可能不正确。IAB 的大小可能比 7.35μA 大不了多少。

图 7.37:轻负载 ZO 模型
图 7.38 为 OPA348 的完整 ZO 曲线集。我们所关心的关键曲线包括:
IOUT = +7.35uA (RO = 360Ω à RO 最大)
IOUT = +7.35uA (RO = 196.75Ω à RO 空载)
IOUT = +87.4uA (RO = 198.85Ω ) ,在此IOUT 值下,RO 约等于 RO 空载。?
IOUT > 87.4μA 导致 RO < RO 空载
IOUT = +10mA (RO = 34.79Ω )
图示的其他曲线仅供验证处于关键曲线之间的工作状态。另外 ZO 曲线可用于判断负电流值的 IOUT。但是在电流曲线的正值区域,这些曲线间距过密,无法将其置于 IOUT 的顶部,故将其省略以保证图表清晰。所有 CMOS RRO 放大器产品说明书应包含这些关键的 ZO 曲线。

图 7.38:完整的 ZO 曲线:CMOS RRO
要建立 RRO CMOS 放大器的等价 ZO 模型,我们需要分析 ZO 曲线上的断点 fz。图 7.39 显示了这些断点在重负载和空载下的测量值。根据频率和 RO 值可以确定 CO 值。

图 7.39: ZO 曲线上的断点fz
使用 ZO 图可以完成空载和重负载 (10mA)(如图
CMOS 放大器 PIC 仿真 运算放大器 电流 电路 电阻 电压 德州仪器 电感 电容 MOSFET 电容器 滤波器 电路图 相关文章:
- 德州仪器高性能模拟运放产品系列介绍集锦(11-13)
- CMOS求和比较器在PWM开关电源控制中的应用(11-27)
- 如何将CMOS LDO应用于便携式产品中(01-15)
- 2.5 Gb/s 0.35μmCMOS光接收机前置放大器设计(01-22)
- 用于下一代移动电话的电源管理划分(08-28)
- 不同电源供电的器件间的桥接(04-27)
