求助:差分线如何分段等长?
时间:10-02
整理:3721RD
点击:

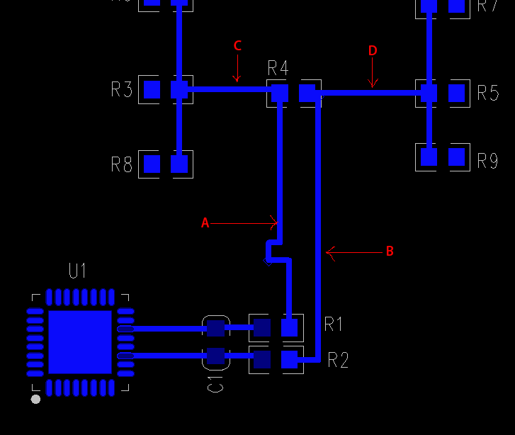
线路如图所示,只需要A,B 段 等长,请教如何设置?
去掉R1、R2、R4的模型
没有设置模型,以说详细点么,谢谢
建立模型,在设置哪个点到哪个点
还有个pin pair的功能
用pinpair吧
直接量cline 就行了
要是只有一根线量量差多少补补就好了,要是多的话建立pinpair
如果要等长的线不多的话,直接通过测线长的方法慢慢调整。吼吼。
