关于如何放置匹配电阻的问题
时间:10-02
整理:3721RD
点击:
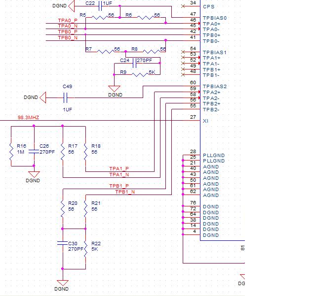
如原理图中,有四对差分线以及匹配电阻,但是在布局的时候如何放置这些电阻?发送端经过匹配电阻再进入接收端呢(如图中的PCB)?还是有别的更好的方法?之前在网上看到一篇文章说,匹配电阻放在接收端的后面效果会更好一些?求各位帮忙解释一下!
PCB图
原理图
对并联末端
楼上说的对!
2楼说的对
支持!
对啊!该两对差分线还连到另一个器件上面的。算是并联的吧!
差分连到另一个器件上的
匹配电阻源端串联、或者末端并联
