根据大家意见,重新修改后,望大家在指点!
时间:10-02
整理:3721RD
点击:
根据大家意见,重新修改后,望大家在指点!

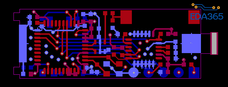
电源搞粗一点。其他没什么好看的,连连看。
还没二楼的妹子 好看。
左边ic的电源pin,最好是走出来,再连到电容,尽量不要直接在pin上连接。
另外晶振走线尽量包下地,在打几个地孔,如果是双面板,晶振下面不要走其他信号的线
连连看
