第一块Allegro PBC,高手多多指点,感激不尽!
时间:10-02
整理:3721RD
点击:
第一块Allegro PBC,高手多多指点,感激不尽!

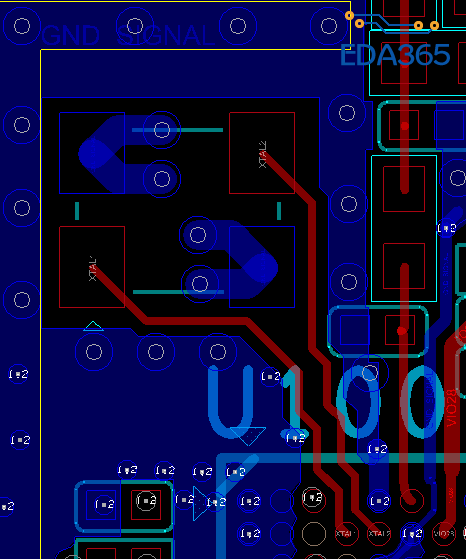
晶振CLK信号最好先经过滤波电容,你的滤波电容挂在后端是不行的...
还有你晶振上方什么信号?有点像射频,如果是的话要离远一点,隔地处理!
第一次画的还不错,再接再厉!
这布局还得加强啊,不管什么软件,pcb走线和布局都一样,主要讲2点
1.天线部分的元件没有摆好,走线也有问题
2.晶振部分跟天线部分的元件要隔离下,晶振2根线走差分,先过电容在进晶振,且包地打地孔
我也来几点:
1>大家都讲到了射频天线那里布局,的确天线的布局应该一字型,布线一字型或弧形且周围多地孔
2>晶振靠近主芯片但得远离天线模块,可以往下移1mm, 中间打地墙用作隔离。有说走差分,不过有资料说不能走差分。
3>电容的地线都比较细,该加粗并就近打地孔
4>IC芯片的热焊盘多打地孔
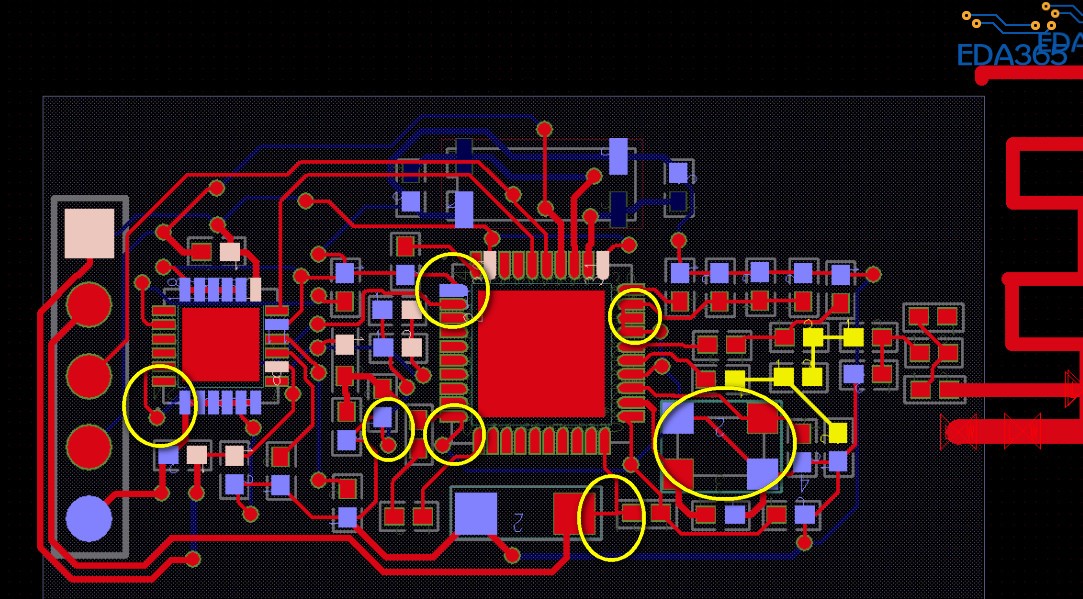
5>附上我们的晶振layout图供参考。
期待高手的指正。

走线太细太乱,
F天线画的太丑,
去耦电容布置不合理,
天线匹配电路布局不行,
一看就知道是从PADS或AD转来用的,因为总是喜欢用伤眼睛的红色。
哇哇,可以找茬了
看不下去了

能找出这样的茶,楼上定是科班出身
什么问题?
1电容的地线及电源线都比较细,根据电流适当加粗并就近打地孔
2IC芯片的热焊盘多打地孔,便于散热
3.一条线连接打的过孔太多了
建议多看一下经典layout案例,练练手增加经验
为什么晶振要先过电容?
为什么晶振要先过电容?为什么要走差分?
你这晶振的走线弯折线太多了吧?直线走最好
空间不够,所以弯弯了,不是故意的
看不懂这个圈圈图,小编还得在布线规范上下点功夫。继续加油
