新人求助:如何设置分段的差分线?
时间:10-02
整理:3721RD
点击:
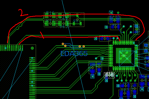
如下图: 一条差分线被分成了三段,如何在约束管理器中建立整体的一个差分线呢?
求操作步骤。
求操作步骤。
还有:我如何把我上面那根分成三段的先,
与其它线做等长?
比如下图中的1和2?
貌似第一个问题解决了,是不是第二个问题也就解决了?
把这个网络设置成Xnet,就是把电阻也算上长度
什么意思啊?没懂。
一楼的问题就是建立Xnet。不过你这个拓扑结构不寻常,不知道好搞不。
二楼的是什么问题完全看不懂。
一个是Analyze-model Assigment,另一个是cmgr约束管理器里设置
具体怎么操作?
嗯 二楼正解!是设置XNET !
http://www.eda365.com/forum.php? ... ht=xnet%C9%E8%D6%C3去看看吧
我用的是cadence16.6,不好意思,没看懂怎么操作。
给差分经过的器件(电阻电容等)赋模就行了,赋了模后差分线经过的电阻电容就相当于导线了,那三段差分也就连起来了。
