Allegro 焊盘出线 求助
时间:10-02
整理:3721RD
点击:

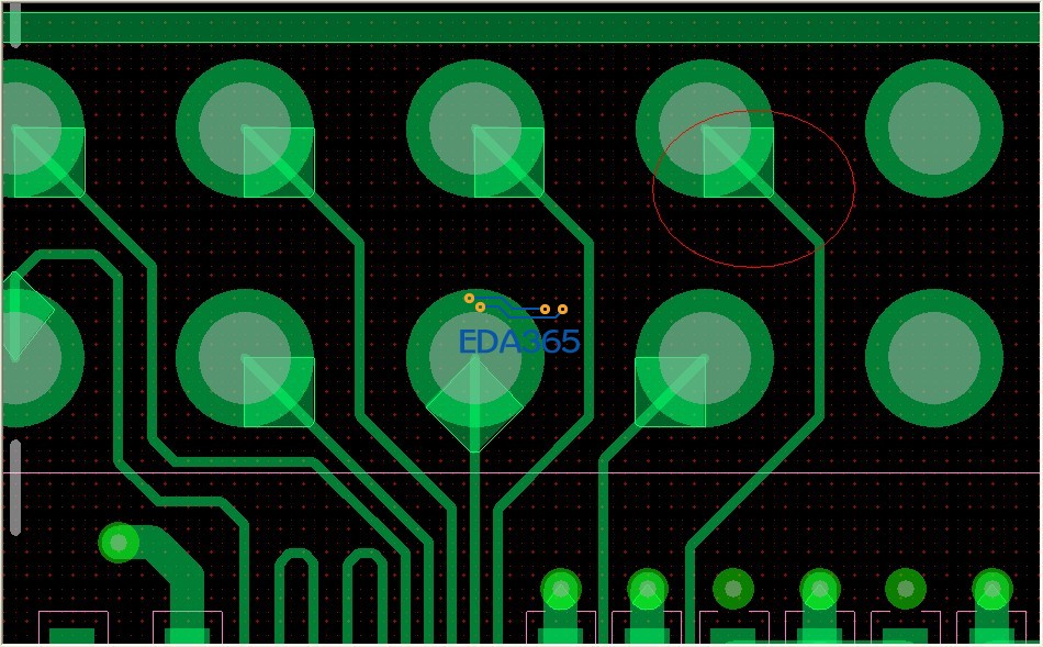
如图,那种出线方式在哪里设置啊~~~~
泪滴处理的效果
查看泪滴相关设置就知道了
我英语不咋样,滴泪效果在哪里设置啊
Rout-->Gloss-->Paramenters。
选择Pad and T connection fillet
然后就是设置项了
多谢,但是目前遇到一个问题。为有的引脚加滴泪效果时出线这个Warning: Can't create fillet at pad (11.9820 -334.8040) on subclass TOP. Computed fillet point lies inside pad boundary; required to be outside.然后就加不了,也看不太懂这英语
TOP层坐标位置11.9820 -334.8040这个点面积不够添加泪滴
