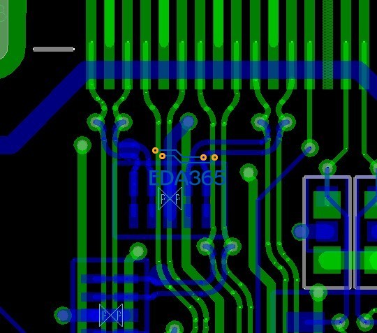
这样的弧线是怎么来的?
时间:10-02
整理:3721RD
点击:

是GLOSS吗?试了不行
是手工修弧線的 , Gloss 做不到.
allegro里面可以直接走这种弧线
怎么走?差分也可以吗
都可以,你自己可以选择走45度还是弧线

没看到哪里设置?
在走线命令下,你在看右边有很多选项,你试试就知道了
OPTIONS 里面有选项
据说16.6可以像pads一样一次性设置
用45°走好线,然后slide在option中选arc,移动45°的线段,就会有这种效果
果然 非常感谢!
学习了。
软板一般要走成弧线
