mark点放置问题
时间:10-02
整理:3721RD
点击:
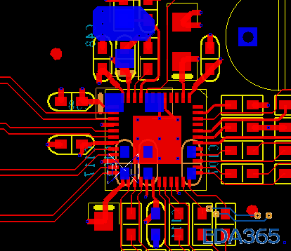
最近我给焊接厂家打电话,人家告诉我mark点注意事项为:Mark点:内部焊盘大小在:0.5MM-1MM之间,焊盘开窗要求不严格。焊盘形状选择圆形;一块电路板内MARK点一般要设置2-4个,最好每个角放一个。放置位置:板子对角线上,距离板两边沿5MM。可是最近我发现一块电路板其在芯片附近都放置了mark点,请问这些mark点的作用是什么。为什么要在每个芯片附近都要放置mark点。板子内这样的孔很多,请高手解答
阅读权限: 9

贴片时间对脚间距较小的芯片进行精确定位吧
谢谢您学习了,请问这种点摆放有什么要求呀。
论坛里面有一个贴子很详细,搜一下。
非常感谢您,不过还要问问您,我搜索那个帖子的关键词是什么呀。这样稍微快一点,要是您写的帖子,您能不能给个地址
MARK点分拼版MARK点和局部MARK点,对于这些密间距器件来说为了跟好的定位,防止其贴片偏位,所以在这些期间旁边设置MARK点。
学习了哈哈。
新手进群195506086
学习学习
“ mark点是贴片时用的,贴片机会通过mark点来确定芯片的位置,严格的讲,只有BGA这种贴片机照不到引脚或者焊盘的器件才需要,但是有些贴片机的光学检测精度不够高的时候,有些器件也要加mark点了,比如PIN脚较多或较密的。良好的习惯就是看到BGA和大一点的芯片和较比较密的芯片就加上mark点,贴片时用不用是贴片厂的事了,有备无患。” 刚看到,引用的
厉害厉害!学习了~~
mark点放置的位置不是很严格,楼上的朋友说的很好,就是精确定位
方便SMT啊
