简单电路的温故 四 这些电路的 的布局要点你还记得不
时间:10-02
整理:3721RD
点击:

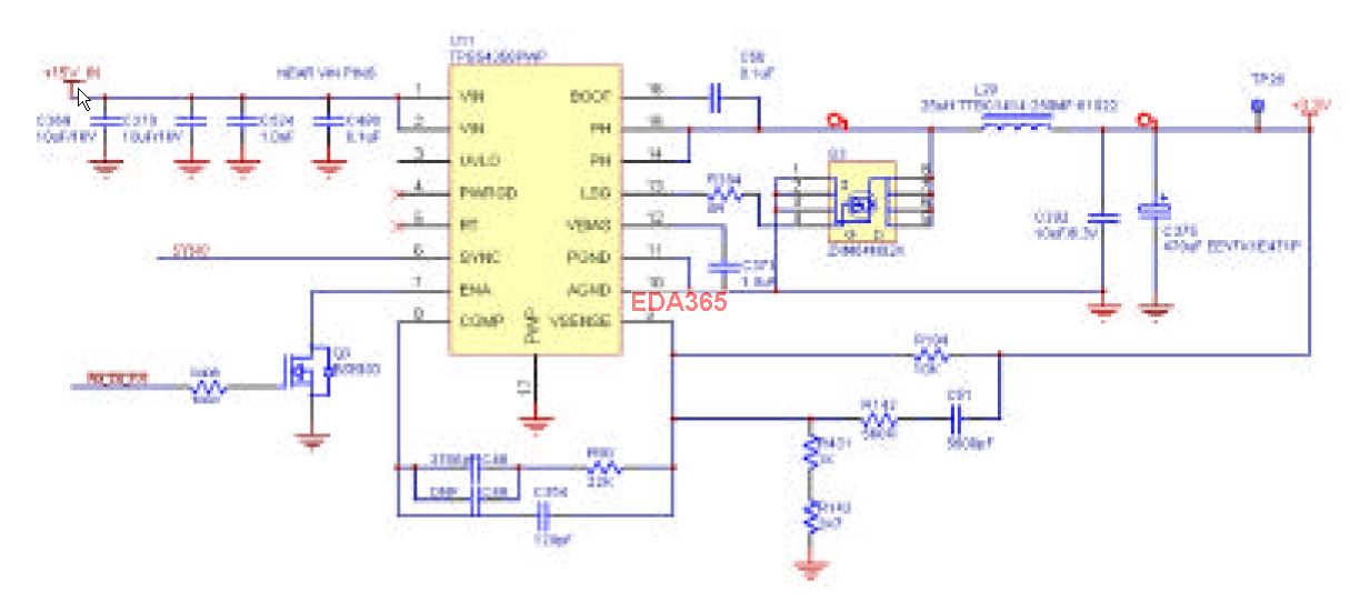
电感的作用

R135 R141的作用

L35 L36的 作用
以上三个是什么电路
布局要注意什么....
只知道第二个,是控制三端电压用的,第一个大概是稳定电流的吧,第三个不了解呀
第三个的电感是ESD把
1、2都是power regulator,1是STEP DOWN同步整流型,電感是蓄電用,2是LDO,電阻是分壓用,3是PHONE JACK,BEAD是EMI抑制。
同意楼上的,我是来学习的!
