need help on important concept and design
时间:04-08
整理:3721RD
点击:
Hi,
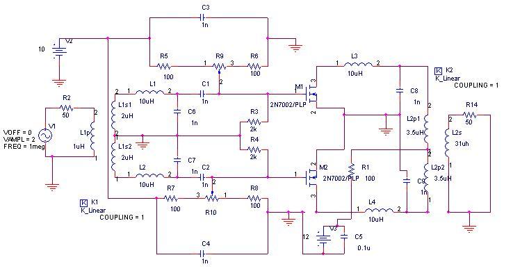
I know i've been posting the same design and asking for different questions from the design. But i'm wondering about what you guys think about this design. I'm thinking that it should work as an rf amplifier but i never got it to work.
here's some notes on the design:
V2 is 5V instead of 10V
The transistors are replaced with RF power MOS
any idea why?
thanks
I know i've been posting the same design and asking for different questions from the design. But i'm wondering about what you guys think about this design. I'm thinking that it should work as an rf amplifier but i never got it to work.
here's some notes on the design:
V2 is 5V instead of 10V
The transistors are replaced with RF power MOS

any idea why?
thanks
important concept design 相关文章:
- what design specifications are important in pcb manufacturing for LNA's?
- Re: what design specifications are important in pcb manufacturing for LNA's?
- Is it important to design to 50 ohm even the digital lines (for example SPI lines)?
- Antennas how important is polarization
- Is impedance matching important if the components are in low distance to each other?
- LNA PCB thickness important
