Rfid htrc110
时间:04-08
整理:3721RD
点击:
Hello...
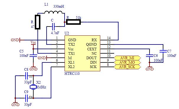
i am working on HTRC110 basestation... i am using 4 mhz crystall and antenna out is 125khz...
my problem is SCLK...
there is no signal on SCLK pin... What must i do? is there any deficiency?
schematic is this:
Thnks in advance...
i am working on HTRC110 basestation... i am using 4 mhz crystall and antenna out is 125khz...
my problem is SCLK...
there is no signal on SCLK pin... What must i do? is there any deficiency?
schematic is this:

Thnks in advance...
Picture indicates 8MHz crystal but you say 4Mhz.
Re-check the requirements and BOM.
