How to design Class B amplifier in MWO
时间:04-07
整理:3721RD
点击:
Hello,
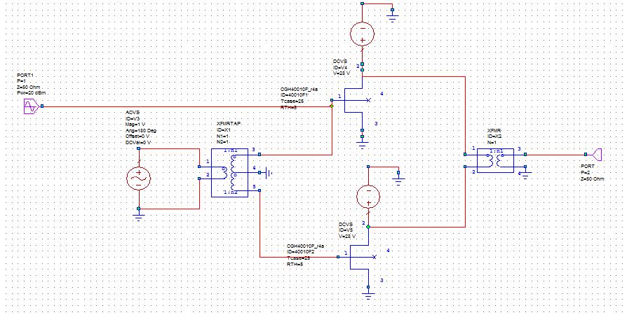
I'm trying to design a class B amplifier in MWO using two CGH40010 transistors, I have used transformer to bias the gate voltage. I'm not sure hot to set the input power and how to do the matching network for Class B amplifier.
Here attached is my schematics, could anyone help to point out what is wrong?
Cheers
I'm trying to design a class B amplifier in MWO using two CGH40010 transistors, I have used transformer to bias the gate voltage. I'm not sure hot to set the input power and how to do the matching network for Class B amplifier.
Here attached is my schematics, could anyone help to point out what is wrong?

Cheers
