Stabilization Methods for Common-Base (CB) and Common-Collector (CC) at RF Frequency
My objective is at 2.14GHz: (1) the CB amplifier works as a ?current follower? (voltage amplification); (2) the CC amplifier works as a ?voltage follower? (current amplification).
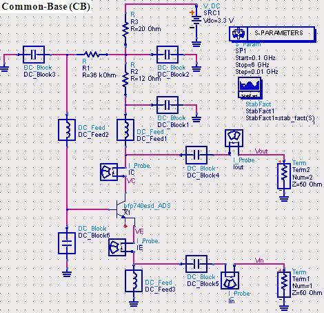
What I have tried for a CB amplifier is:
(1) Adding a series resistor at output, but the S parameters becomes really bad, typically S11 and S22. Also, the voltage gain decreases much.
(2) Using the ADS optimization tool to improve stability and S-parameters performance, but the results are not good. Typically the CB amplifier cannot work as a ?current follower?. Also, the voltage gain decreases much.
The attachments are ADS simulations files and some simulations results. I hope they would be useful for your analysis. Thanks!
At first, two general comments:
When you speak about stability of a transistor circuit you strictly have to discriminate between two cases:
* Stability of the dc operating point against tolerances and temp changes,
* Stability as far as dynamic properties are concerned (stability against ringing resp. oscillations).
The mentioned series resistor in the emitter path always improves dc stability and degrades dynamic stability.
This applies, in particular, to the common collector configuration (RE is the only resistor) , which very often tends to oscillations.
(The same applies to an opamp in unity gain configuration).
Therefore my question: What is your final goal? What kind of stability do you like to improve?
Hi, thank you for your reply.
My goal is to improve the stability to avoid oscillation at 2.14GHz.
So, what should I do for Common-Base (CB) or a Common-Collector (CC) configuration?
Waiting for your suggestion. Best Regards!
Common Base Stabilization 相关文章:
