Passive BPF return loss improvement
I am designing a 5th order passive BPF (LC) with center frequency of 1.67 GHz and 300 MHz bandwidth. After getting the values for the LC components and simulating in ADS, input/output return losses are quite high (>-10 dB). How can I improve S11 to be at least less than -15 dB?
How I can use the smith chart as the operation frequency BW is too high?!
Thanks
If you have correctly calculated the LC values IORL should be much less than this at least with ideal components.If you have used practical componenets-or equivalent model circuits- from manufacturer Return Losses may be worse but you can do discrete optimisation to find out the right values to get the good response.
filter design is a unique branch of microwave engineering. there are maybe a hundred questions I could ask before I could help with your problem. But lets start off with the fact that for given real world components and a desired bandwidth and rejection, there is no guarantee that you can meet a specified return loss.
One "Trade off" you can make is to put a matching Pad around the filter. You will loose power but for every 1dB of loss
you will get 2dB of RL.
As Biff44 said there are a lot of questions you need to answer before you can get useful help.
But I will suggest that you find out what is the true I/P Z of your system (to the BPF) and what is the true O/P Z
to your BPF. You might have done a simulation with Zi=Zo=50 ohms and you will have some other Zi&Zo. So your
BPF may have even worse performance than you simulation. Or by accident your BPF might have a better match
to your systems Zin/Zout and you will be happy as is...
P.S. Is anyone else having problems going to https://www.edaboard.com/ ?
I get an "Under Construction" screen. I got to this page by searching for a topic and the link took me to
https://www.edaboard.com/Fourm/Anolog.../RF.../
Thanks all for your reply.
I am using ideal L-C (Shunt-series) components and still getting bad return loss responses! My filter is a 5th order chebyshev with 0.5 dB ripple. I designed the BPF using a LPF prototype and then transforming it to BPF using standard tables. I designed the filters for standard 50 ohms.
I used the optimization in ADS but still the results are not satisfying (either was not getting the proper attenuation or the desired RL)!
So could anyone please help me on how the RL could be improved?
Thanks
Your BPF seems to be tough to satisfy those specifications with disrete components.You should try lumped MS Line BPFs such as Interdigital,Coupled Line,Coupled Resonators etc.Because at that frequency, discrete components' values are extreme and they are very sensitive to tolerances.They have also high parasitic elements.
Thanks for your reply.
Those filters require fabrication which I am unable to do it in my project. So do you think with my specifications, the BPF is not going to be practically implemented?
Could you please give me some references about designing wideband filters if its possible.
Thanks
Capacitors are relatively found easily but inductor values should be implemented by printing techniques because you can not find any value of inductor as you wish.
I have implemented you filter by using Murata discrete SMD components but specifications are not satisfied at all because of highly extreme inductor values and optimization didn't give me an acceptable result.
Hi,
You implemented a filter with my required specifications? Unfortunately this is the thing which i am worried about that at the end I am not going to be able to implement it (since it is one block in my RF lineup).
How we can create inductors by printing techniques?
So you think I can proceed with this design or should change the filter? What kind of filter I should use then?!
Thanks
you have made a few more posts, but sucessfully managed to provide no additional information. How about a schematic, parts values, parts tolerance, component Q, etc etc.
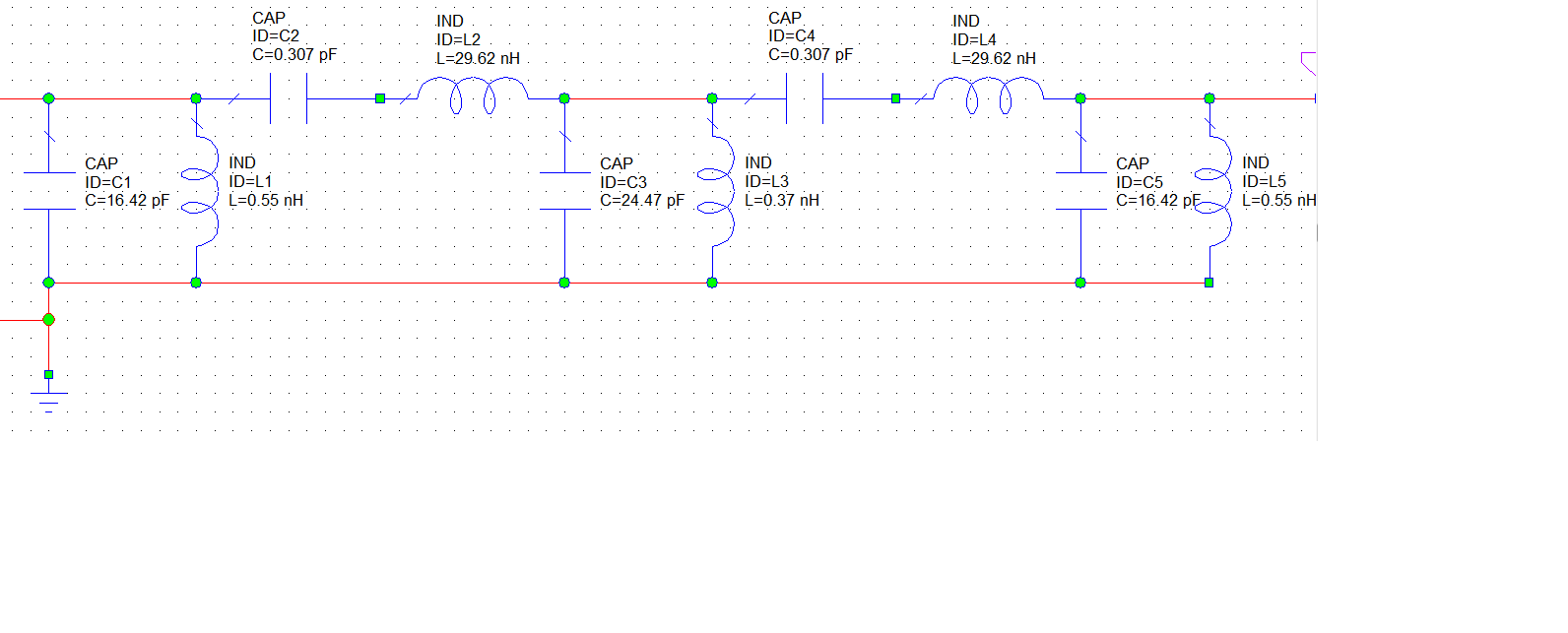
Yes here is a the schematic for my filter.

I am using ideal L-C components for the time being.
Are you planning on using discrete components for this ? If yes, then you need to first go find a vendor for that 0.307pF Cap.
You will most likely find a 0.3pF Cap ±.05pF which will most likely cause problems. It would be more repeatable if you could
design a strip line filter. I'm not sure if ADS has a tool kit, but Genesys does have a good Filter Tool box where you can get started.
Good luck.
