RF transmitter change
I got a circuit design which is already done someone else however in that circuit the rf transmitter is not good enough for the application and i have to replace that another RF transmitter.
The problem is that i have no idea how do that replacement for now because i did not this circuit before and i can not match the desing on board and the paper..
Could you help me how can handle that problem and give me some advices?
Thanks a lot have a nice day
Post circuit and describe problem.
Best regards,
Peter
You didn't mentioned anything about the circuit. Can you provide a link or circuit diagram? RF is a general term. But what modulation it is using?
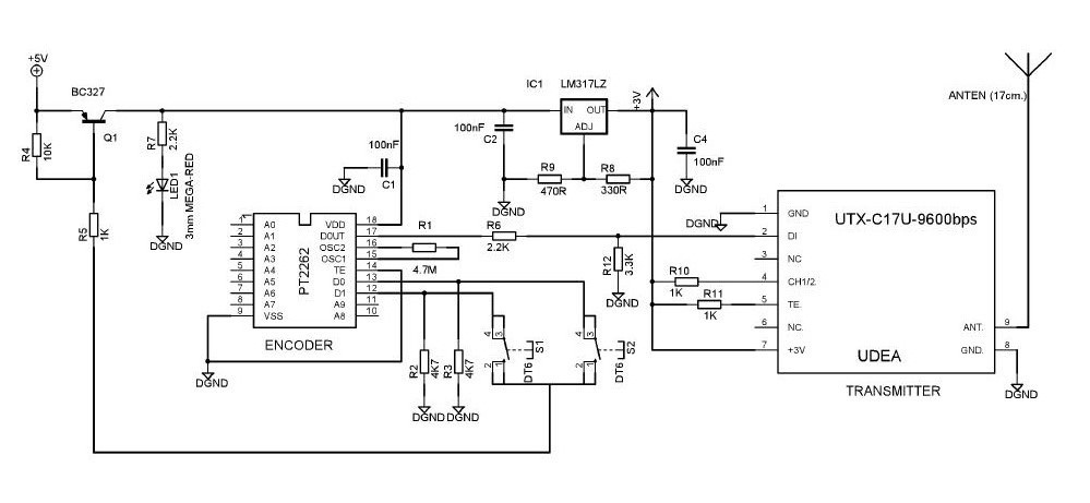
i can send you paper design the problem is someone made that desing as a circuit with a wrong transmitter and he did that in a complicated way i can not find the paths could u give me some advices? i attached the design

Looks like FSK modulation dual channel 433/434MHz module.
Best regards,
Peter
Ya. Right. And maybe 433MHz channel is selected. Bit rate is configured by the 4.7M resistor in the encoder.
But what makes you think it is not working? Have you tested it with a receiver?
the problem is distance.. The old one makes communication around 10 meters and i need the distance more than 10 meters so i found a new transmitter is ok for everything the only problem is changing components could u got me?
is the SCH you sent new transmitter or the old one? pls send both.
what do you mean by `new transmitter is OK for everything the only problem is changing components`?
which components you want to change?
regards..
i send the new one sch. i mean all the qualfications are ok only i need the change transmitters each other (when i said changing components i try to say that ) and i dont have the old ones sch.
Did you try different antenna ?
Best regards,
Peter
the old transmitter is not good enough for radio massage distance antenna can not solve the problem only solution is seems like changing the transmitter
if old SCH works for you in every way and only modification that you need to make is using another transmitter with more output power, then just replace new TXer that you plan to use with old one, your old SCH should work.
It would be good, for instance, to check carrier frequency, spectrum and little bit power and so on.
the problem is i dont have the old sch
maybe, you can try sending an email to UDEA, your TXer vendor, and after describing your application, ask them to suggest you an application circuit .
Until you know how your old transmitter work, you cannot make any change to the new one. You didn't specified any feature of your old transmitter. What is its carrier freq, its bps, etc. Whether it used the same PT2262 or similar encoder? This encoder is meant for switch operation, like garage key. What was the purpose of the old transmitter?
If you are so sure that your old transmitter works perfect, but lacks output power, you can add an external power amplifier to the old one like MAX2601. It is just a transistor & will be easy for you to configure.
replace your receiver with a better receiver and a better rx antenna
thank u for understanding that is my solution from the beginnig:) but my issue is how can i replace because the circuit and the design which is i sent before are not match
No. your solution was to replace the transmitter, not the receiver.
my solution is replace both
