推动物联网发展 供电--物联网的基础设备的生命线
一般可达到这种低功率水平。有许多集成的反激式解决方案可供选择,但这种特殊的应用有其自己的要求。图4展示了这样一个电源解决方案的例子,以满足连接到IoT的需要。

图4. 适用于家电连接的低功耗AC/DC解决方案
图4的反激式例子有几个主要特性。首先是它具有非常低的待机功耗,小于30mW。由于连接必须始终处于准备就绪状态,即使家电处于空闲状态。所以,低功耗就尤为重要。另一个方面是低电磁干扰(EMI),因为该设备很多时候将为无线通信电路供电。在这个例子中,控制器采用谷值开关和频率抖动来帮助减少EMI。
另一个方面是电源解决方案的尺寸。尺寸本身通常不是问题,关键看尺寸如何影响最终成本。IoT是一项振奋人心的技术,能让洗衣机告诉您衣服已洗好待烘干,或让冰箱通过发送到您手机上的信息告诉您门没关好,但消费者却不想花不必要的钱。因此该解决方案需要最大限度地降低电源解决方案的成本。可实现这一目的一种方法是减小尺寸。通过以较高的频率运行,在这种情况下频率是115kHz,可实现尺寸的缩减。
无线网络
无线网络堪称能量"贪吃鬼",是IoT最令人关注的挑战之一有很多正在进行的电源设计开发工作可帮助解决这个问题。从包络跟踪功率放大器到数字射频(RF)功率放大器,一切皆为基站研究和开发,这样的例子的确不胜枚举。鉴于许多基站由电网供电,因此有机会使那种前端功率因数控制(PFC)电源更高效。图5展示了一种这样的方法。这是无桥PFC的功率级。通过除去二极管桥,可使该系统效率更高。有许多不同的无桥PFC拓扑结构,但我们将聚焦连续导通模式(CCM)推拉输出电路的版本。

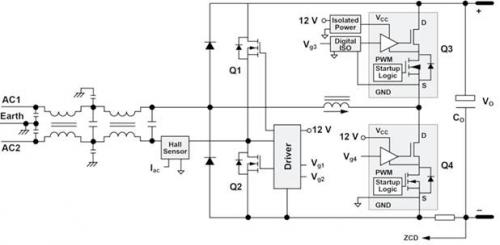
图5. 推拉输出电路无桥PFC
这种拓扑结构带来的好处是减少了组件数量和并消除了桥接损耗。通过利用氮化镓(GaN)开关设备,我们能进一步提高效率。这些器件(Q3和Q4)可提供更低的栅极损耗,从而允许更高频率的运行。其它寄生损耗(如Coss)也更低。此外,不存在本征体二极管,所以反向恢复损耗最小。Q1和Q2在线路频率下被切换,并且它们可以是硅金属氧化物半导体场效应晶体管(MOSFET),比单用二极管能减少的损耗更多。
展望未来
IoT为电源设计人员带来了许多新挑战,这里只提到了几种。IoT的采用和覆盖范围在很大程度上取决于能量需求的减少,这部分可通过收集环境能量来实现,以最大限度地减少家庭能源需求,并减少网络能源总需求。当我们为能量收集开发新技术时,我们必须谨记,减少能量需求对促进发展而言仍然至关重要。对能量的需求越低,越有可能从环境中获取能量。
减少电网的能量需求也很重要。想想每个单独的电网供电型应用可能掩盖百分之零点几的效率产生的影响。只有总体效率产生的影响才能引起政府的关注。能有这种效果的不是一台洗衣机或一个基站,而是构成能量需求的数百万应用。幸运的是,电源设计人员拥有能应对这些挑战的新技术。在某些情况下,处理技术能使高电压组件集成低电压控制功能。在其它情况下,WBG设备通过在开关速度更高时允许低损耗可改善高电压转换状况。对电源设计人员而言,我们这个时代肯定会越来越精彩。
- 无线传感器网络技术的军事应用(05-14)
- 无线传感器网络电源智能控制系统方案(07-18)
- 太阳能充电及自动跟踪电路设计(01-18)
- 基于ZigBee无线传感网的电源监控系统设计(04-21)
- 无线节水滴灌自动控制系统的设计方案(02-08)
- 低功率能量采集技术相助 无线传感器寿命更持久(02-17)
