开关电源保护电路的工作原理
当出现过流时,电流传感器检测的整流电压升高,VA>Vref,VB为高电平,C3充电使VC>Vref,IC2输出高电平(大于1.4V),关闭PWM控制电路。因无驱动信号,IGBT关闭,而电源停止工作,电流传感器无电流流过,使VA<Vref,VB=0.2V,C3经R1放电,当C3放电到使VC<Vref时,IC2又输出低电平,电源重新进入工作状态,如果过流继续存在,保护电路又回复到原来的限流保护工作状态,反复循环使PWM控制电路的输出驱动波形处于间隔输出状态,如图8(b)所示波形。电位器RP1调整比较器过流动作阈值。电容器C3经D5快速充电,经R1慢速放电,只要合理地选择R1,C3的参数,使PWM驱动信号关闭时间t2>>当出现过流时,电流传感器检测的整流电压升高,VA>Vref,VB为高电平,C3充电使VC>Vref,IC2输出高电平(大于1.4V),关闭PWM控制电路。因无驱动信号,IGBT关闭,而电源停止工作,电流传感器无电流流过,使VA<Vref,VB=0.2V,C3经R1放电,当C3放电到使VC<Vref时,IC2又输出低电平,电源重新进入工作状态,如果过流继续存在,保护电路又回复到原来的限流保护工作状态,反复循环使PWM控制电路的输出驱动波形处于间隔输出状态,如图8(b)所示波形。电位器RP1调整比较器过流动作阈值。电容器C3经D5快速充电,经R1慢速放电,只要合理地选择R1,C3的参数,使PWM驱动信号关闭时间t2>>t1,可保证电源进入睡眠状态。正反馈电阻R7保证IC2只有高、低电平两种状态,D5,R1,C3充放电电路,保证IC2输出不致在高、低电平之间频繁变化,即IGBT不致频繁开通、关断而损坏。
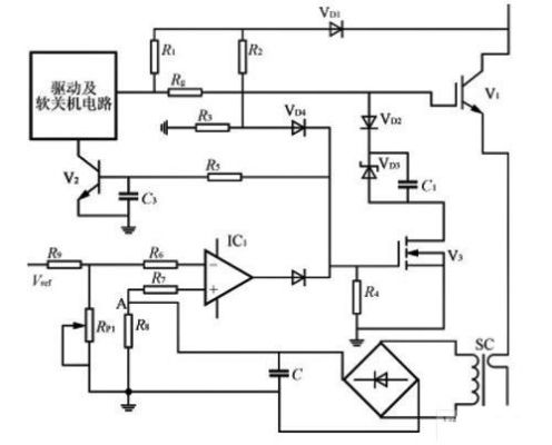
图8 利用电流传感器进行过流检测的IGBT保护电路图9是利用IGBT(V1)过流集电极电压检测和电流传感器检测的综合保护电路,电路工作原理是:负载短路(或IGBT因其它故障过流)时,V1的Vce增大,V3门极驱动电流经R2,R3分压器使V3导通,IGBT栅极电压由VD3所限制而降压,限制IGBT峰值电流幅度,同时经R5C3延迟使V2导通,送去软关断信号。另一方面,在短路时经电流传感器检测短路电流,经比较器IC1输出的高电平使V3导通进行降栅压,V2导通进行软关断。

图9 综合过流保护电路
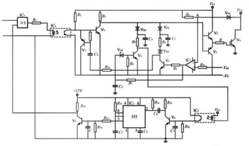
图10是应用检测IGBT集电极电压的过流保护原理,采用软降栅压、软关断及降低工作频率保护技术的短路保护电路。

图10
正常工作状态,驱动输入信号为低电平时,光耦IC4不导通,V1,V3导通,输出负驱动电压。驱动输入信号为高电平时,光耦IC4导通,V1截止而V2导通,输出正驱动电压,功率开关管V4工作在正常开关状态。发生短路故障时,IGBT集电极电压增大,由于Vce增大,比较器IC1输出高电平,V5导通,IGBT实现软降栅压,降栅压幅度由稳压管VD2决定,软降栅压时间由R6C1形成2μs。同时IC1输出的高电平经R7对C2进行充电,当C2上电压达到稳压管VD4的击穿电压时,V6导通并由R9C3形成约3μs的软关断栅压,软降栅压至软关断栅压的延迟时间由时间常数R7C2决定,通常选取在5~15μs。V5导通时,V7经C4R10电路流过基极电流而导通约20μs,在降栅压保护后将输入驱动信号闭锁一段时间,不再响应输入端的关断信号,以避免在故障状态下形成硬关断过电压,使驱动电路在故障存在的情况下能执行一个完整的降栅压和软关断保护过程。
V7导通时,光耦IC5导通,时基电路IC2的触发脚2获得负触发信号,555输出脚3输出高电平,V9导通,IC3被封锁,封锁时间由定时元件R15C5决定(约1.2s),使工作频率降至1Hz以下,驱动器的输出信号将工作在所谓的"打嗝"状态,避免了发生短路故障后仍工作在原来的频率下,连续进行短路保护导致热积累而造成IGBT损坏。只要故障消失,电路又能恢复到正常工作状态。
3 结语
开关电源保护功能虽属电源装置电气性能要求的附加功能,但在恶劣环境及意外事故条件下,保护电路是否完善并按预定设置工作,对电源装置的安全性和可靠性至关重要。验收技术指标时,应对保护功能进行验证。
开关电源的保护方案和电路结构具有多样性,但对具体电源装置而言,应选择合理的保护方案和电路结构,以使得在故障条件下真正有效地实现保护。文中所述的保护电路可以灵活组合使用,以简化电路结构和降低成本。
- 开关电源的开关损耗(11-25)
- 数字技术在开关电源控制中的应用和发展(11-27)
- 几种实用的直流开关电源保护电路(11-27)
- 一种高压开关电源的设计(11-27)
- 平面变压器在开关电源中应用的优越性分析(11-27)
- DC-DC开关变换器中混沌现象的研究综述(11-27)
