HY11P12热电偶测温
1: 简介
在现代化的工业现场,常用热电偶测试高温, 测试结果送至主控机或者由数字显示设备显示出来; 本文介绍采用纮康科技HY11P12实现热电偶测温及显示解决方案。
2:热电偶测温原理说明
2.1 引言
热电偶是工程应用最广泛的温度传感器之一,它具有构造简单,使用方便。准确度,热惯性及复现性好,温度测量范围宽等优点,适用于信号的远传,自动记录和集中控制,在温度测量占有重要的地位。
其优点是有三:
一、 测量精度高。因热电偶直接与被测对象接触,不受中间介质的影响。
二、 测量范围广。常用的热电偶从-50~+1600℃均可连续测量,某些特殊热电偶最低到-269℃(如金铁镍铬),最高可达+2800℃(如钨-铼)。
三、 构造简单,使用方便。热电偶通常是由两种不同的金属丝组成,而且不受大小和开头的限制。
2.2:热电偶原理
热电偶的测温原理基于热电效应。其是将两种不同材料的导体 A 和 B 串接成一个闭合回路,当两个接点 1 和 2 的温 度不同时,如果 T > T 0 (如上图 2-1热电效应), 在回路中就会产生热电动势, 在回路中产生一定大小的电流,此种现象称为 热电效应 。

图2-1
热电动势记为 EAB ,导体 A 、 B 称为热电极。接点 1 通常是焊接在一起的, 测量时将它置于测温场所感受被测温度,故称为测量端(或工作端,热 端)。接点 2 要求温度恒定,称为参考端(或冷端)。
2.3 测量及冷端补偿原理
在实际的测量系统中,冷端不可能恒定,因此测量是我们需要测量冷端温度,来补偿热热端温度;
因此在实际测量计算公式:
实际温度 = 热端热电势对应温度值 + 冷端温度
所以在测量系统中我们需要用热电偶热电势,及冷端的温度,在通过上面的计算公式计算测我们实际的测量温度;
3: 系统架构及原理说明
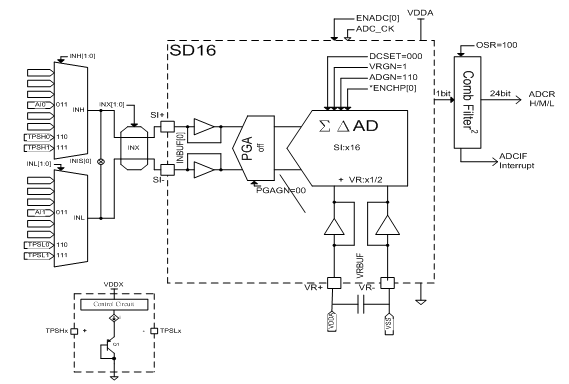
HYCON HY11P 系列集成高精度Σ-Δ ADC单片机,内置绝对温度传感器;同时通过信号转置器,可进行短路或者交叉测量;
3.1:测量网络图

图1:测量网络图
3.2:ADC 网络设置
叁考电压: 热电耦信号输入:
VR+: VDDA S+: AIN0
VR-: VSS S-: AIN1
3.3:测量原理及计算
3.3.1远端的测量
ADC输入信号采用交叉量测的方式以扣除OFFSET,计算公式如下:
Vin=VADC2+VADOffset……(1)
-(Vin)=VADC1+VADOffset……(2)
Vin=[(1)-(2)]/2=[VADC2-VADC1]/2
(备注:通过交叉测量可以减小信号线的OFFSET)

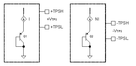
3.3.2:冷端的测量
冷端主要是测量采用内部TPS来测量冷端的温度,其量测方式如下:

TPS 计算方式:

3.4:校正及其计算
DEMO采用两点校正,在校正过程中确保冷端的环境温度两点都是一样的。校正点的ADC为:VIN50,VIN250,以50°,250°为校正点为例:
250°= GAIN*VIN250+{ ( / TPSGAIN)-289}……………….(1)
50° = GAIN*VIN50+ {( / TPSGAIN)-289}…………………(2)
(备注:GAIN 为热电偶测温度校正系数,VIN250为250C校正点对应ADC 输出内码,VIN50为50C校正点对应ADC 输出内码, TPGAIN 为内部TPS斜率常数)
联立解方程式(1),(2)求出GAIN
把GAIN带入(1),计算出目前环境温度TEMP;
把环境温度带代入(3)求出TPS的斜率:
TPSGAIN= /(289+TEMP)……………………………………………(3)
实际测量温度= GAIN* VIN + {( / TPSGAIN) -289}
(备注:VIN为热电偶输入信号ADC值)
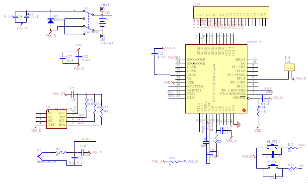
3.5:电路图

- 基于AD7793的完整热电偶测量系统(02-20)
- 为您的应用选择正确温度传感器(04-02)
- 探讨热电偶的测温原理(07-31)
- 基于热电偶试验数据拟合的温度检测仪设计(08-01)
- 热电耦应用电路介绍(01-19)
- 温度传感器三种主要形式及其探头类型(02-03)
