由单一输入电压实现分离供电轨的改进拓扑结构(二)
生阶跃变化。即便使用陶瓷电容,由于其电感影响,这些开关尖峰也不能得到很好的衰减。因此,常常需要在SEPIC绕组的输出端放置一个小的阻尼输出pi滤波器。

图10. 输出滤波器原理图
虽然该滤波器会以值得注意的新方式影响小信号模型,但本应用笔记不会详细讨论这一问题。只要根据方程式31和方程式32选择阻尼电阻,并且将转换器的交越设计在ωo的十分之一或更低,则pi滤波器应不会引起电路不稳定。
利用功率器件选型要点部分的方程式,COUT1应针对约2%的输出纹波进行选择,COUT2应与C'uk输出端的输出电容匹配。Lfilt的合理值一般是1 μH,Qo应设为1.

ADP161x设计工具
ADP161x SEPIC-C'uk设计工具是一款基于Excel?的完全集成设计器,支持以SEPIC-C'uk配置使用ADP161x芯片。一旦用户启用宏(可能需要更改Excel的安全设置),就会出现Enter Inputs(输入信息)对话框,也可以通过点击Find Solution(查找解决方案)按钮找到该对话框。在对话框中,输入设计所要求的电压和电流,并选择是否优化成本、损耗或尺寸。
点击View Solution(查看解决方案)按钮,设计工具将输出一个完整的优化设计,包括带价格和补偿值的BOM、精确并经过测试的效率-负载曲线、功率损耗-负载曲线、满载波特图、性能参数、器件应力以及每个器件的功耗。此外,Build Your Design(构建设计)选项卡提供同样的BOM,但器件安排在空白演示板(ADP161x-BL3-EVZ)上,并且会提供配置演示板所需的任何额外器件。

图11. 基本输入对话框
Advanced Settings(高级设置)对话框提供其他定制工具,用户可以选择输出电压纹波、电流、瞬态响应、可选输出滤波器使用、外部UVLO等参数指标。关于这些选项功能的详细说明,请点击Enter Inputs(输入信息)对话框中的Program Details(程序详情)按钮,可打开Program Details(程序详情)对话框。

图12. 高级输入对话框
该工具最强大的功能之一是User Interface(用户接口)选项卡中的器件按钮。利用该功能,用户可以更改各个器件,全面定制设计。
先从成千上万器件组成的数据库中预选出下拉列表中的各器件,产生一个功能设计;然后根据Enter Inputs(输入信息)对话框中选择的优化条件进行排序。不同器件之间存在关联,因此必须从上至下依次选择器件。
实验结果
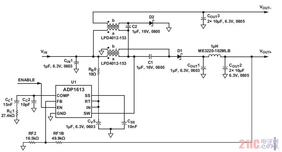
为了证明该设计工具的有效性,我们利用该工具完成了一项设计,要求如下:5 VIN、±5 VOUT、50 mA,高级规格如图11和图12所示。此外,我们更换了二极管,使损耗稍低些。10 mA左右时参差不齐效率的曲线是转换器进入断续模式引起的。一旦两个开关均断开,开关节点响铃振荡便会在特定负载电流时引起零电压切换。该电路的原理图如图14所示。

图13. 效率验证

图14. 测试电路原理图
结束语
总之,SEPIC-C'uk提供了一种低成本的可靠途径,可以仅用一个控制器来产生两个供电轨。ADIsimPOWER?设计工具支持完全定制设计,能够迅速构建鲁棒的SEPIC-C'uk设计。
- 高效率和超宽输入电压范围DC-DC变换器的方案设计(01-22)
- 运放中“轨至轨”运行真正含义是什么?(11-26)
- 同时提供方波和平方根两种输入电压的电路(01-06)
- 由单一输入电压实现分离供电轨的改进拓扑结构(二(09-21)
- 语音分离器和分离器板的发展与应用(03-17)
- 基于积分分离PID控制的交流伺服系统(01-31)
