单片机在电磁炉中的应用设计
时间:12-12
来源:互联网
点击:
2A 的电压输入脚,输出端通过稳压变压的方式来得到18V 和5V 直流电,为IC 和其他外围元件提供电源。
4.1.3 电压值测量电路
&n bsp; 4.1.4 温度测量
通过两个热敏电阻分别来测试IGBT 和瓷砖底面的温度,以此来保护IGBT,和对系统进行温度控制时提供参考。
4.1.5 IGBT 控制电路
4.2 控制板电路分析
主控板中主要由MCU,数码管,发光二极管,按键,复位电路组成,数码管采用共阳型的,发光二极管驱动方法为动态扫描,按键与SEG 线复用,控制COM 口,回读SEG 数据的I/O 来扫描按键。复位电路为低电压复位电路,当电压低于2.6V 时,系统产生复位。
5 系统软件设计
5.1 程序流程分析
主流程采用分时结构,在每个不同的时间片进行不同的工作,时间片可以对动态扫描的LED进行定时刷新和扫描,方便程序控制。 工作时采用时间轮循的方式,能有效的利用时间资源。过程中主要通过标志的方式将信息传递到其他模块。
5.2 中断子程序流程图
电流过流中断是整个系统唯一的中断,当产生中断时,系统马上停止控制信号,然后置电流过流标志,让系统在其他地方检测过流的状态是否持续3 秒,若是,则产生电流过流的报警信号,系统停止工作。
5.3 功率调节模块
系统需要根据外部电压和电流的大小,来计算是否已经达到了设定的功率值,通过比较后的功率大小关系来调整PWM 值,以输出比较恒定的功率。
假设外部电压为V1, MCU 检测到的电压值V2,根据电路计算得: V2=5.1*V1/(330+5.1), 得到的A/D 值DATA 为: DATA=“V2”*256/5 ,外部电流和MCU 通过转换的电压的测试值的关系为: 外部电流值/转换后的电压=2.4 。
根据上述关系来换算功率值的大小:P=V*I=0.06*AD(V)*AD(I),推出:AD(I)=100*P/(6*AD(V)) ,确定AD(I)后,再通过调整PWM 值,以使AD(I)达到计算的值。
5.4 系统资源分配
参考文献
[1] 肖健华, 经顺林。 模糊控制在家电产品中的应用与展望。 五邑大学学报(自然科学版),2001
[2] 张 超, 孙志锋, 金高先。 电磁炉主谐振电路研究与功率控制。 电源技术应用, 2004.
来源:电子工程网
4.1.3 电压值测量电路
&n bsp; 4.1.4 温度测量
通过两个热敏电阻分别来测试IGBT 和瓷砖底面的温度,以此来保护IGBT,和对系统进行温度控制时提供参考。
4.1.5 IGBT 控制电路
4.2 控制板电路分析
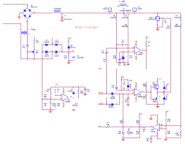
图 4‑3 主控板电路图
主控板中主要由MCU,数码管,发光二极管,按键,复位电路组成,数码管采用共阳型的,发光二极管驱动方法为动态扫描,按键与SEG 线复用,控制COM 口,回读SEG 数据的I/O 来扫描按键。复位电路为低电压复位电路,当电压低于2.6V 时,系统产生复位。
5 系统软件设计
5.1 程序流程分析
主流程采用分时结构,在每个不同的时间片进行不同的工作,时间片可以对动态扫描的LED进行定时刷新和扫描,方便程序控制。 工作时采用时间轮循的方式,能有效的利用时间资源。过程中主要通过标志的方式将信息传递到其他模块。
图 5‑1 主程序流程图
5.2 中断子程序流程图
电流过流中断是整个系统唯一的中断,当产生中断时,系统马上停止控制信号,然后置电流过流标志,让系统在其他地方检测过流的状态是否持续3 秒,若是,则产生电流过流的报警信号,系统停止工作。
5.3 功率调节模块
系统需要根据外部电压和电流的大小,来计算是否已经达到了设定的功率值,通过比较后的功率大小关系来调整PWM 值,以输出比较恒定的功率。
假设外部电压为V1, MCU 检测到的电压值V2,根据电路计算得: V2=5.1*V1/(330+5.1), 得到的A/D 值DATA 为: DATA=“V2”*256/5 ,外部电流和MCU 通过转换的电压的测试值的关系为: 外部电流值/转换后的电压=2.4 。
根据上述关系来换算功率值的大小:P=V*I=0.06*AD(V)*AD(I),推出:AD(I)=100*P/(6*AD(V)) ,确定AD(I)后,再通过调整PWM 值,以使AD(I)达到计算的值。
5.4 系统资源分配
参考文献
[1] 肖健华, 经顺林。 模糊控制在家电产品中的应用与展望。 五邑大学学报(自然科学版),2001
[2] 张 超, 孙志锋, 金高先。 电磁炉主谐振电路研究与功率控制。 电源技术应用, 2004.
来源:电子工程网
电子 电流 嵌入式 单片机 开关电源 电压 电路 MCU IGBT LED 电路图 集成电路 电阻 二极管 发光二极管 PWM 相关文章:
- 利用蓝牙技术和远程信息控制单元实现汽车诊断(11-13)
- 六大特点助CMOS图像传感器席卷医疗电子应用(11-13)
- 汽车网络的分类及发展趋向(11-13)
- 多核嵌入式处理技术推动汽车技术发展(11-18)
- CAN总线的客车轻便换档系统设计与实现(02-13)
- 高性能嵌入式ARM MPU在医疗电子系统中的设计应用(05-12)
