嵌入式设计入门必读:电路设计之三极管基础电路神级设计宝典
时间:01-27
来源:互联网
点击:
开关器件
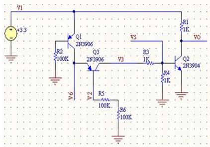
在嵌入式电路中经常使用IO口来控制某些电路的开关功能,此时三极管可作为开关器件来使用。作为开关器件使用时需使用开关三极管如9014和9015等小功率器件,此时三极管处于饱和状态。现举一例来说明该类电路特点:

为仿真电路图不是很完整,该电路为晶振关闭功能电路,其中VO接MCU晶振输入端如(XIN)。
若Q1和Q3基极同时为低时,Q2导通而使得VO为0造成晶振停振关闭处理器。我们分析R3和R4(实际电路470K)使得Q2和Q3处于饱和态;Q3为Q1集电极负载,调整R5阻值时可控制Q1处于饱和态或放大态。要使Q2基极导通必须使Q1提供足够大电流才满足条件,只有Q1处于放大态才满足条件;
R5=100K时,仿真图如下:

R5=470K时,仿真图如下:

通过以上分析可以得出只有当电流足够大时才能使Q2导通而关闭晶振,以上是一个较复杂的组合开关电路。
功率器件
在嵌入式电路设计中,很少使用到功率放大电路,昨天将大学模电教材晶体管内容通读后有所感悟,虽然当时模电自认为学的不错但重读之后才发现当时只是死记硬背而没有真正领悟。
静态工作点不但决定是否会失真,而且还影响电压放大倍数、输入电阻等动态参数。然而在实际电路中由于环境温度的变化而使得静态工作点补稳定,从而使得动态参数不稳定,更严重可能造成电路不能正常工作;在所有环境因素中,温度对动态参数的影响是最大的。
当温度升高时,晶体管放大倍数变大且ICE明显变大。以共射极电路为例,当温度升高时将使Q点向饱和区域移动;当温度降低时将使Q点向截止区域移动。
下图是典型的静态工作点电路

图AB均有相同的等效直流电路。为了稳定Q工作点,通常要满足I1>>IBQ而使得
VBQ =Rb1*VCC/ Rb2+ Rb1
通过这样设计使得无论环境温度怎么变化,VBQ将基本保持不变。
当温度升高时ICE变大,而使得VEQ变大,因VBE=VBQ– VEQ所以VBE将变小;由于VBE变小故IBE也将变小,从而ICE将变小。
RE的使用将直流负反馈引入使得Q工作点越稳定,一般而言是反馈越强,Q点越稳定。
其他稳定Q工作点电路

以上为利用二极管方向特性和正向特性进行温度补偿的电路。
对图A而言,因为IRB=ID+IBE,当温度上升时ICE和ID变大(方向电流随温度升高变大),这样将使得IBE减小而造成ICE减小。
在嵌入式电路中经常使用IO口来控制某些电路的开关功能,此时三极管可作为开关器件来使用。作为开关器件使用时需使用开关三极管如9014和9015等小功率器件,此时三极管处于饱和状态。现举一例来说明该类电路特点:

为仿真电路图不是很完整,该电路为晶振关闭功能电路,其中VO接MCU晶振输入端如(XIN)。
若Q1和Q3基极同时为低时,Q2导通而使得VO为0造成晶振停振关闭处理器。我们分析R3和R4(实际电路470K)使得Q2和Q3处于饱和态;Q3为Q1集电极负载,调整R5阻值时可控制Q1处于饱和态或放大态。要使Q2基极导通必须使Q1提供足够大电流才满足条件,只有Q1处于放大态才满足条件;
R5=100K时,仿真图如下:

R5=470K时,仿真图如下:

通过以上分析可以得出只有当电流足够大时才能使Q2导通而关闭晶振,以上是一个较复杂的组合开关电路。
功率器件
在嵌入式电路设计中,很少使用到功率放大电路,昨天将大学模电教材晶体管内容通读后有所感悟,虽然当时模电自认为学的不错但重读之后才发现当时只是死记硬背而没有真正领悟。
静态工作点不但决定是否会失真,而且还影响电压放大倍数、输入电阻等动态参数。然而在实际电路中由于环境温度的变化而使得静态工作点补稳定,从而使得动态参数不稳定,更严重可能造成电路不能正常工作;在所有环境因素中,温度对动态参数的影响是最大的。
当温度升高时,晶体管放大倍数变大且ICE明显变大。以共射极电路为例,当温度升高时将使Q点向饱和区域移动;当温度降低时将使Q点向截止区域移动。
下图是典型的静态工作点电路

图AB均有相同的等效直流电路。为了稳定Q工作点,通常要满足I1>>IBQ而使得
VBQ =Rb1*VCC/ Rb2+ Rb1
通过这样设计使得无论环境温度怎么变化,VBQ将基本保持不变。
当温度升高时ICE变大,而使得VEQ变大,因VBE=VBQ– VEQ所以VBE将变小;由于VBE变小故IBE也将变小,从而ICE将变小。
RE的使用将直流负反馈引入使得Q工作点越稳定,一般而言是反馈越强,Q点越稳定。
其他稳定Q工作点电路

以上为利用二极管方向特性和正向特性进行温度补偿的电路。
对图A而言,因为IRB=ID+IBE,当温度上升时ICE和ID变大(方向电流随温度升高变大),这样将使得IBE减小而造成ICE减小。
嵌入式 电路 三极管 仿真 电路图 MCU 电流 电压 电阻 二极管 相关文章:
- 单片机嵌入式系统在运程电网监测系统中的应用(05-13)
- 嵌入式测试为串行I/O提供真正的价值(05-26)
- 今天的绿色 POL DC/DC 转换器设计需要高效率和低 IQ(07-11)
- flash接口电路的实现(07-18)
- RS485串行总线可靠性的研究(03-24)
- 一种支持ISP的Flash在嵌入式设计中的应用(08-19)
