浅谈“模拟输入信号”保护电路
时间:01-26
来源:互联网
点击:
本文介绍了四种模拟输入信号的保护电路的实现方法。
该文件仅仅是起到抛砖引玉的作用,一方面希望大家提出宝贵的意见,另外也希望大家自行详细计算有关参数,因为文中的器件参数有可能不合适。
最近由于工作的需要,涉及到了模拟输入信号的保护电路问题。结合以往的工作实践以及网络文献资料的查找。现在就保护电路作一简单的说明。
一、 电源钳位保护

上述电路存在可靠性的问题。如果输入电压过高,比如超过了运放的工作电压。那么就有可能造成运放的损坏。所以将上述的电路需要改进。
二、TVS 管保护方法

这个电路有效的改变了输入电压过高的情况下,也不会损坏运放。从而提高了硬件电路的可靠性。
但是上面的两个电路都存在漏电流很大的问题。这对于输入阻抗很高的比如1M 甚至100M 的信号来讲是完全不允许的。
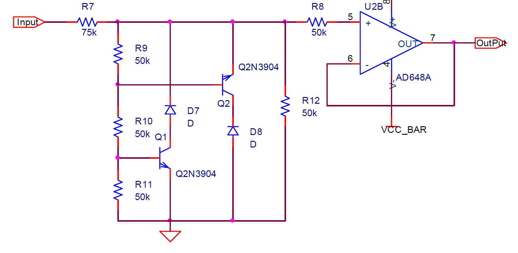
三、三极管保护方法

该电路也没有很好的解决漏电流的问题。但是提供了一种解决问题的思路。
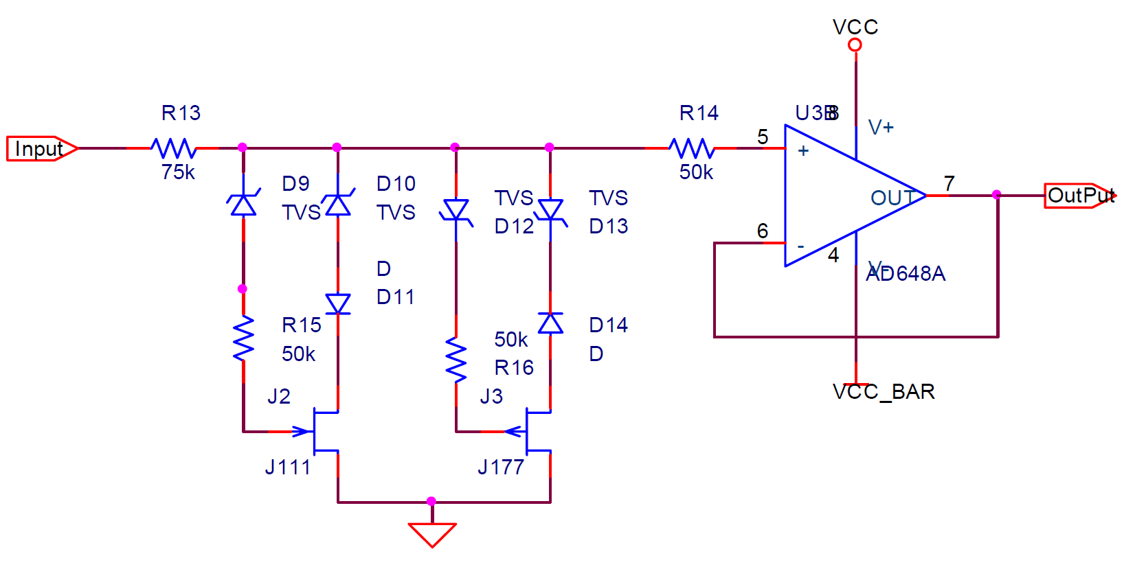
四、JFET 保护方法。

上面的电路能够很好的解决漏电流问题,从而提高调理电路的输入阻抗。同时还能够有效地保护运放,不被损坏。
该电路能够满足输入阻抗达到 500M 欧姆;
该电路能够满足输入电压达到 220VAC 不损坏电路。
该文件仅仅是起到抛砖引玉的作用,一方面希望大家提出宝贵的意见,另外也希望大家自行详细计算有关参数,因为文中的器件参数有可能不合适。
最近由于工作的需要,涉及到了模拟输入信号的保护电路问题。结合以往的工作实践以及网络文献资料的查找。现在就保护电路作一简单的说明。
一、 电源钳位保护

上述电路存在可靠性的问题。如果输入电压过高,比如超过了运放的工作电压。那么就有可能造成运放的损坏。所以将上述的电路需要改进。
二、TVS 管保护方法

这个电路有效的改变了输入电压过高的情况下,也不会损坏运放。从而提高了硬件电路的可靠性。
但是上面的两个电路都存在漏电流很大的问题。这对于输入阻抗很高的比如1M 甚至100M 的信号来讲是完全不允许的。
三、三极管保护方法

该电路也没有很好的解决漏电流的问题。但是提供了一种解决问题的思路。
四、JFET 保护方法。

上面的电路能够很好的解决漏电流问题,从而提高调理电路的输入阻抗。同时还能够有效地保护运放,不被损坏。
该电路能够满足输入阻抗达到 500M 欧姆;
该电路能够满足输入电压达到 220VAC 不损坏电路。
- 整流电路(11-30)
- 单运放构成的单稳延时电路(11-29)
- 直流稳压电源电路(11-30)
- 基于ISP1581型接口电路的USB2.0接口设计(01-18)
- 单电源供电的IGBT驱动电路在铁路辅助电源系统中的应用(01-16)
- 为太阳能灯供电的低损耗电路的设计(01-22)
