运放稳定性连载15:电容性负载稳定性:噪声增益及 CF(1)
时间:08-08
来源:互联网
点击:
作者:Tim Green 德州仪器Burr-Brown产品部线性应用工程经理
本系列的第六部分是新《电气工程》杂志 (Electrical Engineering) 中“保持容性负载稳定的六种方法”栏目的开篇。这6种方法分别是RISO、高增益及CF、噪声增益、噪声增益及CF、输出引脚补偿以及具有双通道反馈的RISO。第6部分介绍了RISO、高增益及CF和噪声增益前三种方法。第 7 部分重新研究了用于双极性射极跟随器与CMOS PRO运算放大器的小信号AC输出阻抗ZO。现在,我们将在第8部分即本部分通过对噪声增益及CF的研究侧重探讨如何实现电容性负载的稳定性。
我们将采用稳定性分析工具套件(其中包括ZO分析、Aol修正曲线创建、一阶分析与合成、Tina SPICE环路稳定性仿真、Tina SPICE瞬态仿真以及Tina SPICE Vout/Vin传递函数分析等)中大家都非常熟悉的工具来进行研究。在过去长达24年中,我们在真实环境下以及实际电路中进行了大量的测试,充分验证采用噪声增益及CF方法能够取得预期的效果。不过,由于资源限制,本文专门介绍的每条电路并未进行实际构建,仅用于读者练习或在个人应用(如:分析、合成、仿真、构建与测试)中使用。噪声增益与及CF补偿分为两种不同的情况:反相噪声增益及CF和非反相噪声增益及CF。顾名思义,两者的区别在于运算放大器电路配置是反相配置还是非反相配置。
用于噪声增益及CF电容性负载稳定性分析的运算放大器
我们进行噪声增益及CF电容性负载分析时所选择的运算放大器是CMOS RRIO运算放大器,其规格如图8.1所示。OPA348是具有轨至轨输入(超出每个电源0.2V以上)和轨至轨输出(当Iout = 27uA时,Vsat= 25mV)的低静态电流 (65uA) 运算放大器,专为单电源供电的系统而精心优化的。OPA348在最高饱和电压等于1V时还可提供5mA的输出电流。由于它是CMOS RRO运算放大器,因此我们需要了解其开环输出阻抗,以便为环路稳定性合成创建Aol修正曲线。
图 8.1:典型的CMOS RRIO运算放大器
反相噪声增益及CF
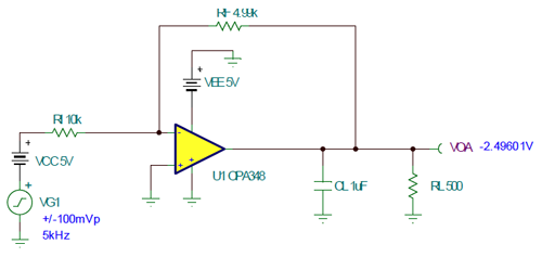
噪声增益及CF补偿常用于涉及到低压电源的应用中,即要求在½电源电压时产生参考电压(如图8.2所示)。为了良好响应此类参考电压输出端的AC负载瞬态,电容器通常直接布置在运算放大器的输出端。这种“斗式充电装置”可以为高频瞬态负载提供及时保护,同时运算放大器能够准确地对电容器进行再充电并使整体DC电压保持在可编程的电平上。反相噪声增益及CF分析将采用图中所示的电路,其中运算放大器由两端分别接-5V和地来供电。输入信号是带 1/2增益的+5V电压,可产生-2.5V的参考输出电压。我们将设计承载-5mA负载电流的500欧姆负载。
图 8.2:在1/2电源电压时产生负参考电压
为了预测电容性负载会对Aol曲线产生哪些影响,我们首先要查明假定通过DC负载的电流为-5mA时ZO的情况。我们将采用“第7部分:RO何时转变为ZO?”中介绍的用于研究CMOS RRO ZO的方法与模型。在图8.3中,L1为1太拉亨利 (Tera-Henry) 电感,RI用于设定U1输出锻的负载电流。直流情况下,L1短路,而对于所有相关的交流频率,L1开路。通过利用一个1Apk AC电流发生器(其经过频率扫描)驱动U1输出,VOA可以直接转变为ZO。
图 8.3:ZO测试电路
图8.4显示了采用Tina SPICE分析工具分析的AC结果。我们可以看出,对于既定的DC负载(-5mA)来说,ZO包含一个42.43欧姆的RO分量 ,在fz=1.76kHz时为相位为0。
图8.4:ZO Tina SPICE图
如图 8.5所示,我们建立了CMOS RRO模型。利用Ro与fz的测量值,我们可以快速计算出CO并建立DC负载电流为-5mA时的OPA348 Zo模型。
图 8.5:OPA348 ZO 模型
然后采用叠加法创建在电容性负载CL的影响下所形成的 Aol修正曲线。我们开始只考虑由于CL影响所产生的Aol修正曲线(忽略 RL 的影响),如图8.6所示。利用ZO模型,我们可以计算由于ZO和CL的影响而在Aol修正曲线中形成的极点fp2。
图8.6:CL影响下的Aol修正曲线
如图8.7所示,我们将单独研究RL和ZO对Aol曲线的影响。FHP是Aol修正曲线中的预测极点。
图8.7:RL影响下的Aol修正曲线
为了利用叠加计算的结果绘制Aol修正曲线,我们需要获得OPA348的空载Aol曲线。该曲线可从制造商的产品说明书中获得,也可通过OAP348的Tina SPICE宏模型测量得到(在本例中便是如此,因为该宏模型与相关产品说明书完全相符)。图8.8显示了空载Aol测试电路。请注意我们如何在不加载运算放大器输出的情况下利用阻值较大的电阻器创建DC 工作点使之与我们的应用相匹配。如果在输出端存在饱和DC条件下(正或负饱和)对运算放大器进行SPICE分析,则会得到错误的Aol曲线,因为运算放大器宏模型中采用的MOSFET模型并不在线性工作区域之内。
图 8.8:空载Aol测试电路
图8.9显示OPA348空载Aol曲线的Tina SPICE结果。
图 8.9:空载Aol曲线
现在我们可以在图8.10中综合各个叠加分析结果,最终形成预测的Aol修正曲线。我们在空载Aol曲线中绘出了ZO、CL和RL的影响。由于空载Aol曲线经过了ZO模型处理,因此得到了 “简化”或“倍增” 。而线性数学中的倍增只是伯德图 (Bode) 的添加。从我们的预测Aol修正曲线可以看出,DC到fHP(149Hz)之间的增益保持不变,约80dB,随后以-20dB/10倍频程的速度下降,直至fp2(5.53kHz),然后变为-40dB/10倍频程的速率下降。
图 8.10:预测的Aol修正模型
在对比实际的Aol修正曲线和预测的Aol修正曲线之前,我们先从滤波器的角度看一看叠加法的差距所在。图8.11显示了存在RL和CL的网络电路。利用图8.12中的结果(其中包括叠加法大致分析的结果以及来自SPICE的实际频率响应)进行AC Tina SPICE分析。请注意,fp2的频率预测接近实际情况,而fHP的频率预测则与实际存在偏差,但利用CO与RL可以计算出fHP值。如果在图中加入CL,我们预测这将导致在较低频率上出现fHP,因为CL随着频率变化将会降低RL的网络阻抗。如果CL
图 8.11:fHP及fp2实际频率测试电路
图 8.12:fHP及fp2实际频率测试结果
图8.13是用于测量实际Aol修正曲线的测试电路。请注意我们如何打开VOA与反馈点VT之间的闭环运算放大器电路。CL在左侧直接连接至OPA348 U1的输出端。至此,修正的Aol为VOA/VFB。
图8.13: Aol修正测试电路
图8.14显示了利用Tina SPICE工具测量的Aol修正曲线。请注意,终值为fHP=92.86Hz,fp2=6kHz。用Tina分析
得到滤波器的结果为:fHP= 94.1Hz, fp2 = 5.99kHz。叠加法大致分析结果则为:fHP = 149.44Hz,fp2 =5.53kHz。我们再次强调叠加法分析结果十分接近实际情况,而对于概念和完整性检查, Tina SPICE分析是正确的。
图8.14: Aol修正曲线Tina SPICE分析结果
我们通过图8.15计算无稳定性补偿情况下的1/β值。输出电压的简单电阻分压器可产生:1/β=3.5dB 。
图8.15:无稳定性补偿时的1/β 值
我们在Aol修正曲线中绘出了图8.16中无补偿电路的1/β图形。请注意,我们一眼就可以看出40dB/10倍频程的闭合速度,凭经验判定这是一条不稳定的电路。
图 8.16:Aol修正曲线与1/β
环路增益的Tina SPICE AC分析可以证实我们的一阶怀疑,如图8.17所示。环路相位在fcl时降至5度,此时环路增益降低到0dB。虽然此电路可能不是振荡器电路,但也并非我们希望每月量产为1000套的器件。
图 8.17:无稳定性补偿的环路增益
为了进一步进行实际检查,我们将利用图8.18所示的电路进行瞬态稳定性测试。
图 8.18:典型CMOS RRIO运算放大器
图8.19中所示的Tina SPICE瞬态结果显示输出波形存在极高的过冲和阻尼振荡。因此,为了实现更稳定的电流,我们觉得有必要增加补偿。
图 8.19:无稳定性补偿的瞬态测试
因此,为了实现稳定的设计,我们需要为电路提供补偿(参见图8.20)。首先我们绘出存在CL与RL影响的Aol修正曲线。我们知道DC 1/β=3.5dB,因此,我们需要以20dB/10倍频程的闭合速度交叉一条Aol修正曲线。如果只采用噪声增益,我们就需要不断提高噪声增益直至达到40dB(×100)。反之,我们可以采用20dB(×10)的噪声增益并添加CF,以便在fcl产生20dB/10倍频程的闭合速度。我们首先从fcl开始,然后向后绘出-20dB/10倍频程的斜线。请注意,fpf距离Aol修正曲线至少½个10倍频程。这样在再次进入裕度稳定情况之前,Aol修正曲线能向左移动 ½个10倍频程。这是实践中非常有用的估计方法。现在,我们在fpf左侧1个10倍频程处布置fpn。由于我们采用了噪声增益补偿拓扑,因此在fpn左侧1个10倍频程处自然会出现fzn。
图8.20:一阶补偿图
本系列的第六部分是新《电气工程》杂志 (Electrical Engineering) 中“保持容性负载稳定的六种方法”栏目的开篇。这6种方法分别是RISO、高增益及CF、噪声增益、噪声增益及CF、输出引脚补偿以及具有双通道反馈的RISO。第6部分介绍了RISO、高增益及CF和噪声增益前三种方法。第 7 部分重新研究了用于双极性射极跟随器与CMOS PRO运算放大器的小信号AC输出阻抗ZO。现在,我们将在第8部分即本部分通过对噪声增益及CF的研究侧重探讨如何实现电容性负载的稳定性。
我们将采用稳定性分析工具套件(其中包括ZO分析、Aol修正曲线创建、一阶分析与合成、Tina SPICE环路稳定性仿真、Tina SPICE瞬态仿真以及Tina SPICE Vout/Vin传递函数分析等)中大家都非常熟悉的工具来进行研究。在过去长达24年中,我们在真实环境下以及实际电路中进行了大量的测试,充分验证采用噪声增益及CF方法能够取得预期的效果。不过,由于资源限制,本文专门介绍的每条电路并未进行实际构建,仅用于读者练习或在个人应用(如:分析、合成、仿真、构建与测试)中使用。噪声增益与及CF补偿分为两种不同的情况:反相噪声增益及CF和非反相噪声增益及CF。顾名思义,两者的区别在于运算放大器电路配置是反相配置还是非反相配置。
用于噪声增益及CF电容性负载稳定性分析的运算放大器
我们进行噪声增益及CF电容性负载分析时所选择的运算放大器是CMOS RRIO运算放大器,其规格如图8.1所示。OPA348是具有轨至轨输入(超出每个电源0.2V以上)和轨至轨输出(当Iout = 27uA时,Vsat= 25mV)的低静态电流 (65uA) 运算放大器,专为单电源供电的系统而精心优化的。OPA348在最高饱和电压等于1V时还可提供5mA的输出电流。由于它是CMOS RRO运算放大器,因此我们需要了解其开环输出阻抗,以便为环路稳定性合成创建Aol修正曲线。
图 8.1:典型的CMOS RRIO运算放大器
反相噪声增益及CF
噪声增益及CF补偿常用于涉及到低压电源的应用中,即要求在½电源电压时产生参考电压(如图8.2所示)。为了良好响应此类参考电压输出端的AC负载瞬态,电容器通常直接布置在运算放大器的输出端。这种“斗式充电装置”可以为高频瞬态负载提供及时保护,同时运算放大器能够准确地对电容器进行再充电并使整体DC电压保持在可编程的电平上。反相噪声增益及CF分析将采用图中所示的电路,其中运算放大器由两端分别接-5V和地来供电。输入信号是带 1/2增益的+5V电压,可产生-2.5V的参考输出电压。我们将设计承载-5mA负载电流的500欧姆负载。
图 8.2:在1/2电源电压时产生负参考电压
为了预测电容性负载会对Aol曲线产生哪些影响,我们首先要查明假定通过DC负载的电流为-5mA时ZO的情况。我们将采用“第7部分:RO何时转变为ZO?”中介绍的用于研究CMOS RRO ZO的方法与模型。在图8.3中,L1为1太拉亨利 (Tera-Henry) 电感,RI用于设定U1输出锻的负载电流。直流情况下,L1短路,而对于所有相关的交流频率,L1开路。通过利用一个1Apk AC电流发生器(其经过频率扫描)驱动U1输出,VOA可以直接转变为ZO。
图 8.3:ZO测试电路
图8.4显示了采用Tina SPICE分析工具分析的AC结果。我们可以看出,对于既定的DC负载(-5mA)来说,ZO包含一个42.43欧姆的RO分量 ,在fz=1.76kHz时为相位为0。
图8.4:ZO Tina SPICE图
如图 8.5所示,我们建立了CMOS RRO模型。利用Ro与fz的测量值,我们可以快速计算出CO并建立DC负载电流为-5mA时的OPA348 Zo模型。
图 8.5:OPA348 ZO 模型
然后采用叠加法创建在电容性负载CL的影响下所形成的 Aol修正曲线。我们开始只考虑由于CL影响所产生的Aol修正曲线(忽略 RL 的影响),如图8.6所示。利用ZO模型,我们可以计算由于ZO和CL的影响而在Aol修正曲线中形成的极点fp2。
图8.6:CL影响下的Aol修正曲线
如图8.7所示,我们将单独研究RL和ZO对Aol曲线的影响。FHP是Aol修正曲线中的预测极点。
图8.7:RL影响下的Aol修正曲线
为了利用叠加计算的结果绘制Aol修正曲线,我们需要获得OPA348的空载Aol曲线。该曲线可从制造商的产品说明书中获得,也可通过OAP348的Tina SPICE宏模型测量得到(在本例中便是如此,因为该宏模型与相关产品说明书完全相符)。图8.8显示了空载Aol测试电路。请注意我们如何在不加载运算放大器输出的情况下利用阻值较大的电阻器创建DC 工作点使之与我们的应用相匹配。如果在输出端存在饱和DC条件下(正或负饱和)对运算放大器进行SPICE分析,则会得到错误的Aol曲线,因为运算放大器宏模型中采用的MOSFET模型并不在线性工作区域之内。
图 8.8:空载Aol测试电路
图8.9显示OPA348空载Aol曲线的Tina SPICE结果。
图 8.9:空载Aol曲线
现在我们可以在图8.10中综合各个叠加分析结果,最终形成预测的Aol修正曲线。我们在空载Aol曲线中绘出了ZO、CL和RL的影响。由于空载Aol曲线经过了ZO模型处理,因此得到了 “简化”或“倍增” 。而线性数学中的倍增只是伯德图 (Bode) 的添加。从我们的预测Aol修正曲线可以看出,DC到fHP(149Hz)之间的增益保持不变,约80dB,随后以-20dB/10倍频程的速度下降,直至fp2(5.53kHz),然后变为-40dB/10倍频程的速率下降。
图 8.10:预测的Aol修正模型
在对比实际的Aol修正曲线和预测的Aol修正曲线之前,我们先从滤波器的角度看一看叠加法的差距所在。图8.11显示了存在RL和CL的网络电路。利用图8.12中的结果(其中包括叠加法大致分析的结果以及来自SPICE的实际频率响应)进行AC Tina SPICE分析。请注意,fp2的频率预测接近实际情况,而fHP的频率预测则与实际存在偏差,但利用CO与RL可以计算出fHP值。如果在图中加入CL,我们预测这将导致在较低频率上出现fHP,因为CL随着频率变化将会降低RL的网络阻抗。如果CL
图 8.11:fHP及fp2实际频率测试电路
图 8.12:fHP及fp2实际频率测试结果
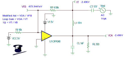
图8.13是用于测量实际Aol修正曲线的测试电路。请注意我们如何打开VOA与反馈点VT之间的闭环运算放大器电路。CL在左侧直接连接至OPA348 U1的输出端。至此,修正的Aol为VOA/VFB。
图8.13: Aol修正测试电路
图8.14显示了利用Tina SPICE工具测量的Aol修正曲线。请注意,终值为fHP=92.86Hz,fp2=6kHz。用Tina分析
得到滤波器的结果为:fHP= 94.1Hz, fp2 = 5.99kHz。叠加法大致分析结果则为:fHP = 149.44Hz,fp2 =5.53kHz。我们再次强调叠加法分析结果十分接近实际情况,而对于概念和完整性检查, Tina SPICE分析是正确的。
图8.14: Aol修正曲线Tina SPICE分析结果
我们通过图8.15计算无稳定性补偿情况下的1/β值。输出电压的简单电阻分压器可产生:1/β=3.5dB 。
图8.15:无稳定性补偿时的1/β 值
我们在Aol修正曲线中绘出了图8.16中无补偿电路的1/β图形。请注意,我们一眼就可以看出40dB/10倍频程的闭合速度,凭经验判定这是一条不稳定的电路。
图 8.16:Aol修正曲线与1/β
环路增益的Tina SPICE AC分析可以证实我们的一阶怀疑,如图8.17所示。环路相位在fcl时降至5度,此时环路增益降低到0dB。虽然此电路可能不是振荡器电路,但也并非我们希望每月量产为1000套的器件。
图 8.17:无稳定性补偿的环路增益
为了进一步进行实际检查,我们将利用图8.18所示的电路进行瞬态稳定性测试。
图 8.18:典型CMOS RRIO运算放大器
图8.19中所示的Tina SPICE瞬态结果显示输出波形存在极高的过冲和阻尼振荡。因此,为了实现更稳定的电流,我们觉得有必要增加补偿。
图 8.19:无稳定性补偿的瞬态测试
因此,为了实现稳定的设计,我们需要为电路提供补偿(参见图8.20)。首先我们绘出存在CL与RL影响的Aol修正曲线。我们知道DC 1/β=3.5dB,因此,我们需要以20dB/10倍频程的闭合速度交叉一条Aol修正曲线。如果只采用噪声增益,我们就需要不断提高噪声增益直至达到40dB(×100)。反之,我们可以采用20dB(×10)的噪声增益并添加CF,以便在fcl产生20dB/10倍频程的闭合速度。我们首先从fcl开始,然后向后绘出-20dB/10倍频程的斜线。请注意,fpf距离Aol修正曲线至少½个10倍频程。这样在再次进入裕度稳定情况之前,Aol修正曲线能向左移动 ½个10倍频程。这是实践中非常有用的估计方法。现在,我们在fpf左侧1个10倍频程处布置fpn。由于我们采用了噪声增益补偿拓扑,因此在fpn左侧1个10倍频程处自然会出现fzn。
图8.20:一阶补偿图
德州仪器 CMOS 放大器 电容 PIC 仿真 电路 运算放大器 电流 电压 电容器 电感 电阻 MOSFET 滤波器 振荡器 相关文章:
- 8位高速A/D转换器TLC5510的应用(02-16)
- 改善平板显示器的音频性能(02-13)
- 运算放大器的选择(03-18)
- 单端数字音频放大器设计和应用考虑的要素(05-19)
- 为网络监控摄像机设计合适的电源(05-20)
- 改善可编程增益放大器性能的一个技巧(05-21)
