运放稳定性连载12:RO何时转变为ZO?(1)
时间:08-06
来源:互联网
点击:
作者:Tim Green,德州仪器Burr-Brown产品线线性应用工程经理
在写“保持容性负载稳定的六种方法”部分时发生了一件有趣的事情。我们选择了具有“轨至轨”输出的CMOS运算放大器并测量了ROUT,但在高频区域没有环路增益,因而无法确定RO。根据RO测量结果,我们预测了在1μF容性负载情况下放大器“Aol修正曲线图”中第二个极点的位置。令我们大吃一惊的是,Tina SPICE仿真在“Aol 修正”曲线图进行x5处理时关闭了!基于先前的第一轮分析结果,这个错误完全超出了可以接受的限度,因而我们对放大器输出阻抗进行了仔细研究。
本系列刊文的第7部分,即本部分将针对两种最常用于小信号放大器的输出拓扑重点讨论放大器的开环输出阻抗ZO。对于传统的双极性射极跟随器 (bipolar emitter-follower) 而言,放大器输出级ZO性能良好,并且在整个放大器的单位增益带宽范围内主要呈现为阻性 (RO)。然而,对于许多CMOS轨至轨输出放大器而言,在该放大器的单位增益带宽范围内,ZO同时呈现容性和阻性。本文并不针对“全NPN输出”的双极性技术 (bipolar topology) 进行分析,其最常用于功率运算放大器,一种能够提供从50mA至超过10A电流的、在线性区域工作的放大器。
具备丰富的输出阻抗知识非常重要,将有助于正确预测“Aol 修正图”,同时也是网络综合技术中用于稳定放大器电路的基本工具。
双极性射极跟随器输出放大器的ZO
图7.1显示了射极跟随器拓扑的典型双极性输出级。在此类型的输出级中,RO(小信号、开环输出电阻)通常是ZO(小信号、开环输出阻抗)的主要组成部分。对于既定的DC电流负载,RO一般为常数。我们先分析一些射极跟随器RO的经验法则,然后借助这些法则来预测不同DC 输出电流值对应的RO。我们最后将用Tina SPICE仿真程序来检验预测值是否正确。
图 7.1:OPA542的关键参数 —— 典型射极跟随器、双极性输出放大器
图7.2显示了典型射极跟随器、双极性输出放大器的参数。当输入偏置电流为nA级(如10nA)时,采用这种拓扑的器件能够实现极低的噪声与偏移输入参数等优异特性。某些双极性放大器在输入级中采用JFET使输入偏置电流降低至很低的pA级。该常用模式的输入级范围一般是两个电源均为2V左右。输出电压摆幅通常被限制在任一电源轨电压的2V范围内或稍高,采用双电源(如+/-5V ~ +/-15V)的放大器通常可获得最佳性能。
图 7.2:示例参数:射极跟随器、双极性输出放大器
高级射极跟随器、双极性放大器的简化模型采用两个GM(电流增益)级,其后跟随了一个晶体管电压输出器输出级,如图7.3所示。开环输出阻抗ZO主要由RO决定,对于该放大器的单位增益带宽而言是常数。
图 7.3:两级简化模型:射极跟随器、双极性输出放大器
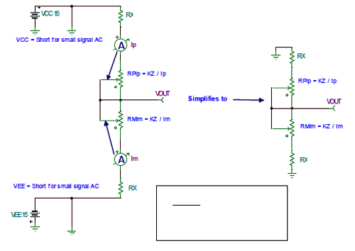
对于大多数放大器而言,放大器输出端空载时,输出级的 AB 类偏置电流约为整个放大器静态电流的½。双极晶体管的RO与1/gm成正比,其中gm为晶体管的电流传输比 (current transfer ratio) 或电流增益。由于gm与集电极电流 IC成正比,因而RO与IC成反比。当IC从空载输出电流向满负载输出电流增加时,RO 将会降低。这可能会使人有这样的推测,即当输入电流高到一定极限时RO将为零。然而,由于晶体管的物理特性、内部驱动以及偏置排列 (bias arrangement) 等原因,上述推测不成立。我们将测量最高可用负载电流下的RO值,并把它定义为RX。然后测量空载电流下的RO值,并得出给定放大器电路的常数KZ,该常数可用于预测任何负载电流下的RO变化情况。从图7.4中,我们可清楚了解,如何用射极跟随器的输出项描述从前端gm级到放大器输出引脚之间的路径。
图7.4:ZO定义:射极跟随器、双极性输出放大器
图7.5详细描述了常数为 RX 的射极跟随器ZO模型,测量环境为:满负载电流、传输函数为KZ / IC的串联式电流控制电阻器。由于器件具有推(PNP晶体管)和拉(NPN晶体管)输出级,所以ZO模型包括每个输出级的等价RO模型。回馈至输出引脚的有效小信号AC输出阻抗等于推输出级与拉输出级阻抗的并联组合。对于ZO小信号AC模型而言,VCC及VEE两个电源均对AC短路。
图7.5:ZO模型:射极跟随器、双极性输出放大器
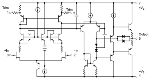
并不是放大器的所有SPICE宏模型都相同。要研究输出阻抗ZO的所有仿真,必须在使用真实器件正确建立输出模型的宏模型上完成,以及需要相匹配的A-B类偏置电路对真实器件进行精确建模。我们通常无法判断制造商提供的模型是否完备。在过去4年中,Analog & RF Models ( http://www.home.earthlink.net/%7Ewksands/ ) 公司的W. K. Sands为德州仪器 (TI) Burr-Brown产品部开发的高精度放大器创建了大部分SPICE模型。如上所示,这些放大器SPICE模型极致诠释了真实的硅芯片放大器,其中包含了详细的功能列表,如输出级的正确建模以及AB类偏置电路等。参见图7.6。
图7.6:并非所有的SPICE放大器模型都相等!
由于我们无法找到具有精确A-B类偏置及真实晶体管输出的双极性射极跟随器放大器宏模型,来进行真实环境下的准确性能分析,所以我们自建了测评模型。在这里,我们可以看到一个由开环增益为160dB (x100E6) 的压控电压源实施的理想前端。输出晶体管QP及QM位于简化的 A-B 类偏置电路中。我们将放大器的最大输出电流设为27mA。因此,若需找出 RO 参数 RX,我们就要采用+27mA的负载电流进行测试。通过使用“输入电阻”RL及“反馈”电感 LF,可以在Tina SPICE中轻松建立简单的ZO测试电路。如图7.7所示。我们可以将DC环境下的电感器视为短路,而RL 上施加了电压VDC,形成了如下所示的DC负载电流。凭借理想的1T-Henry(1E12 Henry) 电感器,我们可以实现DC闭环路径,以使SPICE能够找到工作点 (operating point),但对于任何目标AC频率则为开路。现在,如果我们用1A的AC电流源Itest来激励电路,则经过dB数学转换后VOUT成为ZO。请注意,在这种重负载情况下,IOUT=+27mA,即QM(实际处于“关闭”状态)和QP(处于“开启”状态)决定了输出阻抗。
图7.7:ZO、重负载 IOUT = +27mA
图7.7显示了双极性射极跟随器输出放大器在当IOUT = +27mA时ZO的测量结果。SPICE的初始结果将绘制在“线性 dB”区域。如果我们对 y 坐标轴取“对数”,则会直接产生ZO的欧姆值。y坐标轴上的对数标尺对我们查看其他频率带宽不为常数(如 CMOS RRO)的ZO图很有帮助。
图 7.8:ZO AC 图、重负载 IOUT = +27Ma
图7.9显示了IOUT = +27mA时的大等效负载ZO模型。RX的测量值为6.39Ω。我们假定,使用的QP及QM输出晶体管性能接近,并因此赋予这两个输出晶体管相同的RX值。如有需要,我们可以重新进行分析并测量IOUT =-27mA 时的RX值。结果将会非常接近,以致可以忽略其中的差别。根据此模型,我们可以假定RMim为高阻抗,不会干扰RO的测量。此外,我们假定RPip比RX小得多。
图7.9:重负载ZO模型
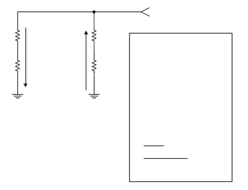
图7.10详细描述了A-B类偏置射极跟随器的无输出负载环境。我们将A-B类偏置电流IAB设为1.08mA。对于无输出负载的情况,两个输出晶体管QP及QM均处于开启状态且对ZO产生的影响相同。
图 7.10:ZO、空载 IOUT = 0mA
如图7.11所示,空载ZO的测量值为14.8Ω。凭借这些信息以及ZO的重负载值(由RX推算),我们通过计算常数KZ可以完成对小信号ZO的建模。
图7.11:ZO AC图、空载IOUT = 0mA
在图7.12中,我们使用空载条件下的射极跟随器ZO模型。我们使用重负载条件下得到的结果并为RX填入相应值。现在,我们需要求出空载条件ZO的KZ值,并假定两个输出晶体管QP及QM的参数相近。详细的推导过程如上图所示,我们发现KZ值为0.0250668。
图 7.12:空载 ZO 模型
现在,让我们测试射极跟随器ZO模型。我们将使用QP提供的约为2倍IAB大小的 DC 电流,即A-B类偏置电流的两倍。这样就得关闭QM,并迫使QP的RO成为ZO的主要部分。从图7.13可以看出这基本是正确的。这也恰当地解释了A-B类偏置方案在真实环境中是如何发挥作用的。我们了解到,当负载电流呈正增长时,所有A-B类偏置电流开始向正输出晶体管QP偏移。当负载电流变为负值时,全部A-B类偏置电流开始向QM偏移,直至QP在负的重负载电流作用下完全关闭。
图 7.13:ZO、轻负载 IOUT = +2xIAB (2.16mA)
图7.14显示了射极跟随器轻负载ZO模型。使用已知的RX及KZ值,我们可以计算出需要的等价ZO值,然后采用下图结果运行Tina SPICE仿真。我们计算得出轻负载下ZO值为13.2326Ω,而SPICE的测量结果为12.85Ω。两个结果非常相近,适用于各种相关分析。如果投入时间研究,我们会发现QP及QM的参数不完全一样。
图 7.14:轻负载 ZO 模型
图7.15中显示了轻负载时ZO的Tina SPICE仿真结果。
图 7.15:ZO AC 图、轻负载 IOUT = +2.16mA
在写“保持容性负载稳定的六种方法”部分时发生了一件有趣的事情。我们选择了具有“轨至轨”输出的CMOS运算放大器并测量了ROUT,但在高频区域没有环路增益,因而无法确定RO。根据RO测量结果,我们预测了在1μF容性负载情况下放大器“Aol修正曲线图”中第二个极点的位置。令我们大吃一惊的是,Tina SPICE仿真在“Aol 修正”曲线图进行x5处理时关闭了!基于先前的第一轮分析结果,这个错误完全超出了可以接受的限度,因而我们对放大器输出阻抗进行了仔细研究。
本系列刊文的第7部分,即本部分将针对两种最常用于小信号放大器的输出拓扑重点讨论放大器的开环输出阻抗ZO。对于传统的双极性射极跟随器 (bipolar emitter-follower) 而言,放大器输出级ZO性能良好,并且在整个放大器的单位增益带宽范围内主要呈现为阻性 (RO)。然而,对于许多CMOS轨至轨输出放大器而言,在该放大器的单位增益带宽范围内,ZO同时呈现容性和阻性。本文并不针对“全NPN输出”的双极性技术 (bipolar topology) 进行分析,其最常用于功率运算放大器,一种能够提供从50mA至超过10A电流的、在线性区域工作的放大器。
具备丰富的输出阻抗知识非常重要,将有助于正确预测“Aol 修正图”,同时也是网络综合技术中用于稳定放大器电路的基本工具。
双极性射极跟随器输出放大器的ZO
图7.1显示了射极跟随器拓扑的典型双极性输出级。在此类型的输出级中,RO(小信号、开环输出电阻)通常是ZO(小信号、开环输出阻抗)的主要组成部分。对于既定的DC电流负载,RO一般为常数。我们先分析一些射极跟随器RO的经验法则,然后借助这些法则来预测不同DC 输出电流值对应的RO。我们最后将用Tina SPICE仿真程序来检验预测值是否正确。
图 7.1:OPA542的关键参数 —— 典型射极跟随器、双极性输出放大器
图7.2显示了典型射极跟随器、双极性输出放大器的参数。当输入偏置电流为nA级(如10nA)时,采用这种拓扑的器件能够实现极低的噪声与偏移输入参数等优异特性。某些双极性放大器在输入级中采用JFET使输入偏置电流降低至很低的pA级。该常用模式的输入级范围一般是两个电源均为2V左右。输出电压摆幅通常被限制在任一电源轨电压的2V范围内或稍高,采用双电源(如+/-5V ~ +/-15V)的放大器通常可获得最佳性能。
图 7.2:示例参数:射极跟随器、双极性输出放大器
高级射极跟随器、双极性放大器的简化模型采用两个GM(电流增益)级,其后跟随了一个晶体管电压输出器输出级,如图7.3所示。开环输出阻抗ZO主要由RO决定,对于该放大器的单位增益带宽而言是常数。
图 7.3:两级简化模型:射极跟随器、双极性输出放大器
对于大多数放大器而言,放大器输出端空载时,输出级的 AB 类偏置电流约为整个放大器静态电流的½。双极晶体管的RO与1/gm成正比,其中gm为晶体管的电流传输比 (current transfer ratio) 或电流增益。由于gm与集电极电流 IC成正比,因而RO与IC成反比。当IC从空载输出电流向满负载输出电流增加时,RO 将会降低。这可能会使人有这样的推测,即当输入电流高到一定极限时RO将为零。然而,由于晶体管的物理特性、内部驱动以及偏置排列 (bias arrangement) 等原因,上述推测不成立。我们将测量最高可用负载电流下的RO值,并把它定义为RX。然后测量空载电流下的RO值,并得出给定放大器电路的常数KZ,该常数可用于预测任何负载电流下的RO变化情况。从图7.4中,我们可清楚了解,如何用射极跟随器的输出项描述从前端gm级到放大器输出引脚之间的路径。
图7.4:ZO定义:射极跟随器、双极性输出放大器
图7.5详细描述了常数为 RX 的射极跟随器ZO模型,测量环境为:满负载电流、传输函数为KZ / IC的串联式电流控制电阻器。由于器件具有推(PNP晶体管)和拉(NPN晶体管)输出级,所以ZO模型包括每个输出级的等价RO模型。回馈至输出引脚的有效小信号AC输出阻抗等于推输出级与拉输出级阻抗的并联组合。对于ZO小信号AC模型而言,VCC及VEE两个电源均对AC短路。
图7.5:ZO模型:射极跟随器、双极性输出放大器
并不是放大器的所有SPICE宏模型都相同。要研究输出阻抗ZO的所有仿真,必须在使用真实器件正确建立输出模型的宏模型上完成,以及需要相匹配的A-B类偏置电路对真实器件进行精确建模。我们通常无法判断制造商提供的模型是否完备。在过去4年中,Analog & RF Models ( http://www.home.earthlink.net/%7Ewksands/ ) 公司的W. K. Sands为德州仪器 (TI) Burr-Brown产品部开发的高精度放大器创建了大部分SPICE模型。如上所示,这些放大器SPICE模型极致诠释了真实的硅芯片放大器,其中包含了详细的功能列表,如输出级的正确建模以及AB类偏置电路等。参见图7.6。
图7.6:并非所有的SPICE放大器模型都相等!
由于我们无法找到具有精确A-B类偏置及真实晶体管输出的双极性射极跟随器放大器宏模型,来进行真实环境下的准确性能分析,所以我们自建了测评模型。在这里,我们可以看到一个由开环增益为160dB (x100E6) 的压控电压源实施的理想前端。输出晶体管QP及QM位于简化的 A-B 类偏置电路中。我们将放大器的最大输出电流设为27mA。因此,若需找出 RO 参数 RX,我们就要采用+27mA的负载电流进行测试。通过使用“输入电阻”RL及“反馈”电感 LF,可以在Tina SPICE中轻松建立简单的ZO测试电路。如图7.7所示。我们可以将DC环境下的电感器视为短路,而RL 上施加了电压VDC,形成了如下所示的DC负载电流。凭借理想的1T-Henry(1E12 Henry) 电感器,我们可以实现DC闭环路径,以使SPICE能够找到工作点 (operating point),但对于任何目标AC频率则为开路。现在,如果我们用1A的AC电流源Itest来激励电路,则经过dB数学转换后VOUT成为ZO。请注意,在这种重负载情况下,IOUT=+27mA,即QM(实际处于“关闭”状态)和QP(处于“开启”状态)决定了输出阻抗。
图7.7:ZO、重负载 IOUT = +27mA
图7.7显示了双极性射极跟随器输出放大器在当IOUT = +27mA时ZO的测量结果。SPICE的初始结果将绘制在“线性 dB”区域。如果我们对 y 坐标轴取“对数”,则会直接产生ZO的欧姆值。y坐标轴上的对数标尺对我们查看其他频率带宽不为常数(如 CMOS RRO)的ZO图很有帮助。
图 7.8:ZO AC 图、重负载 IOUT = +27Ma
图7.9显示了IOUT = +27mA时的大等效负载ZO模型。RX的测量值为6.39Ω。我们假定,使用的QP及QM输出晶体管性能接近,并因此赋予这两个输出晶体管相同的RX值。如有需要,我们可以重新进行分析并测量IOUT =-27mA 时的RX值。结果将会非常接近,以致可以忽略其中的差别。根据此模型,我们可以假定RMim为高阻抗,不会干扰RO的测量。此外,我们假定RPip比RX小得多。
图7.9:重负载ZO模型
图7.10详细描述了A-B类偏置射极跟随器的无输出负载环境。我们将A-B类偏置电流IAB设为1.08mA。对于无输出负载的情况,两个输出晶体管QP及QM均处于开启状态且对ZO产生的影响相同。
图 7.10:ZO、空载 IOUT = 0mA
如图7.11所示,空载ZO的测量值为14.8Ω。凭借这些信息以及ZO的重负载值(由RX推算),我们通过计算常数KZ可以完成对小信号ZO的建模。
图7.11:ZO AC图、空载IOUT = 0mA
在图7.12中,我们使用空载条件下的射极跟随器ZO模型。我们使用重负载条件下得到的结果并为RX填入相应值。现在,我们需要求出空载条件ZO的KZ值,并假定两个输出晶体管QP及QM的参数相近。详细的推导过程如上图所示,我们发现KZ值为0.0250668。
图 7.12:空载 ZO 模型
现在,让我们测试射极跟随器ZO模型。我们将使用QP提供的约为2倍IAB大小的 DC 电流,即A-B类偏置电流的两倍。这样就得关闭QM,并迫使QP的RO成为ZO的主要部分。从图7.13可以看出这基本是正确的。这也恰当地解释了A-B类偏置方案在真实环境中是如何发挥作用的。我们了解到,当负载电流呈正增长时,所有A-B类偏置电流开始向正输出晶体管QP偏移。当负载电流变为负值时,全部A-B类偏置电流开始向QM偏移,直至QP在负的重负载电流作用下完全关闭。
图 7.13:ZO、轻负载 IOUT = +2xIAB (2.16mA)
图7.14显示了射极跟随器轻负载ZO模型。使用已知的RX及KZ值,我们可以计算出需要的等价ZO值,然后采用下图结果运行Tina SPICE仿真。我们计算得出轻负载下ZO值为13.2326Ω,而SPICE的测量结果为12.85Ω。两个结果非常相近,适用于各种相关分析。如果投入时间研究,我们会发现QP及QM的参数不完全一样。
图 7.14:轻负载 ZO 模型
图7.15中显示了轻负载时ZO的Tina SPICE仿真结果。
图 7.15:ZO AC 图、轻负载 IOUT = +2.16mA
德州仪器 CMOS 放大器 PIC 仿真 运算放大器 电流 电路 电阻 电压 电感 相关文章:
- 8位高速A/D转换器TLC5510的应用(02-16)
- 改善平板显示器的音频性能(02-13)
- 运算放大器的选择(03-18)
- 单端数字音频放大器设计和应用考虑的要素(05-19)
- 为网络监控摄像机设计合适的电源(05-20)
- 改善可编程增益放大器性能的一个技巧(05-21)
