如何降低音频功率放大器瞬时杂音
时间:10-26
来源:互联网
点击:
造成TPA1517瞬时杂音的原因是什么?
本文所讨论的瞬时杂音指的是当部件退出待机模式以及上电和下电定序时所能听到的令人不快的噪声。
器件进入待机模式时的杂音非常小,但是当 TPA1517 退出待机模式时,听到的杂音却极其明显。这是由同时发生的两个事件引起的:向上偏置到适当水平的输入与输出偏置水平的变化。


图1及图2是描述典型的杂音噪声的捕获图。此处使用了德州仪器 (TI) 的评估板 (EVM),其负载为4W,电源电压为 12V。注意输出去耦电容之前及之后输出轨迹的形状,尖波 (sharp transient) 都是一样的。另外,注意轨迹2的直流电平在慢慢上升至中间轨 (midrail) 之前,在40"50毫秒间降至0V。图2展示了器件从待机状态进入工作状态时的更多详细资料,但是没有表明直流电压到达适当偏置水平所需的时间。
输入偏置是如何导致瞬时杂音的?
无论电源电压是多少,TPA1517 在输入阶段的直流偏压额定值为 2.1 V。将 TPA1517 置于待机模式时,输入偏压会下降,下降幅度经常是几百毫伏或更大。当设备返回工作状态时,输入偏压会迅速回到其额定值 2.1 V。待机时的输入偏压与 2.1 V 之间的差距越大,返回工作状态时产生的瞬时杂音就越大。图 3 形象地描述了在 12 V、4W 的系统中的输入杂音。轨迹 1 是“STANDBY”引脚上的电压。轨迹 2 是输出去耦电容(直流耦合)在负载方面的电压。


输出偏置是如何导致瞬时杂音的?
TPA1517 输出阶段的额定直流偏压为 VCC/2。这样设置后,输出信号就能在正向与负向上都有较高的输出幅度,而不会发生一边被另一边限幅的情况。与 TI 其他许多音频功率放大器不同,TPA1517 置于待机模式时,输出并不接地,而是处于直流中间轨的位置。但是,从待机到工作状态的转换过程中,输出会在直流电压上表现出短暂但是明显的瞬时升高。这些电压突增 (spike)(其大小可能会达到几伏特)传到扬声器上,产生极大的瞬时杂音。发生这种情况的原因是电压的变化太快,以至于直流阻挡电容器无法辨认出这是直流电发生的变化,因此允许信号通过。
图4是捕获图,描述了 12 V、4W 的系统中由输出偏压引起的瞬时杂音。注意轨迹2及3上有近5V的大幅电压突增。
降低瞬时杂音
瞬时杂音是由 TPA1517 输入与输出阶段的直流偏压问题引起的。为了尽可能地降低杂音,有必要找出一个能够解决输入与输出偏置问题的解决方案。这基本上相当于两个单独的解决方案,因为任何一个解决方案都可以单独使用。
输入阶段静噪
直流输入偏置问题造成的杂音问题并不如输出偏置那么大,但是相比之下它更复杂,因此这里先讨论输入偏置问题。
因为输入直流偏压产生的杂音是由于设备进入待机模式时输入直流偏压明显降低引起的,因此很明显的一个解决方案是在设备处于任何状态时都强制输入保持在 2.1 V 。
这个解决方案并不像第一眼看起来的那么简单。简单地在输入电路中加入一个电阻分压器,以便从电源上获得 2.1 V 的偏压,这并不是一个好的解决方案。虽然它提供了所需的恒定直流偏压,但是它也要求在输入电容器的设备端上永久地安装两个电阻,其影响是大大地削弱输入信号。
我们需要这样一种解决方案:当设备处于待机模式时,由一个外接源对输入施加偏压,但当设备处于正常工作状态时,这个外接源就会被断开。为了达到这个目的,必须与电阻分压器(其大小应适合电源电压)配合使用一系列开关。第一个开关与“STANDBY”引脚相连接,起逆变器的作用。第二个开关负责连接或断开“INPUT”引脚与电阻分压器形成的2.1V电压。

TPA1517 的输入偏置电流相对较大,因此有必要在电阻分压器中使用阻抗值较小的电阻。这样能将输入偏置电流对分压器产生的2.1V电压的影响减到最小。使用串联总值超过10kΩ的电阻是不明智的,因为输入偏置电流会大到足以显著地改变分压器电压。但是,电阻值过低也会导致通过电阻的电流很高,这会产生不必要的热量。例如,如果R1是1 kΩ,它会消耗大约100 mW的功率,R2会消耗大约25mW的功率,分压器电流是 9.84mA。如果R1电阻值从1kΩ降低到100Ω,12 V 下的分压器电流会从 9.84 mA 跃升至 98.4 mA。这意味着 R1 与 R2 将分别消耗约为 1W 及 1/4 W 的功率!参看表1,以获取输入电压分压器的建议电阻值。在选择电阻时,要注意选择具有适当额定功率的电阻。

输出阶段静噪
输出瞬时值对杂音的影响是非常大的。如图2所示,输出阶段是形成最大电压突增的原因,而这与耳朵所能听见的杂音直接相关。
对输出阶段引起的杂音的解决方案是当设备进入待机模式时,快速地(但不是即刻地)将输出接地,然后当设备返回工作模式时,允许输出值返回中间轨。
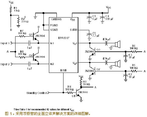
如果有意地将输出接地,那么当设备开始返回工作模式时,输出值就不会波动。输出值返回适当的水平,并仅在输出开关关掉时方能驱动扬声器(晶体管 Q2 与 Q3 是输出开关,参见 图 5)。
本文所讨论的瞬时杂音指的是当部件退出待机模式以及上电和下电定序时所能听到的令人不快的噪声。
器件进入待机模式时的杂音非常小,但是当 TPA1517 退出待机模式时,听到的杂音却极其明显。这是由同时发生的两个事件引起的:向上偏置到适当水平的输入与输出偏置水平的变化。


图1及图2是描述典型的杂音噪声的捕获图。此处使用了德州仪器 (TI) 的评估板 (EVM),其负载为4W,电源电压为 12V。注意输出去耦电容之前及之后输出轨迹的形状,尖波 (sharp transient) 都是一样的。另外,注意轨迹2的直流电平在慢慢上升至中间轨 (midrail) 之前,在40"50毫秒间降至0V。图2展示了器件从待机状态进入工作状态时的更多详细资料,但是没有表明直流电压到达适当偏置水平所需的时间。
输入偏置是如何导致瞬时杂音的?
无论电源电压是多少,TPA1517 在输入阶段的直流偏压额定值为 2.1 V。将 TPA1517 置于待机模式时,输入偏压会下降,下降幅度经常是几百毫伏或更大。当设备返回工作状态时,输入偏压会迅速回到其额定值 2.1 V。待机时的输入偏压与 2.1 V 之间的差距越大,返回工作状态时产生的瞬时杂音就越大。图 3 形象地描述了在 12 V、4W 的系统中的输入杂音。轨迹 1 是“STANDBY”引脚上的电压。轨迹 2 是输出去耦电容(直流耦合)在负载方面的电压。


输出偏置是如何导致瞬时杂音的?
TPA1517 输出阶段的额定直流偏压为 VCC/2。这样设置后,输出信号就能在正向与负向上都有较高的输出幅度,而不会发生一边被另一边限幅的情况。与 TI 其他许多音频功率放大器不同,TPA1517 置于待机模式时,输出并不接地,而是处于直流中间轨的位置。但是,从待机到工作状态的转换过程中,输出会在直流电压上表现出短暂但是明显的瞬时升高。这些电压突增 (spike)(其大小可能会达到几伏特)传到扬声器上,产生极大的瞬时杂音。发生这种情况的原因是电压的变化太快,以至于直流阻挡电容器无法辨认出这是直流电发生的变化,因此允许信号通过。
图4是捕获图,描述了 12 V、4W 的系统中由输出偏压引起的瞬时杂音。注意轨迹2及3上有近5V的大幅电压突增。
降低瞬时杂音
瞬时杂音是由 TPA1517 输入与输出阶段的直流偏压问题引起的。为了尽可能地降低杂音,有必要找出一个能够解决输入与输出偏置问题的解决方案。这基本上相当于两个单独的解决方案,因为任何一个解决方案都可以单独使用。
输入阶段静噪
直流输入偏置问题造成的杂音问题并不如输出偏置那么大,但是相比之下它更复杂,因此这里先讨论输入偏置问题。
因为输入直流偏压产生的杂音是由于设备进入待机模式时输入直流偏压明显降低引起的,因此很明显的一个解决方案是在设备处于任何状态时都强制输入保持在 2.1 V 。
这个解决方案并不像第一眼看起来的那么简单。简单地在输入电路中加入一个电阻分压器,以便从电源上获得 2.1 V 的偏压,这并不是一个好的解决方案。虽然它提供了所需的恒定直流偏压,但是它也要求在输入电容器的设备端上永久地安装两个电阻,其影响是大大地削弱输入信号。
我们需要这样一种解决方案:当设备处于待机模式时,由一个外接源对输入施加偏压,但当设备处于正常工作状态时,这个外接源就会被断开。为了达到这个目的,必须与电阻分压器(其大小应适合电源电压)配合使用一系列开关。第一个开关与“STANDBY”引脚相连接,起逆变器的作用。第二个开关负责连接或断开“INPUT”引脚与电阻分压器形成的2.1V电压。

TPA1517 的输入偏置电流相对较大,因此有必要在电阻分压器中使用阻抗值较小的电阻。这样能将输入偏置电流对分压器产生的2.1V电压的影响减到最小。使用串联总值超过10kΩ的电阻是不明智的,因为输入偏置电流会大到足以显著地改变分压器电压。但是,电阻值过低也会导致通过电阻的电流很高,这会产生不必要的热量。例如,如果R1是1 kΩ,它会消耗大约100 mW的功率,R2会消耗大约25mW的功率,分压器电流是 9.84mA。如果R1电阻值从1kΩ降低到100Ω,12 V 下的分压器电流会从 9.84 mA 跃升至 98.4 mA。这意味着 R1 与 R2 将分别消耗约为 1W 及 1/4 W 的功率!参看表1,以获取输入电压分压器的建议电阻值。在选择电阻时,要注意选择具有适当额定功率的电阻。

输出阶段静噪
输出瞬时值对杂音的影响是非常大的。如图2所示,输出阶段是形成最大电压突增的原因,而这与耳朵所能听见的杂音直接相关。
对输出阶段引起的杂音的解决方案是当设备进入待机模式时,快速地(但不是即刻地)将输出接地,然后当设备返回工作模式时,允许输出值返回中间轨。
如果有意地将输出接地,那么当设备开始返回工作模式时,输出值就不会波动。输出值返回适当的水平,并仅在输出开关关掉时方能驱动扬声器(晶体管 Q2 与 Q3 是输出开关,参见 图 5)。
德州仪器 电压 电容 放大器 电容器 电路 电阻 逆变器 电流 滤波器 相关文章:
- 8位高速A/D转换器TLC5510的应用(02-16)
- 改善平板显示器的音频性能(02-13)
- 运算放大器的选择(03-18)
- 单端数字音频放大器设计和应用考虑的要素(05-19)
- 为网络监控摄像机设计合适的电源(05-20)
- 改善可编程增益放大器性能的一个技巧(05-21)
