一种对高速脉冲边沿整形、调整的设计方案
时间:10-24
来源:互联网
点击:
在高速脉冲中,上升、下降时间直接决定了脉冲的质量,随着快速沿脉冲在示波器的瞬态响应、时域反射技术、元器件的开关特性等方面的广泛应用,人们不仅关注脉冲信号的频率、幅度、宽度等特性,脉冲的上升、下降时间也得到了越来越大的重视。高速脉冲不仅仅要求脉冲的频率高,脉宽窄,同样对脉冲的快速沿提出了很高要求。现在国外的脉冲发生器已经能够生成上升、下降时间在100 ps以内的脉冲。产生一定重复频率、一定宽度的脉冲并不困难,但要产生纳秒甚至皮秒量级前、后沿的脉冲信号则是一件相当困难的事。隧道二极管以其变化速度快,功耗小的特点,在脉冲产生和整形电路中得到了广泛应用。尤其是在高速脉冲整形电路中,隧道二极管更是凭借它反应灵敏,瞬态响应快的特点大受青睐,本方案利用隧道二极管的隧道效应将输入差分脉冲的前后沿整形至800 ps以内,之后通过差分对管搭载恒流源实现脉冲上升、下降时间在800 ps~1μs之间的可控调整。
1 隧道二极管的特点
隧道二极管是一个PN结二极管,其特性曲线如图1所示。它与普通二极管特性曲线有很大不同,在电压U很小时,电流I已经相当大了,而电压U增大到一定数值时,电流I反而下降,呈负阻性。电压U为负值并且不大时,也有相当大的反向电流。隧道二极管的特殊性质是由于半导体掺杂特别重,导致阻挡层厚度特别薄,约为10-6cm,而普通二极管的阻挡层厚度约为10-4cm,从而导致二极管内的载流子除了以扩散方式移动以外,还以隧道效应移动,在反向状态下,流过二极管的电流主要是隧道电流,远远大于普通二极管的反向饱和电流,由于隧道效应,隧道二极管内没有少数载流子存储效应,从而使隧道二极管能工作于超高速状态,目前隧道二极管能产生边沿时间为20ps的高速脉冲。隧道二极管的伏安特性可用5个参数来表征:(1)峰点电压VP;(2)谷点电压VV;(3)峰点电流IP;(4)谷点电流IV;(5)前向电压VF(投影峰点电压-与峰点相对应的第二个正电阻区的电压)。

2 脉冲整形电路分析
隧道二极管是个电压多值元件,它可以工作在单稳触发、双稳触发和自由多谐振荡3种方式下,3种工作方式的负载线见图2。在本方案中,通过偏置电路将隧道二极管的工作状态设为单稳触发模式,在保证脉宽不改变的前提下,对脉冲的上升、下降沿进行整形。图3即为单稳触发状态下的隧道二极管整形电路原理图。

方案选用国产2bs21d型号的隧道二极管,它的特性参数如下:IP=60 mA,VP=180 mV,VV=400 mV,VF=500 mV,IV=15 mA,CTM(最大总电容)=2 pF,由此可以计算出单稳状态下整形出的脉冲的阶跃时间为

。电路中直流电源V1、电阻R1构成隧道二极管的偏置电路,设置隧道二极管的工作状态为单稳触发模式。电感L1用来改善输出波形边沿,取值计算公式为L=5TR×(R2+R1),C1为隔直电容。当触发脉冲Vin的上升沿到来时,隧道二极管上的电流随之增加,当二极管上的电流超过峰点电流IP时,由隧道效应,二极管上的电压跃升至前向电压VF,从而实现对脉冲的上升沿进行整形;保持二极管上的电流稳定不变,即可维持脉冲的幅度不变,也就保证了输出脉冲Vout的脉宽;当Vin的下降沿到来时,二极管上的电流减小,当电流降至二极管的谷点电流IV并继续下降时,由隧道效应,此时二极管上的电压由UV突降至UB(与谷点对应的第一个正阻区的电压),从而实现对脉冲的下降沿的整形。
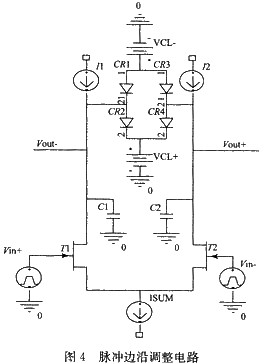
3 边沿调整电路分析
电容对电压有记忆性质,控制对电容的充放电电流就可以控制电容输出电压的波形,利用这个特点,可以设计出差分脉冲的上下沿调整电路。

对脉冲边沿的调整过程如下:2个场效应管(NE321000)构成高速开关,控制差分输入信号的通断。电流源I1、I2、I3之间的关系为I1+I2=I3。当输入信号VIN+的上升沿到来时,可知VIN-幅度下降。此时T1导通,T2关断。电容C1上的电流为IC1=I1-I3=-I2,C1放电,调整VOUT-的下降沿;电流源I2对电容C2充电,调整VOUT+的上升沿。当C1上的电压下降到(VCL)-VCR1时,二极管CR1导通,C1不再放电,VOUT-的低电平被钳在(VCL)-VCR1上;同理,C2上的电压上升到(VCL)+VCR4时,CR4导通,C2不再充电,OUT+的高电平被固定在(VCL+)+VCR4上。电容电流脉冲的上升、下降时间。电路的仿真结果如下:与电容电压之间有关系式:CU=∫Idt,从这个公式中要计算出脉冲的边沿时间比较困难,可以将流过电容的电流近似看作一个三角波,由此可得到脉冲上升、下降时间与脉冲幅度、充放电电流和电容之间的关系式:T≈2CU/I。可知,改变电流I1、I2、ISUM和电容C的大小即可调整脉冲的上升下降时间。

4
1 隧道二极管的特点
隧道二极管是一个PN结二极管,其特性曲线如图1所示。它与普通二极管特性曲线有很大不同,在电压U很小时,电流I已经相当大了,而电压U增大到一定数值时,电流I反而下降,呈负阻性。电压U为负值并且不大时,也有相当大的反向电流。隧道二极管的特殊性质是由于半导体掺杂特别重,导致阻挡层厚度特别薄,约为10-6cm,而普通二极管的阻挡层厚度约为10-4cm,从而导致二极管内的载流子除了以扩散方式移动以外,还以隧道效应移动,在反向状态下,流过二极管的电流主要是隧道电流,远远大于普通二极管的反向饱和电流,由于隧道效应,隧道二极管内没有少数载流子存储效应,从而使隧道二极管能工作于超高速状态,目前隧道二极管能产生边沿时间为20ps的高速脉冲。隧道二极管的伏安特性可用5个参数来表征:(1)峰点电压VP;(2)谷点电压VV;(3)峰点电流IP;(4)谷点电流IV;(5)前向电压VF(投影峰点电压-与峰点相对应的第二个正电阻区的电压)。

2 脉冲整形电路分析
隧道二极管是个电压多值元件,它可以工作在单稳触发、双稳触发和自由多谐振荡3种方式下,3种工作方式的负载线见图2。在本方案中,通过偏置电路将隧道二极管的工作状态设为单稳触发模式,在保证脉宽不改变的前提下,对脉冲的上升、下降沿进行整形。图3即为单稳触发状态下的隧道二极管整形电路原理图。

方案选用国产2bs21d型号的隧道二极管,它的特性参数如下:IP=60 mA,VP=180 mV,VV=400 mV,VF=500 mV,IV=15 mA,CTM(最大总电容)=2 pF,由此可以计算出单稳状态下整形出的脉冲的阶跃时间为

。电路中直流电源V1、电阻R1构成隧道二极管的偏置电路,设置隧道二极管的工作状态为单稳触发模式。电感L1用来改善输出波形边沿,取值计算公式为L=5TR×(R2+R1),C1为隔直电容。当触发脉冲Vin的上升沿到来时,隧道二极管上的电流随之增加,当二极管上的电流超过峰点电流IP时,由隧道效应,二极管上的电压跃升至前向电压VF,从而实现对脉冲的上升沿进行整形;保持二极管上的电流稳定不变,即可维持脉冲的幅度不变,也就保证了输出脉冲Vout的脉宽;当Vin的下降沿到来时,二极管上的电流减小,当电流降至二极管的谷点电流IV并继续下降时,由隧道效应,此时二极管上的电压由UV突降至UB(与谷点对应的第一个正阻区的电压),从而实现对脉冲的下降沿的整形。
3 边沿调整电路分析
电容对电压有记忆性质,控制对电容的充放电电流就可以控制电容输出电压的波形,利用这个特点,可以设计出差分脉冲的上下沿调整电路。

对脉冲边沿的调整过程如下:2个场效应管(NE321000)构成高速开关,控制差分输入信号的通断。电流源I1、I2、I3之间的关系为I1+I2=I3。当输入信号VIN+的上升沿到来时,可知VIN-幅度下降。此时T1导通,T2关断。电容C1上的电流为IC1=I1-I3=-I2,C1放电,调整VOUT-的下降沿;电流源I2对电容C2充电,调整VOUT+的上升沿。当C1上的电压下降到(VCL)-VCR1时,二极管CR1导通,C1不再放电,VOUT-的低电平被钳在(VCL)-VCR1上;同理,C2上的电压上升到(VCL)+VCR4时,CR4导通,C2不再充电,OUT+的高电平被固定在(VCL+)+VCR4上。电容电流脉冲的上升、下降时间。电路的仿真结果如下:与电容电压之间有关系式:CU=∫Idt,从这个公式中要计算出脉冲的边沿时间比较困难,可以将流过电容的电流近似看作一个三角波,由此可得到脉冲上升、下降时间与脉冲幅度、充放电电流和电容之间的关系式:T≈2CU/I。可知,改变电流I1、I2、ISUM和电容C的大小即可调整脉冲的上升下降时间。

4
示波器 二极管 电路 电压 电流 半导体 电阻 电容 电感 场效应管 仿真 相关文章:
- 开关电源的测量中安全性解决方案 (03-06)
- DC/DC模块的电源纹波测量(03-07)
- 如何抑制开关电源纹波的产生 (10-03)
- 数字转换器噪声对示波器测量的影响(06-03)
- 探讨:干扰噪声系统基本知识(11-12)
- 200M的示波器竟然测不了10M的晶振?(04-04)
