照明AC-DC LED驱动电源电路精析
LV5026MC、LV5029MD、LV5011MD和LV5012MD都是可调光LED驱动器。以LV5011MD和 LV5012MD为例,两者开关频率均为70 kHz,可提升功率因数,具有、外部调节参考电压、过压保护、过热关闭功能。两者的不同之处在于调光模式,均可用于小型可调光LED灯泡、离线LED驱动器和嵌灯。

图7:可调光LED驱动器
非隔离线性LED驱动器拓扑的恒流稳流器(CCR)
一种是低电流LED串驱动器CCR NSIC2020 (120 V, 20 mA),其交流电压上升时电流仍保持恒定,达到LED阈值电压后导通无延迟,低电压时LED亮度高,可防止LED受电压浪涌影响。另一种用于低成本T5 LED灯管,采用CCR NSIC2050 (120 V, 50 mA)LED驱动器,可直接交流驱动LED,无漏电流,稳流可保护LED.

图8:低成本T5 LED灯管电路
用于街道及区域照明的LED电源
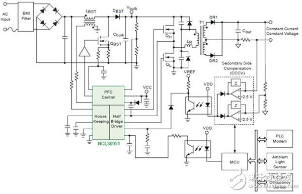
替代高强度气体放电灯(HID)或高压钠灯(HPS),要使用大LED阵列。根据终端产品不同,LED可配置为不同结构。一种方法是将交流输入电压转换为直流稳压输出,并为多个并联LED灯条供电。另一种方法是提供稳流恒流来直接驱动LED,省去灯条中内置的线性或DC-DC转换段。

图9a:方法1 -- 将交流输入电压转换为直流稳压输出
第二种方法旨在配合"能源之星"1.1版光源规范,其特点包括:通用输入范围90 - 265 Vac(更改元件可支持305 Vac);最大输出功率60 W(更改元件NCL30051最高支持250 W功率);功率因数PF大于0.9(50-100%负载,带调光);谐波含量遵从IEC61000-3-2 class C标准;Iout = 1000 mA/Vf = 35至45 V条件下,能效大于90%;恒流输出电流范围0.7 - 1.5 A;输出电压范围35 - 50 V;输出开路及短路保护、过温保护、过流保护-自动恢复、过压保护-输入(OVP大电压)等保护特性。

图9b:方法2 --提供稳流恒流来直接驱动LED
安森美半导体利用在电源管理、高能效电源及封装方面的核心专长及优势,为LED照明应用,特别是通用照明提供了符合各种规范要求控制和驱动器件。这些方案采用独特的LED驱动电源架构、模拟及调光技术、反激转换器及非隔离拓扑,适用于各种通用照明应用,为这些设备的实现提供了丰富的选择。
- 盘点:那些为健康而生的APP与智能硬件(11-24)
- 指尖的密码!手指静脉识别鼠标问世(02-02)
- WLAN射频优化的解决方案设计详解(03-03)
- 智能鞋垫:解决跑步者的膝伤问题(02-12)
- 混合动力汽车系统结构大盘点TOP3(03-14)
- 盘点STM32-NUCLEO开发与仿真平台(03-28)
