探讨如何凭借智能交错技术提高AC/DC电源效率
作,并有助于在线路瞬变期间保持更严格的输出电压调节。其次,输入电流仍为正弦波,即使在功率受限期间也可减少电流失真。第叁,由于用户可程式设计最大导通时间(MOT)与VIN成比例,所以每个通道都获得一个有效的功率限制功能。最后,本文范例方案还能够在直流输入电压下工作,故而适用于大功率逆变器,如专为太阳能应用而设计的逆变器。
过电压/过电流保护不容轻忽
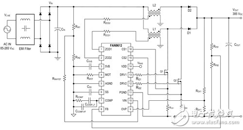
除了欠压保护和输入电压过电压保护(OVP)外,本文范例方案还具有两极输出电压过电压保护(OVP)功能。图4所示的回馈电阻RFB1和RFB2对输出电压进行分压,并把讯号馈入到 控制晶片的跨导误差放大器输入端。一个非锁死输出过电压保护电路会在内部监控该信号,并被设置在回馈电压超过3.25伏特时阻止开关。因此实际上,RFB1和RFB2具有调节输出电压和执行输出过电压保护的双重功能。某些应用可能有限制输出过电压保护和电压调节功能共用同一组串联电阻的设计要求。针对这一问题,本方案提供第二级锁定过电压保护功能,该锁定电路的阈值为3.5伏特,可透过ROV1和ROV2来主动设置比非锁定的过电压保护更高的保护电压 。在RFB2与地短路这种可能性较小的事件中,这个第二级过电压保护功能可关闭DRV1和DRV2。

图4 简化应用电路
至于过电流保护(OCP),控制晶片可透过图4中的RCS1和RCS2独立感测每个通道的峰值电流。较之在返回路径上採用单个电流感测电阻,对相位的逐个感测可提供更可靠、更有效的过电流保护解决方案。为了减少元件,每个输入都在内部整合了一个小型RC滤波器,一般用于抑制电流感测输入中的前沿尖刺。
法规要求带动控制器效率持续升级
在法规的要求下,新一代PFC控制器除了必须简化系统设计外,更须持续导入新的节能技术,来满足额定负载和轻负载下的效率要求。其同步电路的一部分利用最大频率钳位元来限制轻载下和交流输入电压的过零点附近的与频率相关的Coss MOSFET开关损耗。在 VIN线电压部分大于VOUT/2期间,使用谷底开关技术以感测最佳MOSFET导通时间,可进一步降低Coss电容性开关损耗。另一方面,当VIN小于VOUT/2时,主功率MOSFET利用零电压开关(ZVS)导通。ZVS 结合 BCM 工作模式的零电流开关(ZCS),可消除MOSFET导通开通损耗和输出整流器的反向恢復损耗。
自动相位管理技术可以满足提高轻载效率的要求。如本文范例晶片的评估板(EVB)可以展示约30%(相位禁用)和40%(相位启用)负载电流之间的相位管理能力,而利用控制晶片的MOT输入则可準确调节阈值。图5所示的效率图显示了在负载电流刚好下跌到最大额定值的30%以下,致使某个相位禁用时,轻载效率的提高状况:当负载电流达到最大额定值的近40%时,两通道交错式工作便会恢復。该评估板事实上是一个 400瓦双交错式BCM PFC 转换器,当输入电压为115伏特交流电时,轻载负载效率提高 1%;当输入电压为230伏特交流电时,效率更可提高6.5%。

图5 本文范例方案的评估板所具备的相位管理效率(含EMI滤波器)
- 选择和使用高准确度数模转换器(08-20)
- 一种CMOS绿色模式AC/DC控制器振荡器电路(09-16)
- 解读高速数/模转换器(DAC)的建立和保持时间(12-06)
- ACPI PC电源管理(05-13)
- 能量收集应用无处不在(04-15)
- 配电过负荷监控装置ACM的应用(10-18)
