PADS LAYOUT 拼版问题
时间:10-02
整理:3721RD
点击:
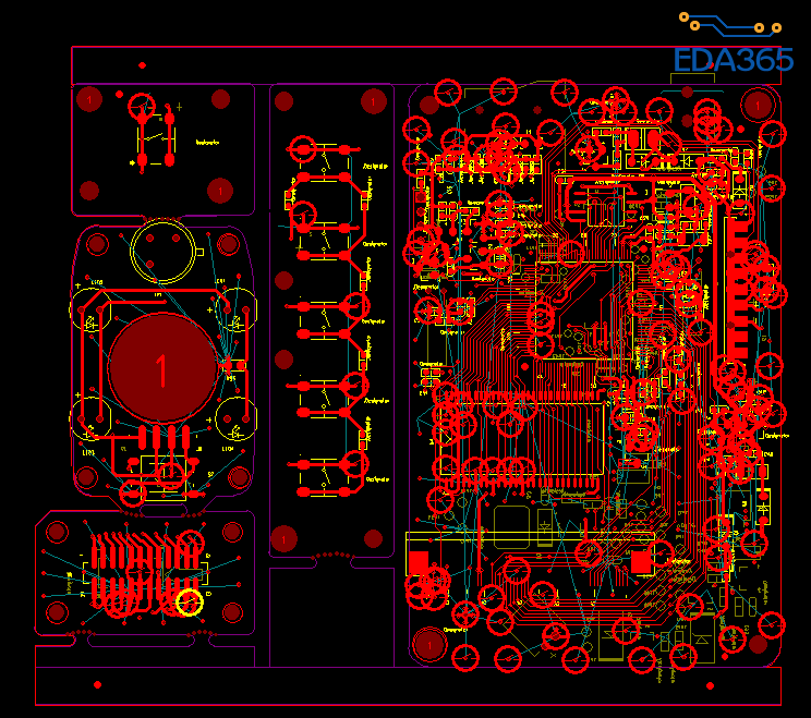
PCB是阿里狗转过来的 转得不是很完整 铜皮删掉了 原来的PCB是拼版的,到PADS里面怎么处理?还有那些过孔外面看起来有个大圈圈是什么情况?

下面的图是转到AD里面的情况的截图


AD里面的3D怎样让多个拼版的图显示出独立的板子,而不是上面的一整块?
:lol
大神求支招啊 那个过孔上的圈圈是错误提示 不懂具体错在哪里
转过来后,要执行灌铜。
那个过孔上的圈圈是提示你没有连接
AD里面的3D怎样让多个拼版的图显示出独立的板子,而不是上面的一整块?
貌似是AD以你黑色的底识别为板边的吧
谢谢!那个过孔变绿确实是没连线的原因。
学习~!
学习了
